家庭教师全英雄玩法攻略 全英雄玩法及战斗技巧分享
家庭教师手游中很多玩家不知道全英雄的玩法,也不知道全英雄玩法及战斗技巧是什么,今天小编就带着大家了解一下家庭教师全英雄玩法攻略;
免费影视、动漫、音乐、游戏、小说资源长期稳定更新! 👉 点此立即查看 👈
家庭教师中的英雄很多,每个英雄都有不同的玩法和战斗技巧,接下来小编就给打详细的讲解全英雄攻略;
提高角色信赖可以解锁秘闻副本以获取角色碎片(仅首通),另外高信赖角色可以在兴趣小组中发挥更大的作用
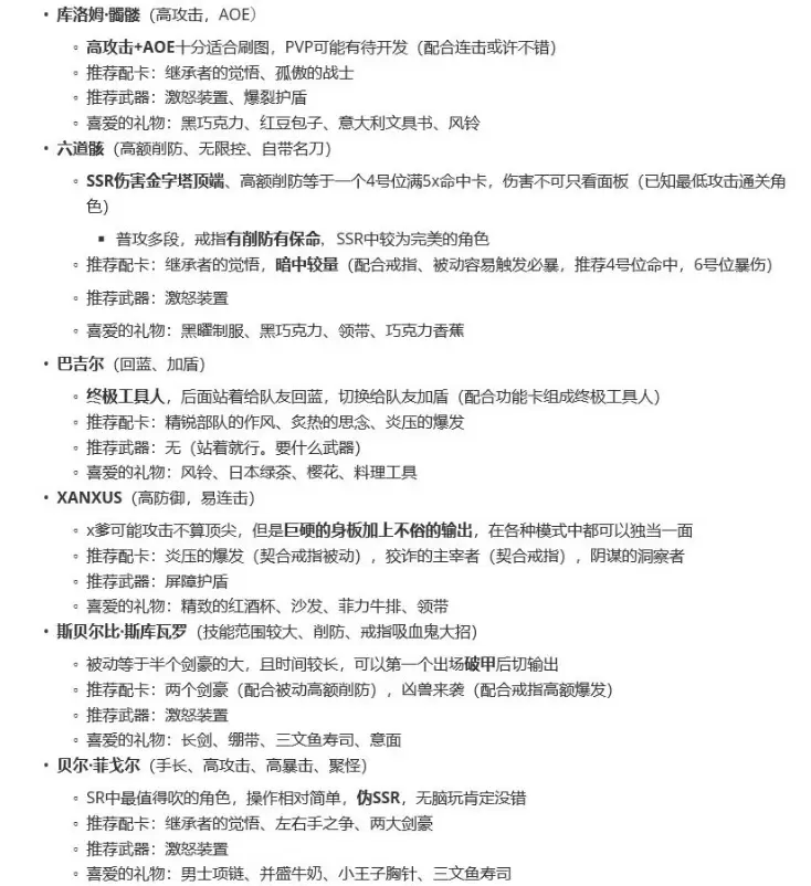
继承者、黑洞、治疗等万物皆可,这里不多累赘,这里的配卡根据角色特性加上个人见解总结的配卡,仅供参考
以下搭配建议通关初级20层后,再进行尝试。时间紧凑,可能存在更多搭配,个人能力有限。
已知首通初级20层角色:王子(最多通关,最低攻击3000)、未来山本(不太推荐最低3000攻击)。


好了,关于家庭教师全英雄玩法攻略 全英雄玩法及战斗技巧分享的介绍就到这里了,希望对您有所帮助,我们下次再见。
游乐网为非赢利性网站,所展示的游戏/软件/文章内容均来自于互联网或第三方用户上传分享,版权归原作者所有,本站不承担相应法律责任。如您发现有涉嫌抄袭侵权的内容,请联系youleyoucom@outlook.com。
同类文章
奔奔王国四代如何培养宠物
在奔奔王国中,四代宠物的高效培养攻略是众多玩家进阶的关键。掌握科学的养成方法,能够显著提升宠物战力,助你在游戏中脱颖而出。 精选优质初始宠物 成功的培养始于正确的抉择。对于四代宠物来说,一只血统优良、基础属性卓越的初始宠物是未来强大的基石。你需要重点观察其力量、敏捷、智力等核心资质,优先选择单项或多
新三国志曹操传老虎作害怎么通关
挑战《新三国志曹操传》“老虎作害”关卡:详尽通关攻略与核心战术解析 周密战前部署:奠定胜局基础 征服“老虎作害”关卡,关键在于战前精细化的准备工作。玩家务必先行熟悉战场地形、敌方阵型及首领老虎的行动逻辑。其攻击模式有何特点?周围随从的兵种与能力如何?深度掌握这些情报,是制定高效战术的前提。 兵马未动
如何获取异环共存测试资格
如何申请异环共存测试资格?一文详解获取流程与关键技巧 在数字化转型加速的今天,异环共存测试作为一项关键的跨领域技术验证,正受到越来越多企业与研究者的重视。无论是为了技术研究、产品开发还是行业交流,成功获得测试资格都是重要的第一步。那么,究竟如何才能高效、专业地拿到这张“入场券”呢? 第一步:关注官方
红色沙漠漠蒂娜的请求支线攻略
红色沙漠漠蒂娜的请求任务全流程详解 在《红色沙漠》的赫南德城,当您圆满完成了前期一系列跑腿委托后,“埃尔南德商人的故事”系列便将迎来新的篇章。本次任务“漠蒂娜的请求”流程简洁,奖励实用,是联结城镇内核心人际关系网络的重要环节。 一 任务触发前提与接取方法 要解锁此任务,您需要首先完成赫南德城内三位
坚固耐用的JI Osmo Action 4运动相机支持4K 120fps录制,仅售199美元
正在寻找一款高性价比的4K运动相机来记录你的户外探险?觉得GoPro价格偏高而犹豫不决?现在,一个极具竞争力的选择出现了:在亚马逊上,备受好评的大疆Osmo Action 4基础套装迎来了价格调整。仅需199美元即可拥有,还可享受立减90美元的优惠与免运费服务,性价比非常突出。与GoPro Hero
- 日榜
- 周榜
- 月榜
相关攻略
2015-03-10 11:25
2015-03-10 11:05
2021-08-04 13:30
2015-03-10 11:22
2015-03-10 12:39
2022-05-16 18:57
2025-05-23 13:43
2025-05-23 14:01
热门教程
- 游戏攻略
- 安卓教程
- 苹果教程
- 电脑教程

