汉家江湖长安一梦武学残章出处一览
汉家江湖近日更新了长安一梦版本,新版本中推出了很多新的武学,武学残章分布在地图的各个位置,那具体的出处有哪些呢?下面就为大家带来汉家江湖长安一梦武学残章出处一览。
免费影视、动漫、音乐、游戏、小说资源长期稳定更新! 👉 点此立即查看 👈
汉家江湖长安一梦武学残章出处一览
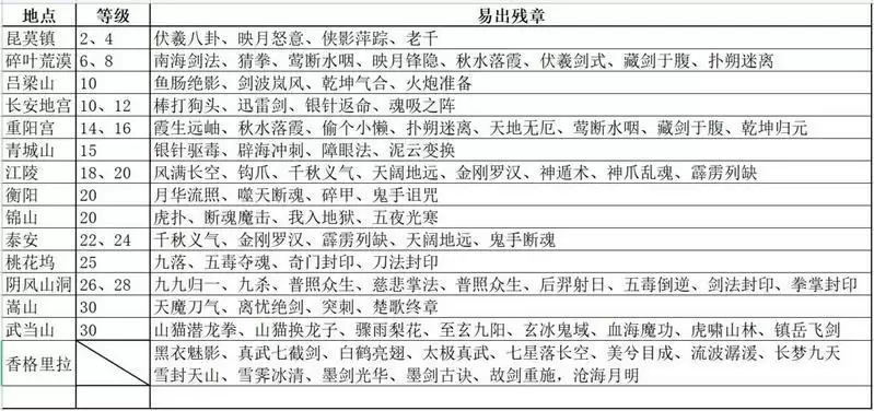
长安一梦武学残章出处表

长安一梦武学残章的出处,小伙伴们可以参考一下,希望能帮到各位。
武学残章优先买商店的,如果没有可以刷。
想了解最新最热手游攻略秘籍,这里每天都有最新的资讯等你来看!敬请关注“游乐网”。
游乐网为非赢利性网站,所展示的游戏/软件/文章内容均来自于互联网或第三方用户上传分享,版权归原作者所有,本站不承担相应法律责任。如您发现有涉嫌抄袭侵权的内容,请联系youleyoucom@outlook.com。
同类文章
《王者荣耀世界》自定义标记方法
王者荣耀世界自定义标记怎么设置?地图标记功能详解与高效探索指南 在《王者荣耀世界》的开放世界中冒险,你是否常常因为地图辽阔、地形复杂而迷失方向?尤其是在稷下山区这类路径迂回的区域,记住一个关键位置后,转身就可能忘记具体方位。实际上,游戏内藏着一个极为实用的地图管理工具——自定义标记功能。掌握这项技巧
《告别回忆 双想》全流程通关攻略分享
告别回忆双想全流程通关攻略分享 《告别回忆双想》作为一款剧情丰富的文字冒险游戏,其流程长度颇具分量,想要快速达成通关目标,确实需要一些技巧与指引。游戏的核心设定充满悬念:主人公久寿米木一葵自幼便拥有一位未曾谋面、甚至连姓名都未知的婚约者。关于这位神秘未婚妻身份的所有谜团,都将在主角迎来17岁生日的那
《王者荣耀世界》花木兰+西施配队培养攻略
《王者荣耀世界》花木兰与西施最强阵容搭配与深度培养指南 在《王者荣耀世界》的众多阵容组合中,西施凭借其全面的增益与控制效果,堪称最百搭的辅助英雄之一。而花木兰则依靠其爆发性的高额伤害,稳居团队核心输出(主C)的位置。将这两位英雄组合搭配,能够形成攻守兼备的强力体系。那么,如何高效培养这对黄金搭档,以
王者荣耀世界芒鬓巨熊二号怎么打
王者荣耀世界芒鬓巨熊二号BOSS打法全攻略 一、前往BOSS的详细路线指引 挑战芒鬓巨熊二号,首先需要传送到“见鲲石”传送点。从这里出发,路线非常明确。 到达传送点后,立即转身,面向后方那座醒目的亭子。接下来,沿着这条清晰的下山路径一直前进即可。 走到道路尽头,你会来到一处悬崖边,这里有一块凸出的青
王者荣耀世界辰雷巨蜥怎么打
王者荣耀世界辰雷巨蜥怎么打 一、前往路线 首先,我们需要传送到墨焰阁的传送点,这是挑战辰雷巨蜥的起点。 抵达传送点后,直接向前方峡谷跃下。若想加快下落速度,可按下数字键2切换滑板道具,实现快速落地。 二、BOSS触发 落地后若未立即发现BOSS,请继续向前移动几步。辰雷巨蜥会从潜伏处主动现身。 巨蜥
- 日榜
- 周榜
- 月榜
1
2
3
4
5
6
7
8
9
10
1
2
3
4
5
6
7
8
9
10
1
2
3
4
5
6
7
8
9
10
相关攻略
2015-03-10 11:25
2015-03-10 11:05
2021-08-04 13:30
2015-03-10 11:22
2015-03-10 12:39
2022-05-16 18:57
2025-05-23 13:43
2025-05-23 14:01
热门教程
- 游戏攻略
- 安卓教程
- 苹果教程
- 电脑教程
热门话题

