神张辽技能

免费影视、动漫、音乐、游戏、小说资源长期稳定更新! 👉 点此立即查看 👈
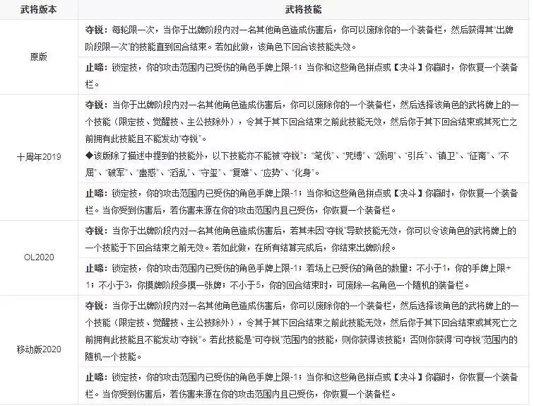
在游戏《三国杀》中,神张辽的技能为夺锐和止啼。神张辽为一位男性4勾玉神武将。
夺锐:当你于出牌阶段内对一名其他角色造成伤害后,你可以废除你的一个装备栏,然后选择该角色的武将牌上的一个技能(限定技、觉醒技、主公技除外),令其于其下回合结束之前此技能无效。
然后你于其下回合结束或其死亡之前拥有此技能且不能发动“夺锐”。若此技能是“可夺锐”范围内的技能,则你获得该技能;否则你获得“可夺锐”范围内的随机一个技能。
止啼:锁定技,你的攻击范围内已受伤的角色手牌上限-1。当你和这些角色拼点或【决斗】你赢时,你恢复一个装备栏。当你受到伤害后,若伤害来源在你的攻击范围内且已受伤,你恢复一个装备栏。

想了解最新最热游戏攻略秘籍,这里每天都有最新的资讯等你来看!敬请关注“游乐网”。
游乐网为非赢利性网站,所展示的游戏/软件/文章内容均来自于互联网或第三方用户上传分享,版权归原作者所有,本站不承担相应法律责任。如您发现有涉嫌抄袭侵权的内容,请联系youleyoucom@outlook.com。
同类文章
任天堂法务部再出手 粉丝自制《宝可梦国家地理》纪录片被迫中止
任天堂法务部再出手 粉丝自制《宝可梦国家地理》纪录片被迫中止 在游戏界,任天堂对旗下IP的保护之严格,早已是人所共知的事实。这家公司对于粉丝创作项目的态度,向来是密切关注,且从不手软。最近,又一个深受玩家喜爱的粉丝系列——《宝可梦国家地理》(PokéNational Geographic),成为了这
王者荣耀世界S0赛季活动日历怎么分享-王者荣耀世界S0赛季活动日历分享方法
赛季初冲分指南 新赛季的号角已经吹响,这无疑是冲击更高段位的黄金窗口。想要快人一步?秘诀就藏在活动日历里。首胜奖励、对战经验加成,这些基础福利千万别错过。优先把资源投入到英雄等级提升和核心装备的购置上,这是在对线期建立优势的基石。另外,日历里时不时会赠送双倍经验卡和金币卡,别急着乱用,算好时间,在你
国产RPG+SLG开放世界游戏《华夏史诗:战国》正式发售
国产RPG+SLG开放世界游戏《华夏史诗:战国》正式发售 今日,由国产游戏开发商秦川汉渚自主开发发行的RPG+SLG开放世界单机游戏《华夏史诗:战国》正式发售。 Steam商店页面:华夏史诗:战国 本作将舞台搭建在一个以中国古代战国为背景、并巧妙融入了神话元素的架空世界。在这里,玩家将自主选择道路,
洛克王国世界矿晶虫图鉴是什么-洛克王国世界矿晶虫图鉴介绍
矿晶虫简介 在洛克王国这个充满奇幻的世界里,矿晶虫算得上是一类独具特色的宠物。它们形态各异,属性与技能也各不相同。想要在冒险中如鱼得水,一份详尽的矿晶虫图鉴,无疑是培养和运用它们的关键所在。 图鉴获取途径 收集矿晶虫图鉴,方法其实不少。推进主线剧情、参与限时活动,或者在王国各处场景探索时,都有机会邂
王者荣耀世界共鸣系统怎么玩-王者荣耀世界共鸣系统玩法解析
一、系统概述 在《王者荣耀》的复杂战局中,世界共鸣系统算得上是一个独特且举足轻重的存在。它并非简单的数值加成,而是一套能深刻影响战局走向的增益体系,从英雄的战斗体验到地图资源的争夺,其影响力几乎无处不在。 二、共鸣属性解读 1 攻击共鸣 简单来说,攻击共鸣直接提升英雄的物理与法术攻击力。这可不是面
- 日榜
- 周榜
- 月榜
1
2
3
4
5
6
7
8
9
10
相关攻略
2015-03-10 11:25
2015-03-10 11:05
2021-08-04 13:30
2015-03-10 11:22
2015-03-10 12:39
2022-05-16 18:57
2025-05-23 13:43
2025-05-23 14:01
热门教程
- 游戏攻略
- 安卓教程
- 苹果教程
- 电脑教程
热门话题

