诺手叫什么

免费影视、动漫、音乐、游戏、小说资源长期稳定更新! 👉 点此立即查看 👈
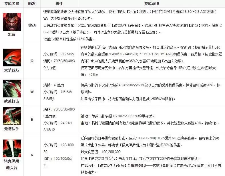
在游戏《英雄联盟》中,诺手指的是诺克萨斯之手德莱厄斯。德莱厄斯是一位上单强力的战士英雄,拥有超高的技能伤害和单挑能力,缺陷是过于笨重,容易被灵活的对手拉开距离而无法打出伤害。
德莱厄斯的技能有五个,分别为出血、大杀四方、致残打击、无情铁手和诺克萨斯断头台。

想了解最新最热游戏攻略秘籍,这里每天都有最新的资讯等你来看!敬请关注“游乐网”。
游乐网为非赢利性网站,所展示的游戏/软件/文章内容均来自于互联网或第三方用户上传分享,版权归原作者所有,本站不承担相应法律责任。如您发现有涉嫌抄袭侵权的内容,请联系youleyoucom@outlook.com。
同类文章
《腐烂国度3》开启A测
该作最早于2020年宣布,多年杳无音信。开发单位Undead Labs在2024年发布了一段实机演示预告,之后陷入沉寂,小道消息指开发工作几度陷入停滞。阿莎·夏尔马接替斯宾赛出任Xbox负责人之后,
从宿舍到全球!米哈游3位创始人捐赠母校上海交大 设立AI未来基石基金
4月5日消息,据“上海交通大学”公众号消息,日前,米哈游联合创始人、总裁、董事长、上海交通大学2005级信息工程专业本科、2009级通信与信息系统专业硕士校友刘伟,代表米哈游创始团队蔡浩宇、罗宇皓,
EA再次痛下杀手!17年后这款童年神游官宣停服
继宣布关闭《战地:硬仗》部分版本服务器后,EA再次“痛下杀手”!近日,最新发布公告,经典塔防游戏《植物大战僵尸HD》即将从数字商店下架,内购功能已关闭,服务器将持续运营至2026年6月24日。届时,
14年前索尼PS广告太炸了
近日,一则发布于2012年的PS Vita广告在社交媒体上再度被翻出,引发玩家群体热议。这是一则由Sony为掌机PlayStation Vita推出的平面广告,主要面向欧洲市场,由法国广告公司TBW
《最后生还者》多人游戏倒在黎明前
负责该项目的前总监阿加瓦尔(Vinit Agarwal)在一则播客节目中透露说,索尼为《最后生还者》多人游戏投入了海量资源,项目进展顺利,进度已达八成。可惜它倒在黎明前。“简直伤心欲绝,为防止走漏消
- 日榜
- 周榜
- 月榜
相关攻略
2015-03-10 11:25
2015-03-10 11:05
2021-08-04 13:30
2015-03-10 11:22
2015-03-10 12:39
2022-05-16 18:57
2025-05-23 13:43
2025-05-23 14:01
热门教程
- 游戏攻略
- 安卓教程
- 苹果教程
- 电脑教程
热门话题

