洛克王国武斗灵猫性格
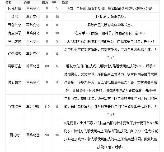
武斗灵猫由魔力猫超进化而来,性格主要推荐固执、开朗、勇敢。配招:主流一般是灵心慧念+飞花点石+幻想编织或者洞察打击+百花错。
免费影视、动漫、音乐、游戏、小说资源长期稳定更新! 👉 点此立即查看 👈
洛克王国武斗灵猫性格
进化路线:
喵喵→喵呜→魔力猫→武斗灵猫
技能
想了解最新最热手游攻略秘籍,这里每天都有最新的资讯等你来看!敬请关注“游乐网”。
上一篇:
想不想修真紫府秘术在哪
下一篇:
宝可梦大探险皮卡丘冲浪板怎么获得
游乐网为非赢利性网站,所展示的游戏/软件/文章内容均来自于互联网或第三方用户上传分享,版权归原作者所有,本站不承担相应法律责任。如您发现有涉嫌抄袭侵权的内容,请联系youleyoucom@outlook.com。
同类文章
鸣潮终焉矩阵攻略:新手必备的全流程玩法指南
鸣潮终焉矩阵攻略:首先想要开启终焉矩阵先要在深塔获得24星和海墟瑞渊达到3500分,拥有两只不错的完整配队即可完成。首先我们来看敌方图鉴我们可以看到敌人所拥有的抗性,在挑战时我们可
时间:2026-03-31 09:06
崩坏星穹铁道火主阵容推荐:3套高容错配队方案
崩坏星穹铁道火主配队推荐一、推荐1:火主+希儿+布洛妮娅+停云1、火主:护盾承伤+火属性破盾2、希儿:主C,负责核心爆发输出3、布洛妮娅:拉条、增伤、暴击提升3、停云:回能、攻击加
时间:2026-03-31 09:00
失落板金手套获取教程:红色沙漠套装攻略
在红色沙漠中,失落王国套装的板金手套位于埃尔南德城地图字母A正下方的瀑布内,使用刺击技能(Shift+鼠标右键)穿过瀑布障碍,进入隐藏洞窟打开宝箱即可获得。红色沙漠失落王国套装之板金手套获取教程如下
时间:2026-03-30 22:54
天命骁勇修改器2026版:风灵月影最新功能实测
天命骁勇(Valorborn)是角色扮演游戏,成为盗贼、猎人或佣兵,独行或结伴求生,在完全可进入的世界中书写你的传奇,天命骁勇修改器可以修改玩家、物品栏等数值,获得更新更好的游戏体验。80对战平台推
时间:2026-03-30 22:48
萌将风云官网首页入口在哪?新手登录完整指引
《萌将风云》正式首页入口在哪里?相信有不少小伙伴还不知道萌将风云正式入口在哪里,接下来小编就给大家带来萌将风云首页入口分享,快来一起看看吧。《萌将风云》正式首页网址入口:《萌将风云》手游正式_新概念
时间:2026-03-30 22:42
- 日榜
- 周榜
- 月榜
相关攻略
2015-03-10 11:25
2015-03-10 11:05
2021-08-04 13:30
2015-03-10 11:22
2015-03-10 12:39
2022-05-16 18:57
2025-05-23 13:43
2025-05-23 14:01
热门教程
- 游戏攻略
- 安卓教程
- 苹果教程
- 电脑教程
洛克王国神秘蛋免费获取攻略:世界分布位置详解
发布于 2026-03-31
鸣潮终焉矩阵攻略:新手必备的全流程玩法指南
发布于 2026-03-31
崩坏星穹铁道火主阵容推荐:3套高容错配队方案
发布于 2026-03-31
失落板金手套获取教程:红色沙漠套装攻略
发布于 2026-03-30
天命骁勇修改器2026版:风灵月影最新功能实测
发布于 2026-03-30
萌将风云官网首页入口在哪?新手登录完整指引
发布于 2026-03-30
怪物猎人3物语免费更新将于夏季发布
发布于 2026-03-30
红色沙漠君子之弓获取指南:3个关键步骤详解
发布于 2026-03-30
腾讯国行Switch今日起逐步停运,eShop停售,免费游戏截止
发布于 2026-03-31
《墨香前传》4月10日公测 新服“剑指江山”同步开启
发布于 2026-03-31
国内首款时间循环开放世界二游《绝区零》今日开启首测
发布于 2026-03-31
日本网友晒Switch吃灰四年对比照,长毛同款引热议
发布于 2026-03-30
洛克王国稀有花饲养指南:5步轻松养成世界奇丽花
发布于 2026-03-30
御三家精灵对比:洛克王国世界中的优劣全解析
发布于 2026-03-30
勇者斗恶龙VII重制版评测:经典再现,值得入手吗?
发布于 2026-03-30
姜维实力解析:三国后期百将中的真实战力评估
发布于 2026-03-30
ChatPPT一键生成年终总结:3步自动搞定PPT
发布于 2026-03-31
华强北DDR5内存暴跌!低价抛售背后真相解析
发布于 2026-03-31
WPS表格提取括号内容:3步掌握MID函数实战用法
发布于 2026-03-30
Excel批量插入对齐图片技巧:用单元格关联图形快速制表
发布于 2026-03-30
Excel单元格斜线如何绘制并添加文字?详细图文教程
发布于 2026-03-30
Excel单元格格式刷后换行方法:详细操作指南
发布于 2026-03-30
PPT演示模式鼠标消失怎么办?3种方法快速唤回光标
发布于 2026-03-30
如何在Excel看板中添加动态筛选器?三步完成教程
发布于 2026-03-30

