洛克王国变形魔法训练药剂材料在哪
变形魔法训练的变身药剂材料是:魔法石、万能石粉、露水。魔法石获取途径比较多,很多地方都有!万能粉末到聚灵岛下属场景中寻找神秘石块,然后使用星星魔法获取。露水到幻灵岛-绿苔之森采集获得。
免费影视、动漫、音乐、游戏、小说资源长期稳定更新! 👉 点此立即查看 👈
变形魔法训练怎么配置药剂 | 变形魔法心想事成药剂| 变形魔法训练药剂材料获取
洛克王国变形魔法训练药剂材料在哪
变身药剂的材料:魔法石、万能石粉、露水,配置出变身药剂,分别可能出现三种概率的药剂:20%、40%、变身指定形象的。成功变形七次即可完成活动。
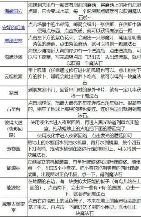
魔法石
魔法石在洛克王国到处都有,且为常驻道具,获取方法如下图:
万能石粉:
巨灵岛范围内找到神秘石块,用星星魔法砸它可以概率掉落,每天上限掉落10份;
露水:
露水在幻灵岛>绿苔之森收集,有一分钟时间冷却,每天上限10滴。
想了解最新最热手游攻略秘籍,这里每天都有最新的资讯等你来看!敬请关注“游乐网”。
游乐网为非赢利性网站,所展示的游戏/软件/文章内容均来自于互联网或第三方用户上传分享,版权归原作者所有,本站不承担相应法律责任。如您发现有涉嫌抄袭侵权的内容,请联系youleyoucom@outlook.com。
同类文章
反恐精英OL官网首页入口在哪 反恐精英OL官网首页入口
《反恐精英OL》正式首页入口在哪里?相信有不少小伙伴还不知道反恐精英OL正式入口在哪里,接下来小编就给大家带来反恐精英OL首页入口分享,快来一起看看吧。《反恐精英OL》正式首页网址入口:反恐精英On
红色沙漠传奇坐骑银牙获取位置 红色沙漠传奇坐骑银牙获取方法
在红色沙漠中,传奇坐骑银牙在埃尔南德凶狼之森击败黑牙后,于贤者峰刷新,击败剥皮得银牙利齿,找女巫制作符咒使用后即可在坐骑轮盘解锁召唤,为可攻击、进城不警戒的永久坐骑。红色沙漠传奇坐骑银牙获取位置及方
红色沙漠保险箱位置及解谜攻略 利贝坦修道院保险箱解谜
红色沙漠中,德梅尼斯 - 利贝坦修道院内的书架城堡拼图保险箱,需触发大型书架机关进入隐藏房间找到,解谜时按 3 下、2 右、1 右、4 上、5 左、2 下、1 右、4 上、5 左、6 左的顺序移动
西游Ⅲ官网首页入口在哪 西游Ⅲ官网首页入口
《西游Ⅲ》正式首页入口在哪里?相信有不少小伙伴还不知道西游Ⅲ正式入口在哪里,接下来小编就给大家带来西游Ⅲ首页入口分享,快来一起看看吧。《西游Ⅲ》正式首页网址入口:西游3_经典回合制端游_游戏玩家点击
杀戮尖塔2精神过载卡牌有什么用 精神过载卡牌图鉴效果
杀戮尖塔2中有各种稀有度、耗能、能力效果的卡牌,精神过载卡牌是亡灵契约师的一张稀有能力牌,升级前后耗能都为0,效果是立即获得大量能量并抽牌,但作为代价,每回合开始时自身获得灾厄。杀戮尖塔2精神过载卡
- 日榜
- 周榜
- 月榜
相关攻略
2015-03-10 11:25
2015-03-10 11:05
2021-08-04 13:30
2015-03-10 11:22
2015-03-10 12:39
2022-05-16 18:57
2025-05-23 13:43
2025-05-23 14:01
热门教程
- 游戏攻略
- 安卓教程
- 苹果教程
- 电脑教程
热门话题

