哈利波特魔法觉醒禁林手记怎么得
哈利波特魔法觉醒禁林手记怎么得。哈利波特魔法觉醒这款游戏中的禁林手记怎么获得呢?不少的小伙伴还不是很清楚,那么下面就跟着小编一起来看看到底是怎么获得的吧。
哈利波特魔法觉醒禁林手记怎么得
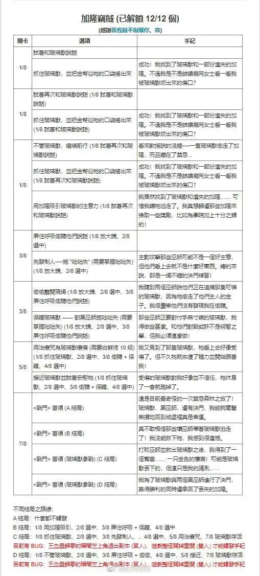
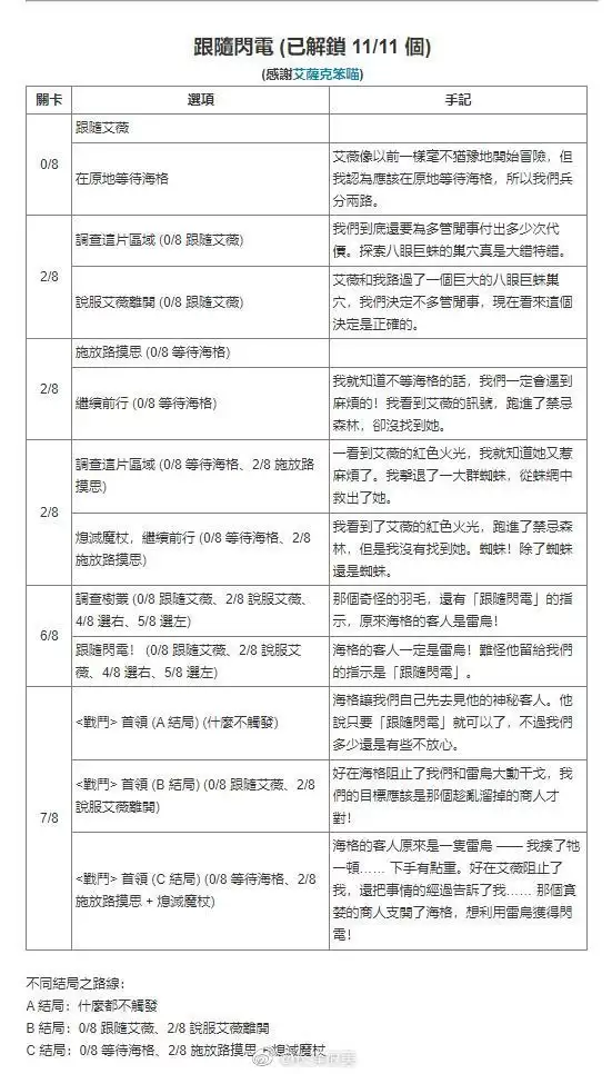
如图所示,一共有108个手记,跟着打完了五个线索了都没有什么问题
加隆窃贼之前一直卡住的两个手记是bug,两个结局都是要打完boss的瞬间退出游戏
建议先攒着线索,等正式更新之后再打。

想了解最新最热手游攻略秘籍,这里每天都有最新的资讯等你来看!敬请关注“游乐网”。
游乐网为非赢利性网站,所展示的游戏/软件/文章内容均来自于互联网或第三方用户上传分享,版权归原作者所有,本站不承担相应法律责任。如您发现有涉嫌抄袭侵权的内容,请联系youleyoucom@outlook.com。
同类文章
开放空间强势角色强度榜与使用推荐
《开放空间》游戏中,角色强度分为多个梯队。T0级包括光、伏、诗,均为版本强势角色,分别具备顶尖输出、高效击破与后期爆发能力。T0 5级的芙、奈、桃在大部分场景表现优异。T1及以下梯队角色可作为队伍补充,但培养优先级较低。围绕高梯队角色构建阵容能有效提升队伍强度。
三国志幻想大陆2关羽阵容搭配攻略与强度解析
在《三国志幻想大陆2:枭之歌》中,关羽凭借天赋与绝技组合可锁定目标造成高额必爆伤害。围绕其构建的暴击秒杀流阵容,推荐搭配张飞、赵云、刘备、张郃、蹇硕,通过蜀国光环提供增益,并借助张郃大招连接目标、削减格挡,与关羽形成联动,快速击破敌方核心,奠定战局优势。
绝区零浮波与柚叶音擎选择推荐及强度对比分析
选择浮波柚叶音擎需综合考量其特性、角色适配度、品质等级及技能联动。应依据角色战斗风格与技能机制进行匹配,优先选取高品质音擎并注重技能组合效果。参考实战经验与玩家心得,在资源有限条件下做出性价比最优的选择,以提升整体战斗表现。
最后生还者第二季复仇剧情深度解析
本文包含《最后生还者》第二季第二集关键情节剧透,阅读前请知悉。 备受瞩目的时刻终于到来。《最后生还者》第二季第二集正式播出,其中那个在游戏史上引发巨大争议、令无数玩家心碎又愤怒的经典场景——艾比处决乔尔,终于被高度还原于荧幕之上。这一集注定将成为剧迷与玩家热议的焦点话题。 剧集情节的核心脉络与游戏保
最后生还者重制版存档位置与转移方法详解
《最后生还者重制版》的游戏存档位于电脑“文档”文件夹内,具体路径为SavedGames TheLastofUsPartI users下的用户标识文件夹。PC版因优化问题、频繁Bug及着色器编译耗时过长等状况,在Steam上受到大量批评,成为开发商顽皮狗历史上评分较低的作品。
- 日榜
- 周榜
- 月榜
1
2
3
4
5
6
7
8
9
10
相关攻略
2015-03-10 11:25
2015-03-10 11:05
2021-08-04 13:30
2015-03-10 11:22
2015-03-10 12:39
2022-05-16 18:57
2025-05-23 13:43
2025-05-23 14:01
热门教程
- 游戏攻略
- 安卓教程
- 苹果教程
- 电脑教程
热门话题

