皎月连招技巧

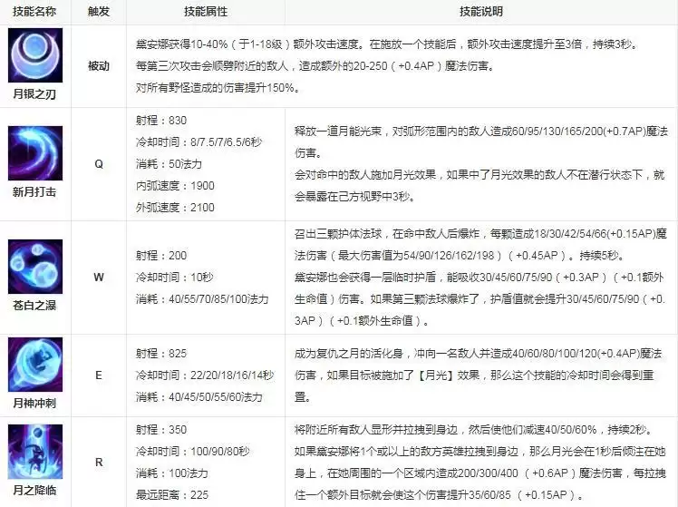
在游戏《英雄联盟》中,皎月女神黛安娜的连招方法是由于皎月的被动是第三次普攻造成额外伤害,因此推荐皎月在攻击两次小兵后找机会发动攻击。
免费影视、动漫、音乐、游戏、小说资源长期稳定更新! 👉 点此立即查看 👈
在Q中敌方英雄后立即开E上前A出第三下效果,然后玩家开W粘住对方通过普攻进行输出。如果对方处于残血状态可以交E来保证击杀。
在六级后由于皎月的大招效果为命中多个英雄增加额外伤害,因此皎月要尽可能位于多个敌方英雄中间。玩家可以先Q前排敌方英雄,E拉近后用第二个E或闪现飞到敌方最密集的区域并开R,可以打出一次完美的大招。

想了解最新最热游戏攻略秘籍,这里每天都有最新的资讯等你来看!敬请关注“游乐网”。
游乐网为非赢利性网站,所展示的游戏/软件/文章内容均来自于互联网或第三方用户上传分享,版权归原作者所有,本站不承担相应法律责任。如您发现有涉嫌抄袭侵权的内容,请联系youleyoucom@outlook.com。
同类文章
《我们曾到此:明日遗踪》试玩版现已在Steam上线
《我们曾到此:明日遗踪》试玩版现已在Steam上线 喜欢合作解谜的玩家们,新消息来了。开发商 Total Mayhem Games 刚刚宣布,其备受期待的合作解谜系列新作《我们曾到此:明日遗踪》(We Were Here Tomorrow)的试玩版,已经正式登陆 Steam PC 平台。 这次,你和
科幻FPS游戏《Industria 2》新预告 4月15日发售
科幻FPS游戏《INDUSTRIA 2》新预告 4月15日发售 科幻FPS游戏的爱好者们,可以开始倒数了。备受期待的《INDUSTRIA 2》刚刚公布了全新预告,并正式敲定将于4月15日登陆PC平台。这意味着,一段跨越维度的孤独冒险,即将拉开序幕。 全新预告先睹为快: 故事紧接着前作,但时间已经流逝
《地铁》正统新作《地铁2039》开场动画片段泄露
油管频道That darn Crow曝光了4A Games尚未公布的《地铁》正统新作《地铁2039》开场动画部分片段。《地铁2039》有望在谣传的下周4月16日举办的State of Play上公开。 这不,油管知名爆料频道That darn Crow又出手了,这次带来的是4A Games尚未官宣的
被取消的《地铁4》早期版本泄露 完全开放世界设计
《地铁》系列新动向:全新作《地铁2039》传闻与夭折的《地铁4》早期版本泄露 最近游戏圈里传出了一则让老粉丝们心头一动的消息:据可靠消息人士透露,《地铁》系列的全新作品很可能在下周正式亮相。更有意思的是,这部新作的标题据传已定为《地铁2039》,故事时间线将设定在《地铁:离乡》事件的四年之后,这无疑
《斯普拉遁:涂击队》与《火焰纹章:万缕千丝》双双完成PEGI评级 或于夏季发售
Nintendo Switch2两款备受期待的第一方作品——《斯普拉遁:涂击队》与《火焰纹章:万缕千丝》——近日已在eShop商店页面更新了PEGI年龄分级。按照过往规律,这通常意味着游戏距离正式发售已为期不远。 说来有趣,此前业界曾有一种普遍看法,认为任天堂在Switch2平台推出重磅第一方作品的
- 日榜
- 周榜
- 月榜
1
2
3
4
5
6
7
8
9
10
1
2
3
4
5
6
7
8
9
10
1
2
3
4
5
6
7
8
9
10
相关攻略
2015-03-10 11:25
2015-03-10 11:05
2021-08-04 13:30
2015-03-10 11:22
2015-03-10 12:39
2022-05-16 18:57
2025-05-23 13:43
2025-05-23 14:01
热门教程
- 游戏攻略
- 安卓教程
- 苹果教程
- 电脑教程
热门话题

