皎月女神技能

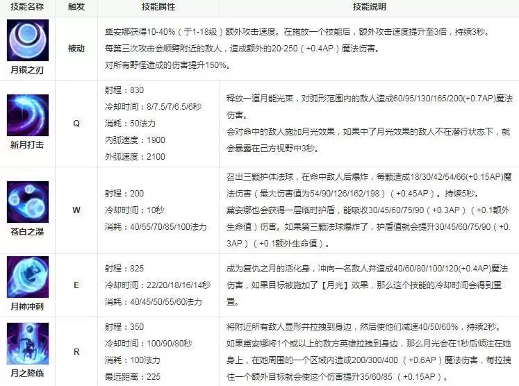
在游戏《英雄联盟》中,皎月女神黛安娜一共有五个技能,分别为月银之刃、新月打击、苍白之瀑、月神冲刺和月之降临。
免费影视、动漫、音乐、游戏、小说资源长期稳定更新! 👉 点此立即查看 👈
月银之刃:黛安娜获得额外攻击速度。在施放一个技能后,额外攻击速度提升至3倍,持续3秒。每第三次攻击会顺劈附近的敌人,造成额外的魔法伤害。对所有野怪造成的伤害提升150%。
新月打击:释放一道月能光束,对弧形范围内的敌人造成魔法伤害。会对命中的敌人施加月光效果,如果中了月光效果的敌人不在潜行状态下,就会暴露在己方视野中3秒。
苍白之瀑:召出三颗护体法球,在命中敌人后爆炸,每颗造成魔法伤害。黛安娜也会获得一层临时护盾,如果第三颗法球爆炸了,护盾值就会提升。
月神冲刺:成为复仇之月的活化身,冲向一名敌人并造成魔法伤害,如果目标被施加了【月光】效果,那么这个技能的冷却时间会得到重置。
月之降临:将附近所有敌人显形并拉拽到身边,然后使他们减速。如果黛安娜将1个或以上的敌方英雄拉拽到身边,那么月光会在1秒后倾注在她身上,在她周围的一个区域内造成魔法伤害,每拉拽住一个额外目标就会使这个伤害提升。

想了解最新最热游戏攻略秘籍,这里每天都有最新的资讯等你来看!敬请关注“游乐网”。
游乐网为非赢利性网站,所展示的游戏/软件/文章内容均来自于互联网或第三方用户上传分享,版权归原作者所有,本站不承担相应法律责任。如您发现有涉嫌抄袭侵权的内容,请联系youleyoucom@outlook.com。
同类文章
使命召唤黑色行动7粉碎者手炮性能如何-使命召唤黑色行动7粉碎者手炮怎么样
从高伤到精准:粉碎者手炮性能全解析与实战心得 谈及粉碎者手炮的伤害表现,其强悍的单发威力始终是核心亮点。在近距离交火中,它经常能凭借一发子弹的高额伤害瞬间击倒对手,“一枪一个”在此并非虚言。这种爆炸性的输出能力,使其在贴身战斗中具备压倒性优势,堪称近战对决中的王牌利器。 精准度评估:中近距离的稳定输
1月27日和平精英更新了什么-和平精英1月27日有哪些重磅更新
全新赛季荣耀起航 各位精英战友,战斗号角再度吹响!《和平精英》已于1月27日完成重磅版本更新,全新赛季正式拉开帷幕。随着新版本的到来,赛季段位已按规则完成重置,所有玩家重新回到公平的竞技起跑线。这不仅是新一轮征程的开始,更是每位特种兵证明自身实力、冲击更高荣誉的绝佳机会。你,准备好迎接挑战了吗? 全
三角洲蛊不羁人生如何获取-三角洲蛊不羁人生怎样得到
深入探索剧情主线 要解锁传说中的“三角洲蛊不羁人生”,并无捷径可走,关键在于沉浸式体验游戏的核心剧情。玩家需要紧密跟随故事脉络,仔细完成每一个主线任务。剧情中的每一段对话、每一处场景细节,都可能暗藏重要的关联线索。建议多与核心NPC深入互动,他们不经意的信息透露,或许就是引导你前进的重要路标。请牢记
龙魂旅人爬塔如何搭配阵容-龙魂旅人爬塔阵容搭配方法
《龙魂旅人》爬塔阵容推荐:平民到进阶的最佳队伍配置 《龙魂旅人》的永夜之塔是检验玩家阵容深度与策略理解的终极试炼场。想要稳定推进、获取丰厚层数奖励,一套科学合理的阵容搭配是成功的关键。本文将为你系统解析爬塔的核心阵容构成,从角色定位到实战配队思路,助你轻松应对不同关卡挑战。 坦克选择:全队生存的核心
元梦之星啾灵有啥作用-元梦之星啾灵的作用是什么
在《元梦之星》中,啾灵是陪伴玩家成长的核心伙伴 作为玩家不可或缺的拍档,啾灵在游戏中的多功能性远超其可爱的外表。充分了解并运用它的能力,是提升游戏体验与技术的关键一步。 一、全方位战斗增益 啾灵是战场上的重要助力。其核心功能是为角色提供关键的战斗属性加成。首先,它能显著提升玩家的攻击力,使你每次进攻
- 日榜
- 周榜
- 月榜
1
2
3
4
5
6
7
8
9
10
相关攻略
2015-03-10 11:25
2015-03-10 11:05
2021-08-04 13:30
2015-03-10 11:22
2015-03-10 12:39
2022-05-16 18:57
2025-05-23 13:43
2025-05-23 14:01
热门教程
- 游戏攻略
- 安卓教程
- 苹果教程
- 电脑教程

