龙之国物语图书馆答题怎么选
在龙之国物语游戏中图书馆答题有非常多的题目,所以有许多玩家不知道自己该如何选择,那么龙之国物语图书馆答题怎么选?下面就给大家带来相关的攻略,不清楚选项的玩家快来参考吧!
免费影视、动漫、音乐、游戏、小说资源长期稳定更新! 👉 点此立即查看 👈

一、《艾卡迪亚传说》

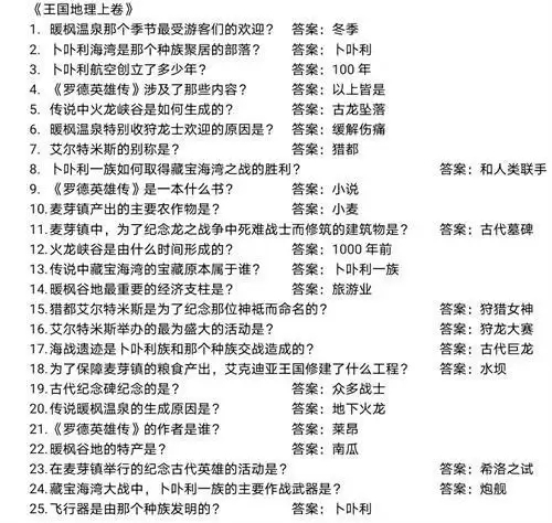
二、《王国地理上卷》

三、《王国地理下卷》

四、《狩龙士之书》

五、《冒险者异闻录》

六、《古老歌谣选》

七、《王国巡游之书》

八、《拉冬格萨传说》

九、《七英雄传》

想了解最新最热手游攻略秘籍,这里每天都有最新的资讯等你来看!敬请关注“游乐网”。
游乐网为非赢利性网站,所展示的游戏/软件/文章内容均来自于互联网或第三方用户上传分享,版权归原作者所有,本站不承担相应法律责任。如您发现有涉嫌抄袭侵权的内容,请联系youleyoucom@outlook.com。
同类文章
《洛克王国世界》40级进阶无推图阵容打法详解-实用攻略分享
速览:洛克王国世界40级进阶无阵容平民通关攻略 在《洛克王国世界》中,许多玩家在40级进阶关卡遇到瓶颈,尤其是没有专门培养推图阵容的情况下,挑战难度倍增。无需焦虑,本文将分享一套经过验证的平民打法,核心思路是充分利用人手必备的初始主宠火花(进化后为火神),配合一只极易获取的魔力猫,通过合理的技能组合
《仙境传说重生》风秘境通关攻略-风精灵技能与打法详解
风秘境通关速览 本文为你详尽解析《仙境传说:重生》中风秘境的完整通关策略,其核心在于透彻理解风精灵的技能机制并掌握精准的应对方法。该70级副本对团队的整体生存能力与治疗续航提出了较高要求。合理的战术安排、分散的团队站位,以及对场景内“风灵召唤石”的高效利用,是决定攻略成功与否的核心要素。本指南旨在帮
《洛克王国世界》远行商人在哪里-世界商人位置大全
《洛克王国世界》远行商人位置全攻略|刷新时间与稀有物品获取指南 在《洛克王国世界》中寻找稀有道具和特色商品?远行商人绝对是你的必访之地。许多玩家常常找不到商人具体在哪些地图出现,为了帮助大家高效购物,本文将详细解析所有远行商人的刷新点位、出现规律以及购物技巧,让你轻松淘到心仪好货。 远行商人的商品库
《洛克王国世界》星霜花在哪里采集-星霜花哪里多采集位置图解
《洛克王国世界》星霜花采集位置详解与高效获取攻略 在《洛克王国世界》的探索过程中,许多玩家会接到一项关键的支线任务——收集三朵“星霜花”。这种特殊的花朵究竟生长在何处?本文将通过详细的位置解析与步骤指引,帮助你快速定位并高效完成采集,不再为此烦恼。 星霜花核心采集点分布 星霜花的生长区域相对集中,主
离火之境九幽器冢打法攻略-阵容与技巧详解
速览 本期带来《离火之境》高难度副本“九幽器冢”的深度攻略解析。本文核心旨在帮助玩家高效通关,最大化获取奖励。通关关键聚焦于四个要点:坚持挑战五星难度、严格把控20回合时限、精细管理契灵战损、以及维持主角健康血量。后续内容将分波次详解控场与清怪策略,并推荐多套强效伙伴阵容。掌握这些核心技巧,你的通关
- 日榜
- 周榜
- 月榜
相关攻略
2015-03-10 11:25
2015-03-10 11:05
2021-08-04 13:30
2015-03-10 11:22
2015-03-10 12:39
2022-05-16 18:57
2025-05-23 13:43
2025-05-23 14:01
热门教程
- 游戏攻略
- 安卓教程
- 苹果教程
- 电脑教程

