AI预测八字和MBTI?这张黑科技卡片让你读懂自己

AI硬件,已经成为大模型之后,又一个令人兴奋的领域。
正如AI Agent从通用开始走向垂直,AI硬件,也已经逐渐分化到「陪伴」、「工作」等各个垂直领域。
2025年8月25日,钉钉十周年暨AI钉钉1.0的发布会上,钉钉发布了一款硬件DingTalk A1,这款和钉钉应用强绑定的AI硬件产品,致力于成为你的「会议」和灵感助手。
在试用一段时间后,极客公园发现,这款贴在手机背后的小助手,确实「有点东西」。
栏目作者召集
极客公园的新栏目「AI上新」,将带大家体验最新的AI应用和硬件,让你成为AI时代「最靓的仔」!
现在,我们也向所有喜欢尝鲜和体验AI的同学发出召集,只要你发现并体验了新的AI应用或者功能,按照格式(参考案例:AI上新|谷歌最新「香蕉」AI图像模型,让网友疯玩「Vibe Photoshoping」)向栏目投稿,在极客公园公众号发布,不仅能获得相应稿费,且会为你「报销」AI应用的订阅费用。
同时,优秀作者还有机会进入极客公园AI体验群,获得最新AI应用和工具的内测资格,参加极客公园专属相关AI活动,和AI应用创始人一对一沟通。
AGI太久,只争朝夕,让一部分人先AI起来吧!投稿、进群请扫描下方二维码添加极客小助手微信
01、你的iPhone伴侣
「真正想要做软件的人,应该做自己的硬件。」这句话的含金量,在AI时代仍在不断上升。
当AI功能成为焦点时,承载功能的硬件设计,其实反而更让用户关心。
DingTalk A1团队显然深知这个道理,所以在硬件上下了不少功夫,最后的结果也让人很意外。
DingTalk A1非常轻薄,并且手感相当不错|图片来源:极客公园
首先是极致轻薄,作为一个「AI录音卡片」,DingTalk A1只有几十克的重量,厚度只有3.8mm,大小和一张信用卡差不多。磨砂的外壳材质摸起来比较舒服,非常像之前iPhone金属后背的质感。
即便搭配官方磁吸配件,吸在手机背后,负担也不大|图片来源:极客公园
因为足够轻巧,即便搭配上官方的皮质磁吸保护套,贴在手机背面,也并不会让整体重量超过用户能承受的阈值。总体来说,DingTalk A1的体量,有点像你在手机背后贴了一个Magsafe的卡包。并且,磁吸保护套的手感同样不错,不沾指纹,拯救处女座和洁癖人群。
别看DingTalk A1身材娇小,但钉钉团队往里面塞进了一块660mA的电池和64G的本地存储,保证前者45小时的连续录音和60天的超长待机。
小小的身体里有660mA电池和麦克风+骨传导|图片来源:极客公园
同时,作为一款录音设备DingTalk A1还搭载了6个麦克风阵列和骨传导精准拾音,前者保证了远距离收音以及多位说话人的识别;后者让你即便在不开免提的情况下,依然能完成通话双方内容的录制和识别。
DingTalk A1设计也非常简单,后背上一块「药丸型」彩屏能显示录音中、电量等基础信息,录音键和语音键不同形状的设计,也更方便进行盲操,不至于按错按钮。录音键上还有提示灯,指明当前机器的状态。
从硬件层面来看,我确实挑不出更多需要优化的地方。
02、AI分析,精准到情绪
作为和钉钉强绑定的AI硬件,通过钉钉激活后,你的钉钉App界面上就会出现一个置顶的DingTalk A1助理,在这里你可以看到这款硬件记录下的所有录音,同时也可以在下方进行录音、翻译、设备管理和客服反馈等动作。
绑定钉钉账号后,可以通过DingTalk A1的对话窗口使用硬件|图片来源:极客公园
刚拿到产品后,我就迫不及待地用两场咖啡馆闲聊作为测试场景。可能由于场地噪音问题,DingTalk A1大概能正确地记录90%的内容。由于是闲聊,其实没有太多目的性,但是在打开DingTalk A1的AI听记的页面,我还是大吃一惊,没想到DingTalk A1事后的分析能如此清晰和精准。
在AI听记的页面,有「转写」、「纪要」、「章节」和「分析」四个功能:
转写,按照时间轴显示录音转写文字;
纪要,将会议重点按照话题点的形式列出,附带内容总结;
章节,同样是时间轴模式,不过将某段时间内的主要话题列举出来
分析,精确列出会议主题、目标、待解决问题、后续跟进等程序
尤其是后续「分析」这个功能,每次都能给我带来不小的震惊。
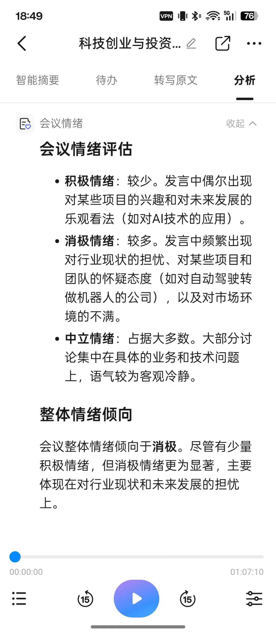
例如,在一次面试中,我发现DingTalk A1竟然仅仅通过录音,分析出了面试者的状态,并给其表现和岗位适配度打出了分数,甚至对于面试者的语音和行为,给出了深刻的分析——后者恰恰是作为面试官的我感受到,但是没有真正说出来的。
在面试和会议场景中,DingTalk A1甚至能分析出情绪!|图片来源:极客公园
更令人吃惊的是,DingTalk A1还能根据录音,分析出与会者的情绪,说实话,这个功能对于一些沟通困难户来说,不啻于一个福音。你甚至可以开一些脑洞,对于销售、市场等岗位的同学来说,这样的分析,也能判断出客户和合作者,对于合作的意愿到底有多高。
同时,AI听记内置了几种转写模式,例如销售、开会、面试等常见的会议模式,对症下药,疗效更佳。例如在一次和客户的对齐会上,DingTalk A1事后的分析,就精细到之后每个人的任务大概是什么,而目前项目的问题又是什么——即便是一个人类的会议记录员,也未必能如此精准和到位。
一个没开好的会,大概是这样的|图片来源:极客公园
通过一周多的尝试,我发现自己逐渐变成了DingTalk A1的形状——开会时候会有意识按照主题、目标、后续跟进和待解决问题的模板来进行会议,将会议回归到它的本质——沟通想法,解决问题。
AI在塑造新的工具,而AI工具,也在反过来影响用户。
03、面对难题,A1的答案
几乎所有AI硬件,尤其是AI录音设备,都要面对一个终极难题——为什么不直接用手机?
DingTalk A1曝光那天,社交媒体上就存在了两种声音:「种草」了,和为什么我不用「XX app」?
体验一周下来,我能给出的答案是:
硬件的魅力。一个设计优秀的硬件,本身就能吸引用户。DingTalk A1的轻薄和易用,让我觉得它在竞品中很容易脱颖而出。
同时,当一个硬件贴在你每天在用的手机背面时,你就会主动使用并且养成习惯。我目前就是每次开会都会先打开DingTalk A1,然后在环境允许的情况下开启免提,这样能让它更好的收音,记录通话内容以备后续分析。这就是硬件对于使用者的「驯化」,就像智能手机对于用户的影响一样。
AI分析能力。DingTalk A1和钉钉AI听记,结合大模型对于会议记录的分析和总结,远远超出了我的预期。确实,现在手机系统中自带的AI摘要,或者办公App同样有类似的功能,但后者的分析并不能做到DingTalk A1的精准和详细。对于会议中问题的分析和后续跟进,才是开会这件事本身,最重要的部分。
所以,如果你本身就是钉钉用户,DingTalk A1绝对是一个非常好的「办公伴侣」无论是会议分析,还是Push to talk的灵感记录,都能为牛马省下大量时间,尤其是销售、律师、医生这种每天要「面基」无数人,说非常多话的职业者。
即便钉钉并非你的第一选择,我觉得作为一款AI录音卡,DingTalk A1也是个相当不错的选择。再说,目前旗舰版799和青春版499的价格,搭配1000分钟的免费语音转写和10GB的云端存储空间,也相当划算。
-->本文来自微信公众号:极客公园 (ID:geekpark),作者:靖宇,原文标题:《一张卡片,不仅 AI 了我的工作,还摸清了我的八字和 MBTI?|AI 上新》
AI硬件,已经成为大模型之后,又一个令人兴奋的领域。
正如AI Agent从通用开始走向垂直,AI硬件,也已经逐渐分化到「陪伴」、「工作」等各个垂直领域。
2025年8月25日,钉钉十周年暨AI钉钉1.0的发布会上,钉钉发布了一款硬件DingTalk A1,这款和钉钉应用强绑定的AI硬件产品,致力于成为你的「会议」和灵感助手。
在试用一段时间后,极客公园发现,这款贴在手机背后的小助手,确实「有点东西」。
栏目作者召集
极客公园的新栏目「AI上新」,将带大家体验最新的AI应用和硬件,让你成为AI时代「最靓的仔」!
现在,我们也向所有喜欢尝鲜和体验AI的同学发出召集,只要你发现并体验了新的AI应用或者功能,按照格式(参考案例:AI上新|谷歌最新「香蕉」AI图像模型,让网友疯玩「Vibe Photoshoping」)向栏目投稿,在极客公园公众号发布,不仅能获得相应稿费,且会为你「报销」AI应用的订阅费用。
同时,优秀作者还有机会进入极客公园AI体验群,获得最新AI应用和工具的内测资格,参加极客公园专属相关AI活动,和AI应用创始人一对一沟通。
AGI太久,只争朝夕,让一部分人先AI起来吧!投稿、进群请扫描下方二维码添加极客小助手微信
01、你的iPhone伴侣
「真正想要做软件的人,应该做自己的硬件。」这句话的含金量,在AI时代仍在不断上升。
当AI功能成为焦点时,承载功能的硬件设计,其实反而更让用户关心。
DingTalk A1团队显然深知这个道理,所以在硬件上下了不少功夫,最后的结果也让人很意外。
DingTalk A1非常轻薄,并且手感相当不错|图片来源:极客公园
首先是极致轻薄,作为一个「AI录音卡片」,DingTalk A1只有几十克的重量,厚度只有3.8mm,大小和一张信用卡差不多。磨砂的外壳材质摸起来比较舒服,非常像之前iPhone金属后背的质感。
即便搭配官方磁吸配件,吸在手机背后,负担也不大|图片来源:极客公园
因为足够轻巧,即便搭配上官方的皮质磁吸保护套,贴在手机背面,也并不会让整体重量超过用户能承受的阈值。总体来说,DingTalk A1的体量,有点像你在手机背后贴了一个Magsafe的卡包。并且,磁吸保护套的手感同样不错,不沾指纹,拯救处女座和洁癖人群。
别看DingTalk A1身材娇小,但钉钉团队往里面塞进了一块660mA的电池和64G的本地存储,保证前者45小时的连续录音和60天的超长待机。
小小的身体里有660mA电池和麦克风+骨传导|图片来源:极客公园
同时,作为一款录音设备DingTalk A1还搭载了6个麦克风阵列和骨传导精准拾音,前者保证了远距离收音以及多位说话人的识别;后者让你即便在不开免提的情况下,依然能完成通话双方内容的录制和识别。
DingTalk A1设计也非常简单,后背上一块「药丸型」彩屏能显示录音中、电量等基础信息,录音键和语音键不同形状的设计,也更方便进行盲操,不至于按错按钮。录音键上还有提示灯,指明当前机器的状态。
从硬件层面来看,我确实挑不出更多需要优化的地方。
02、AI分析,精准到情绪
作为和钉钉强绑定的AI硬件,通过钉钉激活后,你的钉钉App界面上就会出现一个置顶的DingTalk A1助理,在这里你可以看到这款硬件记录下的所有录音,同时也可以在下方进行录音、翻译、设备管理和客服反馈等动作。
绑定钉钉账号后,可以通过DingTalk A1的对话窗口使用硬件|图片来源:极客公园
刚拿到产品后,我就迫不及待地用两场咖啡馆闲聊作为测试场景。可能由于场地噪音问题,DingTalk A1大概能正确地记录90%的内容。由于是闲聊,其实没有太多目的性,但是在打开DingTalk A1的AI听记的页面,我还是大吃一惊,没想到DingTalk A1事后的分析能如此清晰和精准。
在AI听记的页面,有「转写」、「纪要」、「章节」和「分析」四个功能:
转写,按照时间轴显示录音转写文字;
纪要,将会议重点按照话题点的形式列出,附带内容总结;
章节,同样是时间轴模式,不过将某段时间内的主要话题列举出来
分析,精确列出会议主题、目标、待解决问题、后续跟进等程序
尤其是后续「分析」这个功能,每次都能给我带来不小的震惊。
例如,在一次面试中,我发现DingTalk A1竟然仅仅通过录音,分析出了面试者的状态,并给其表现和岗位适配度打出了分数,甚至对于面试者的语音和行为,给出了深刻的分析——后者恰恰是作为面试官的我感受到,但是没有真正说出来的。
在面试和会议场景中,DingTalk A1甚至能分析出情绪!|图片来源:极客公园
更令人吃惊的是,DingTalk A1还能根据录音,分析出与会者的情绪,说实话,这个功能对于一些沟通困难户来说,不啻于一个福音。你甚至可以开一些脑洞,对于销售、市场等岗位的同学来说,这样的分析,也能判断出客户和合作者,对于合作的意愿到底有多高。
同时,AI听记内置了几种转写模式,例如销售、开会、面试等常见的会议模式,对症下药,疗效更佳。例如在一次和客户的对齐会上,DingTalk A1事后的分析,就精细到之后每个人的任务大概是什么,而目前项目的问题又是什么——即便是一个人类的会议记录员,也未必能如此精准和到位。
一个没开好的会,大概是这样的|图片来源:极客公园
通过一周多的尝试,我发现自己逐渐变成了DingTalk A1的形状——开会时候会有意识按照主题、目标、后续跟进和待解决问题的模板来进行会议,将会议回归到它的本质——沟通想法,解决问题。
AI在塑造新的工具,而AI工具,也在反过来影响用户。
03、面对难题,A1的答案
几乎所有AI硬件,尤其是AI录音设备,都要面对一个终极难题——为什么不直接用手机?
DingTalk A1曝光那天,社交媒体上就存在了两种声音:「种草」了,和为什么我不用「XX app」?
体验一周下来,我能给出的答案是:
硬件的魅力。一个设计优秀的硬件,本身就能吸引用户。DingTalk A1的轻薄和易用,让我觉得它在竞品中很容易脱颖而出。
同时,当一个硬件贴在你每天在用的手机背面时,你就会主动使用并且养成习惯。我目前就是每次开会都会先打开DingTalk A1,然后在环境允许的情况下开启免提,这样能让它更好的收音,记录通话内容以备后续分析。这就是硬件对于使用者的「驯化」,就像智能手机对于用户的影响一样。
AI分析能力。DingTalk A1和钉钉AI听记,结合大模型对于会议记录的分析和总结,远远超出了我的预期。确实,现在手机系统中自带的AI摘要,或者办公App同样有类似的功能,但后者的分析并不能做到DingTalk A1的精准和详细。对于会议中问题的分析和后续跟进,才是开会这件事本身,最重要的部分。
所以,如果你本身就是钉钉用户,DingTalk A1绝对是一个非常好的「办公伴侣」无论是会议分析,还是Push to talk的灵感记录,都能为牛马省下大量时间,尤其是销售、律师、医生这种每天要「面基」无数人,说非常多话的职业者。
即便钉钉并非你的第一选择,我觉得作为一款AI录音卡,DingTalk A1也是个相当不错的选择。再说,目前旗舰版799和青春版499的价格,搭配1000分钟的免费语音转写和10GB的云端存储空间,也相当划算。
免责声明
游乐网为非赢利性网站,所展示的游戏/软件/文章内容均来自于互联网或第三方用户上传分享,版权归原作者所有,本站不承担相应法律责任。如您发现有涉嫌抄袭侵权的内容,请联系youleyoucom@outlook.com。
同类文章
抖音博主COS蒂法:7种神还原穿搭引热议
抖音博主@佑真近日发布了一组全新COS最终幻想7系列角色蒂法的照片,引发关注。画面中,她对角色的还原极为细致,无论是造型还是神态都高度贴近原作,令人印象深刻。蒂法作为最终幻想7的核心女性角色之一,在
OPPO Find X9s前瞻:6.3英寸小屏旗舰配天玑9500+
近日,知名数码博主@数码闲聊站在社交平台透露,某手机厂商计划于明年推出一款搭载天玑9500(+)旗舰芯片的小屏机型。该设备将采用6 3英寸1 5K分辨率LTPS直屏,设计上采用大R角与极窄四等边边框
育碧新作《Hexe》揭秘:17世纪猎巫与8年开发的暗黑之路
据消息人士透露,育碧正在开发的新作刺客信条:Hexe自2024年10月起便由首席编剧兼创意总监Darby McDevitt主导项目推进。尽管该作在规模上不会达到英灵殿或奥德赛那样的大型角色扮演游戏体
格雷格困境:大厂烧钱致小型游戏项目难产
资深游戏制作人格雷格·斯特里特近日在公开平台表达对当前游戏行业现状的忧虑,指出过去几年大型企业对高成本项目过度投入是导致如今市场困境的重要原因之一。他提到,近年来游戏领域的商业合作几乎陷入停滞,即便
彭博社:苹果Vision Pro越南组装提速,多款产能重新布局
据彭博社最新消息,苹果公司正逐步将部分产品的生产重心向东南亚转移。此前由立讯精密在中国负责生产的初代Vision Pro头显设备,已确定新款搭载M5芯片的版本将交由越南工厂组装。这家中国制造商目前仍
相关攻略
热门教程
更多- 游戏攻略
- 安卓教程
- 苹果教程
- 电脑教程



















