用户自愿出售人脸数据后,AI滥用风险引担忧
在不知情的情况下,你的脸出现在色情网站,又或者被人拿去搞诈骗,可能你下一秒就要报警了。
免费影视、动漫、音乐、游戏、小说资源长期稳定更新! 👉 点此立即查看 👈
但如果,有人主动找上门来,说要花一笔钱买你这张脸呢?
Scott是一名外国的十八线小演员,最近,他发现自己经常在TikTok上卖保险、推广App,甚至还操着一口,他根本就不会讲的西班牙语。

这个“他”看起来像他,但却不是他。
这些广告,当然不会是Scott梦游了偷偷出来拍的,事情还得从一年前说起。
去年,TikTok搞了个叫Symphony Digital Avatars的广告工具,就是用AI生成的数字人,来打广告。

活是好活,为此TikTok还为金主爸爸们,准备了一系列已经拿到商业授权的数字人库。
不巧,Scott就是众多选项中的一个。
根据纽约时报的报道,TikTok只用了750美元外加一次免费旅游,就买断了Scott一年的肖像权。
具体的合同不清楚到底咋写的,但至少,对当时的Scott来说,自己这张脸能换钱、白嫖旅游,甚至还能蹭蹭TikTok的流量,稳赚不亏啊。

但显然,他高估了自己的接受能力。
当看到自己的形象,出现在各种莫名其妙的广告里时,Scott的天都塌了。
不知道是不是应该庆幸,选择他的金主爸爸,不是卖痔疮膏,或者卖壮阳药的。。。不然场面只会更加尴尬。

当然,这老哥还不算最惨的。
另外两位把肖像权授权给TikTok 的演员,只拿到了一年 500-1000 美刀的一次性广告费。
这在美国演艺圈算少见的了,普通演员拍个广告,少则300-1000刀,多的时候,2500美刀也不是没有可能。
注意啊,这还只是单个广告的报酬。
更别提换到咱们国内,这一年5000多块在日薪208万面前,根本就不够看的。
事实上,在国外有不少像TikTok这样,正经花钱“买人脸”的公司。
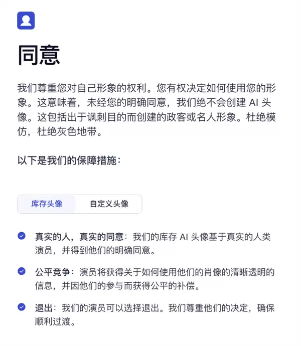
像英国一家做AI数字人的公司Synthesia,他们家官方推出的一些数字人形象,就是提前找真人授权过的。

在这些正经渠道的驱使下,出于新鲜也好,为了钱也罢,有很多像Scott这样,主动把自己的脸卖给AI公司的人。
有的卖了1000美元,有的卖了1500英镑,反正基本都不会太多。
可能有人会觉得,只是用了你的形象,又不需要本人到现场拍摄,给这点钱差不多就得了。
但说实在的,有时候真不是钱多钱少的事儿。
那些把脸卖了的人,后悔的不在少数。

因为这些交易,已经不只是卖脸那么简单了。
好好的演员,变成了推荐柠檬香蜂草茶减肥、泡冰浴治痘痘的民间赤脚医生。
更离谱的,英国有个模特签了一份5240美刀的三年合同,结果发现自己的数字人,居然在给一个通过政变上台的总统站队。
就相当于,数字人可以让你出现在任何地方、说任何话、做任何事情,但这一切,你都不知道,并且控制不了,很恐怖啊兄弟。

你当然可以要求AI公司,对生成内容进行限制、审核,但有一点,并不是所有风险,平台都能识别出来。
极端、暴力的言论分分钟卡掉,但一些灰色地带的内容就没那么容易发现了。
比如伪科学的养生方法,又或者是看似讲道理,实则挑起对立的观点,再不然,一些产品的虚假宣传,也很难挨个去核查。
最主要的是,每个人的底线五花八门,就算内容没有触及法律和平台规则,很多人也接受不了。
你拿一个素食主义者的数字人去宣传KFC的热辣香骨鸡,那他不炸了吗。

更何况,AI公司服务的,是那些花钱买数字人的客户,还不是你。
在这需要声明一下,世超并没有否认AI数字人的商业价值,只是想探讨一下,这种价值背后,个人需要承担的风险。
有一个例子,或许能帮咱们多一个新视角。
赛博女菩萨奈奈不知道大伙儿听说过没?
两年前,一位加州大学的学生,用三百多张近距离的自拍照,训练了一个叫做奈奈的Lora模型。

后面她把模型在C站上开源了,只要不商用,都可以免费拿去训练。结果就是便宜了很多lsp,用奈奈Lora生成了很多大尺度的照片。。。
从某种程度来说,她或许清楚自己的模型会被拿去搞黄色。所以相对的,她对自己的数字分身,有更多意料之中的控制权。
但Scott他们不是。
所以世超觉着,AI数字人可以做,但前提是,风险和责任划分要说清楚。
不光是审核、收益分成的问题,合同上面使用范围怎么规定、使用期限有多长等等,都需要磨合一个度,而不是一个拿钱走人,一个不干人事。
更糟的情况是,咱们的照片有时候被人拿去训练了,你都不知道这钱该找谁要。
游乐网为非赢利性网站,所展示的游戏/软件/文章内容均来自于互联网或第三方用户上传分享,版权归原作者所有,本站不承担相应法律责任。如您发现有涉嫌抄袭侵权的内容,请联系youleyoucom@outlook.com。
同类文章
AI能从单份血样检出多种神经疾病
来源:科技日报科技日报讯 (记者刘霞)由瑞典隆德大学领衔的国际研究团队,研发出一款新的人工智能(AI)模型。该模型仅需一份血液样本,便能精准识别多种神经退行性疾病。团队期望,该AI模型未来能实现“一
褪去虚火,脑机接口方能释放长远价值
来源:科技日报2026年开年,马斯克宣称脑机接口产品将于年内启动量产,引爆全球市场情绪。国内资本随即扎堆追捧,脑机接口相关概念股大幅走高,行业短期炒作虚火蔓延。进入3月,脑机接口迎来多重利好:脑机接
黎万强、洪锋退出小米科技股东名单
人民财讯4月7日电,企查查APP显示,近日,小米科技有限责任公司发生工商变更,原股东小米联合创始人黎万强、洪锋退出,同时,注册资本由18 5亿元减至约14 8亿元。 企查查信息显示,该公司成立于20
新闻分析|“阿耳忒弥斯2号”任务为何只绕月不登月
新华社北京4月7日电 新闻分析|“阿耳忒弥斯2号”任务为何只绕月不登月 新华社记者张晓茹 美国东部时间6日18时40分许(北京时间7日6时40分许),执行美国“阿耳忒弥斯2号”载人绕月飞行任
“链接未来·智汇静安”区块链创新应用优秀场景分享(四)| 信医基于区块链与隐私计算的真实世界研究数据产品
聚焦数字技术,释放创新动能。为集中展示静安区区块链技术从“实验室”走向“应用场”的丰硕成果,挖掘一批可复制、可推广的行业解决方案,加速构建区块链产业生态闭环,静安区数据局特推出“静安区区块链创新应用
- 日榜
- 周榜
- 月榜
1
2
3
4
5
6
7
8
9
相关攻略
2015-03-10 11:25
2015-03-10 11:05
2021-08-04 13:30
2015-03-10 11:22
2015-03-10 12:39
2022-05-16 18:57
2025-05-23 13:43
2025-05-23 14:01
热门教程
- 游戏攻略
- 安卓教程
- 苹果教程
- 电脑教程
热门话题

