胖东来2万参访费全捐公益,于东来首次回应缘由
10月22日晚间,胖东来创始人于东来通过个人社交账号发文,正式回应近期备受争议的“企业参观收费”话题。
他表示,胖东来每年在文化理念、技术体系等方面投入的直接资金超过千万元,这还未计算人力与物力成本,而这项投入还在逐年提升。采取收费措施旨在保障参观品质,这是一种更加科学的管理方式,所有收入都将投入到公益事业,希望大家能够理性看待。

图片来源:抖音
随后他在社交平台上补充说明,未来将专门开通特殊申请通道,让品学兼优的培训机构与教师能够免费前往胖东来进行深度学习,确保真正热爱教育的人不会被拒之门外。
说到底,这番回应传递的核心意思非常明确:我们真不差钱,主要是想筛选出真正渴望学习的同行者,顺带还能做些公益。
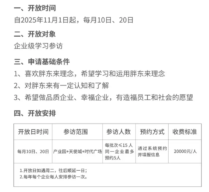
事件的起因要追溯到10月20日胖东来最新公众号发布的通知:从2025年11月1日起,每月10日、20日设为“企业开放日”,面向企业级学习参访,收费标准为每人20000元,每批次不超过15人。

图片来源:胖东来
消息一出,立即引发全网热议。要知道,一个人收费两万,若是企业组织5人同行,总费用就达到十万元。能收获多少或许因人而异,但这笔投入可是实打实的。
下面我们就来聊聊大家最关注的焦点——这两万元的门票,到底花得值不值?
网上争论持续数日,支持方认为合情合理:“胖东来几十年的经营心得,凭什么白白分享?”“两万元的门槛恰好能过滤凑热闹的群体,找到真正想学习的企业,这叫双向筛选。”
反对方则直言离谱:“一个超市收这么贵,是不是飘了?”“有这钱不如直接分给员工,坐下来聊聊更实在。”
网友们各执一词,各有各的道理。咱们不妨静下心来,看看这两万元究竟能换来什么。
胖东来最新公告明确表示,参访者将获得:先进文化理念的思想启迪、科学的企业经营模式与管理方法、感受幸福快乐的人文氛围。

图片来源:胖东来
说得直白些,这意味着你能深度接触胖东来的核心运营数据:例如将95%利润分配给员工的薪酬模型、全年40天假期加上“不开心假”的福利框架,以及将全品类损耗率控制在惊人的0.3%的管理技术。
更重要的是,这还可能是一次供应链资源的敲门砖。通过审核的企业,说不定就能争取到为胖东来供应网红爆款(比如网红草莓)的资格。这样的商业机遇,其价值可能远超两万元。
况且人家最新强调这是非营利目的。每月最多接待30人,月收入约60万元,这对年销售额直逼200亿的企业而言,仅占年营收的0.03%,纯属象征性收费。这些资金最终都将用于员工培训和社会公益项目,相当于给员工做福利。
在参访体验方面,有记者尝试咨询,因周二闭店未接通。后来时代广场店工作人员表示,预约成功后胖东来会提前联系,参访时长为一天,含午餐与晚餐,由最新批接待人员带领。至于于东来本人是否出席,目前没有明确通知,建议大家保持理性期待。

图片来源:微博
由此可见,这两万元的本质是一张“价值观门票”。它精准筛选出那些愿意为“成就员工”理念付费、与企业向善价值观同频的决策者。而且收费规则提前说得清清楚楚,觉得合理就来,嫌贵也不必勉强,这都是双向自由的选择。
如果指望花两万元、学一两天就能复制一个胖东来,那根本不现实。但如果你想去感受、思考“如何健康快乐地做企业”,并愿意为此投资,那它可能物超所值。
现在距离11月1日首场开放日还有段时间,但据观察,真正符合条件且愿意付费的企业恐怕不会太多。
最后想问问大家:你们觉得这两万元的参访费值不值?如果你是企业负责人,会愿意掏这个钱带员工去学习吗?欢迎在评论区畅所欲言~
游乐网为非赢利性网站,所展示的游戏/软件/文章内容均来自于互联网或第三方用户上传分享,版权归原作者所有,本站不承担相应法律责任。如您发现有涉嫌抄袭侵权的内容,请联系youleyoucom@outlook.com。
同类文章
中芯国际封装技术最新布局与战略部署解析
5月15日,中芯国际在业绩说明会上披露了一项关键战略布局:公司自2015年起便已前瞻性地投入封装技术研发,尤其在先进封装领域进行了长期积累。经过数年的快速发展,其战略路径已非常明确——专注于为自身晶圆制造客户提供所需的关键前端封装技术支持。基于这一战略,中芯国际在过去十年间持续深耕3D CIS(CM
阿里巴巴推出AI工业知识考试系统确保回答准确性
最近,工业AI领域有一项研究值得关注。这项由阿里巴巴集团淘宝天猫多模态与工业AI团队主导的工作,已于2026年5月正式发布,论文编号为arXiv:2605 10267v2。其核心成果,是一套名为IndustryBench的专业测试系统。 不妨设想这样一个场景:你是一家工厂的采购经理,正考虑用AI来核
腾讯北大联合研发强化学习新方法提升机器人全局决策能力
强化学习是一种让智能体通过与环境交互、从试错中学习最优决策策略的人工智能技术。其核心机制类似于训练宠物:做出正确行为给予奖励,错误行为则没有。智能体在模拟或真实环境中不断尝试,根据反馈调整策略,最终找到获得最高累积回报的行动序列。然而,传统强化学习的样本效率低下是公认的难题——智能体往往需要数百万甚
香港中文大学研发频谱守护者优化器提升AI训练稳定性
训练大型语言模型,如同在云端构建一座持续生长的知识大厦。随着模型层数不断增加,任何微小的参数偏差都可能被逐层放大,最终导致训练过程失控。如何确保这座大厦在建造过程中始终保持结构稳定,一直是困扰研究人员的核心挑战。 近期,一项由香港中文大学、马克斯·普朗克智能系统研究所和西湖大学联合发布的技术报告,带
豆包服务中断原因与恢复时间详解
5月19日晚间,“豆包崩了”这一话题迅速冲上各大社交平台热搜榜首,引发广泛关注。众多用户反映,豆包AI服务突然出现中断,导致正在进行的在线学习、文案创作、代码编程等工作被迫暂停,一时间用户反馈激增。 事实上,这并非豆包首次出现服务异常问题。回顾今年1月28日,豆包就曾发生过一次影响范围较大的区域性服
- 日榜
- 周榜
- 月榜
1
2
3
4
5
6
7
8
9
10
相关攻略
2015-03-10 11:25
2015-03-10 11:05
2021-08-04 13:30
2015-03-10 11:22
2015-03-10 12:39
2022-05-16 18:57
2025-05-23 13:43
2025-05-23 14:01
热门教程
- 游戏攻略
- 安卓教程
- 苹果教程
- 电脑教程
热门话题

