赛力斯2025半年报:派现5.06亿元回馈投资者
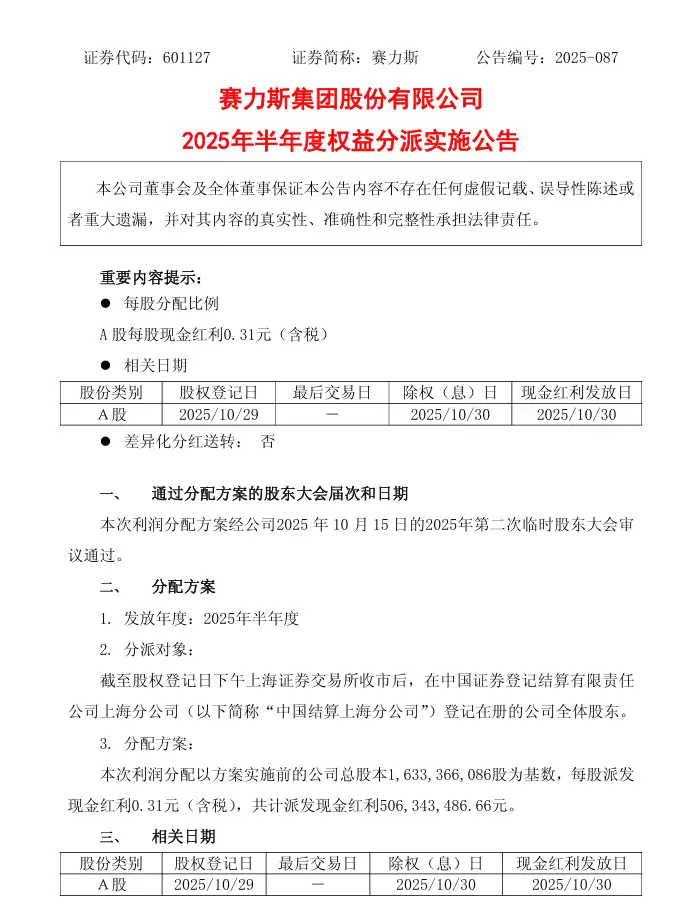
10月23日,赛力斯发布公告称,公司2025年半年度权益分派方案已获第二次临时股东大会审议通过。本次利润分配以总股本16.33亿股为基数,向全体股东每股派发现金红利0.31元,合计发放红利约5.06亿元。本次权益登记日为2025年10月29日,除权除息及现金红利发放日定于2025年10月30日。值得关注的是,重庆小康控股等三家公司将自行办理红利发放,不同类型股东适用的扣税标准存在差异。

根据赛力斯2025年半年度财报显示,公司上半年实现营业收入624.02亿元,同比小幅下降4.06%;但利润总额表现亮眼,达到37.25亿元,同比大幅增长119.22%;归母净利润为29.41亿元,同比增长81.03%;基本每股收益1.87元,同比提升73.15%。公司在研发方面持续投入,上半年研发费用达29.30亿元,较去年同期增长3.61%。
在市场表现方面,2025年上半年公司汽车总销量达19.86万辆,顺利完成既定经营目标。其中问界系列表现尤为突出,上半年累计交付量突破14.7万辆,单车成交均价维持在40万元以上。具体来看,问界M9车型上半年交付超过6.2万辆,问界M8车型交付量也突破3.5万辆,显示出强劲的市场竞争力。
游乐网为非赢利性网站,所展示的游戏/软件/文章内容均来自于互联网或第三方用户上传分享,版权归原作者所有,本站不承担相应法律责任。如您发现有涉嫌抄袭侵权的内容,请联系youleyoucom@outlook.com。
同类文章
4月汽车销量榜前十仅一款燃油车 燃油车时代即将落幕
四月新能源车零售渗透率突破61 4%,销量前十车型中仅剩一款燃油车。目前汽车保有量仍以燃油车为主,但市场趋势显示,车企正密集推出无需外接充电的油电混动车型,以满足充电不便用户的需求。同时,部分豪华品牌也放缓纯电路线,转向多元动力策略。油电混动成为连接燃油与电动化的重要。
ADC抗癌药市场迎来新入局者药企探索多元支付提升患者可及性
葛兰素史克ADC新药玛贝兰妥单抗在华获批,用于多发性骨髓瘤治疗。ADC药物市场快速增长,国内外药企加速布局,多款产品上市或通过授权合作出海。药企期待通过医保与商业保险等多元化支付体系提高药品可及性,减轻患者负担。
深圳福田AI生态亮相国际人工智能展
第七届深圳国际人工智能展览会开幕,福田区组织12家优质AI企业集体参展,涵盖芯片、硬件及行业解决方案。参展企业包括多家国家级高新技术与专精特新企业,聚焦算力硬件、垂直场景应用,展现区域产业活力与创新生态。展会为企业提供展示与合作平台,体现政策支持对AI发展的赋能作用。
央美陈抱阳解析AI与艺术融合情感认知智能技术如何革新美术教学
中央美术学院陈抱阳教授探讨了AI艺术的深层意义,强调研究应关注人如何观看AI及其对人类感知与情感的影响。他的创作融入中国文化传统,为具身智能艺术提供思想资源,不仅探索AI进入艺术的路径,更思考艺术如何重新定义AI的社会角色。艺术与AI的互动正改变技术理解、观看方式与教学逻辑。
方程豹豹5天神Max版上市 限时售价25.38万元
方程豹豹5天神Max版正式上市,限时售价25 38万元。新车核心尺寸与动力系统保持不变,系统总功率505kW。配置方面取消部分后排豪华功能,但保留了前排座椅加热通风按摩、中控与副驾娱乐屏及智能驾驶辅助系统,聚焦越野性能与核心科技,提供更具性价比的选择。
- 日榜
- 周榜
- 月榜
1
2
3
4
5
6
7
8
9
10
相关攻略
2015-03-10 11:25
2015-03-10 11:05
2021-08-04 13:30
2015-03-10 11:22
2015-03-10 12:39
2022-05-16 18:57
2025-05-23 13:43
2025-05-23 14:01
热门教程
- 游戏攻略
- 安卓教程
- 苹果教程
- 电脑教程
热门话题

