科学家发现阿尔茨海默病的关键“内置刹车系统”
11 月 7 日公布的一项突破性研究颠覆了学界对阿尔茨海默病的传统认知。这篇发表在国际权威期刊《自然》上的论文揭示,大脑免疫细胞「小胶质细胞」在该疾病中扮演着双重角色——它们不仅是神经退行过程中的破坏者,更可能是守护大脑的关键屏障。
免费影视、动漫、音乐、游戏、小说资源长期稳定更新! 👉 点此立即查看 👈
需要说明的是,小胶质细胞作为大脑中主要的免疫防线,与其他部位的免疫细胞功能相似,承担着巡逻监测、清除代谢废物和应对组织损伤的职责。先前学界普遍认为其在阿尔茨海默病进展中主要发挥负面作用,但新证据表明这些细胞同样具备保护神经元的能力。
这项由德国马克斯・普朗克研究所牵头的研究证实,在特定分子信号激活下,小胶质细胞能够主动抑制神经炎症反应,有效延缓疾病恶化进程。这一发现为阿尔茨海默病的治疗策略开辟了新方向。

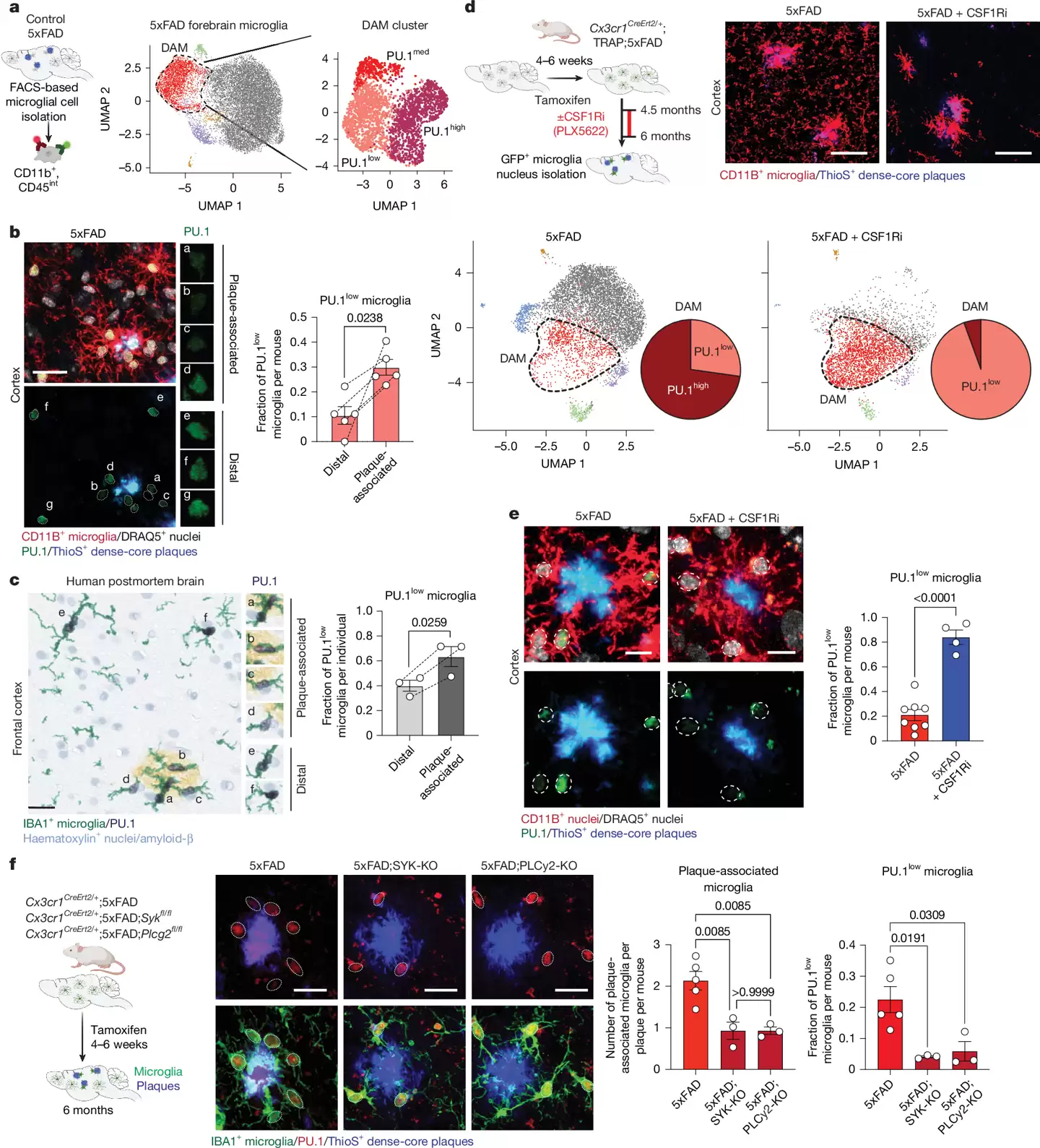
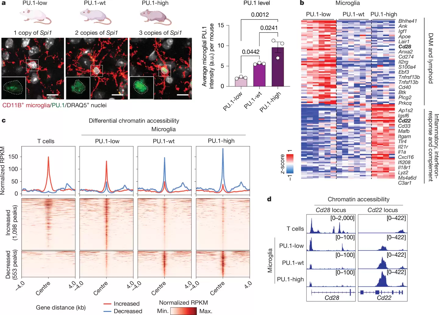
研究团队通过阿尔茨海默病小鼠模型、人类细胞系及脑组织实验发现,降低一种名为PU.1的免疫调控因子表达水平,是激活小胶质细胞保护功能的关键步骤。然而,这种转录因子如何精准调控细胞功能状态,进而影响病程发展的分子通路,始终是未解之谜。

为破解这一机制,研究人员整合分子生物学分析、小鼠基因编辑及人类脑组织样本检测,成功绘制出PU.1信号通路的完整调控网络。
他们观察到,当小胶质细胞表面的斑块感应受体(如TREM2)被激活后,会启动级联信号传导,促使细胞内PU.1蛋白水平下降。
这种关键蛋白的减少进而激活了名为CD28的共刺激分子,最终将小胶质细胞转化为具备神经保护功能的状态。

实验数据显示,CD28分子在这些保护性小胶质细胞中起着至关重要的「功能开关」作用。当研究人员从这些细胞中特异性敲除CD28基因后,其保护作用完全丧失——大脑内炎症反应急剧加剧,同时淀粉样蛋白斑块的沉积速度也明显加快。这一结果明确显示,CD28是维持小胶质细胞防御功能不可或缺的分子组件。
论文资深作者安妮・谢弗教授指出:「这项发现证明了小胶质细胞具有惊人的适应性,它们并非阿尔茨海默病进展中被动的破坏者,而是能够主动重塑自身功能的动态调节者。」
合作研究者艾莉森・戈特教授补充道:「该发现也从机制层面解释了为何编码PU.1的基因变异会降低阿尔茨海默病患病风险。新揭示的PU.1–CD28信号轴,为理解大脑保护性免疫反应提供了分子框架。」
参考文献
Lymphoid gene expression supports neuroprotective microglia function
游乐网为非赢利性网站,所展示的游戏/软件/文章内容均来自于互联网或第三方用户上传分享,版权归原作者所有,本站不承担相应法律责任。如您发现有涉嫌抄袭侵权的内容,请联系youleyoucom@outlook.com。
同类文章
中关村论坛观察:解析AI竞争中厂商为何争相开源策略
中新经纬3月28日电 (谢婧雯 周奕航)“如果模型能做到同等水平,开源会是一个绝对的胜利。”月之暗面创始人杨植麟27日接受媒体群访时表示。 2026年中关村论坛年会“人工智能主题日”的AI开源
Anthropic算力告急:本周Claude高峰时段使用指南
Claude的爆炸式增长遇到算力瓶颈。这家AI公司本周悄然收紧了旗下Claude产品的使用限制,成为大模型厂商面临算力瓶颈这一行业困境的最新注脚。据悉,Anthropic本周对Claude免费版、P
纳米激光器问世:迈向光通信时代,可降低功耗50%
IT之家 3 月 28 日消息,科技媒体 scitechdaily 昨日(3 月 27 日)发布博文,报道称丹麦理工大学(DTU)团队研发出突破性“纳米激光器”,该器件可嵌入微芯片,用光子取代传统电
华为诺亚方舟实验室主任汪云鹤离职
3月28日,华为诺亚方舟实验室主任王云鹤在朋友圈宣布离职。网传截图显示,王云鹤写道:“8年了,准确来说是9年了(2017年北京第一个实习生),怀着不舍的心告别曾经奋斗过的地方。感谢领导们同事们一直以
广汽2025年营收965.42亿元,多款启境车型陆续上市
封面新闻记者 付文超3月27日晚,广汽集团发布2025年年度报告。报告期内,集团营业总收入约965 42亿元, 全集团全年汽车销量172 15万辆、终端销量181 35万辆,其中节能与新能源车销量占
- 日榜
- 周榜
- 月榜
相关攻略
2015-03-10 11:25
2015-03-10 11:05
2021-08-04 13:30
2015-03-10 11:22
2015-03-10 12:39
2022-05-16 18:57
2025-05-23 13:43
2025-05-23 14:01
热门教程
- 游戏攻略
- 安卓教程
- 苹果教程
- 电脑教程

