工信部:2026-2027年新能源车积分比例需达48%和58%
11月10日最新消息,工业和信息化部于今日发布正式通知,明确了2026年度和2027年度新能源汽车积分比例要求,分别定为48%和58%。
根据通知精神,对于年度产量低于2000辆且在生产、研发及运营方面保持独立性的境内乘用车生产企业,以及年进口量不足2000辆的境外乘用车生产企业授权的进口乘用车供应企业,倘若其企业平均燃料消耗量较上一年度下降幅度达到4%以上,则其达标值可在《乘用车燃料消耗量评价方法及指标》(GB 27999)规定的企业平均燃料消耗量要求基础上放宽60%。若下降幅度在2%至4%之间,其达标值可放宽30%。
在核算乘用车企业新能源汽车积分达标情况时,低油耗乘用车的生产量或进口量将按照实际数量的0.1倍纳入计算。
此外,针对2026至2027年度的企业平均燃料消耗量积分核算,对于配备循环外技术且具备循环外节能效果的车型,将继续给予一定额度的燃料消耗量减免。在新的循环外技术/装置积分核算规定发布前,将继续执行《关于2024-2025年度乘用车企业平均燃料消耗量与新能源汽车积分管理有关事项的通知》。


回顾政策历程,2017年为推动汽车产业节能减碳与绿色发展,工业和信息化部联合财政部、商务部、海关总署及原质检总局等五部门共同发布了《积分管理办法》,通过建立积分交易机制,形成了促进传统汽车节能与新能源汽车产业协调发展的市场化长效机制。
随着行业发展深入,2020年针对企业燃油车节能技术投入不足、积分交易市场供需失衡等问题,工信部等五部门对《积分管理办法》进行了首次修订,进一步完善了新能源汽车积分比例要求、传统乘用车节能引导及关联企业认定等制度。
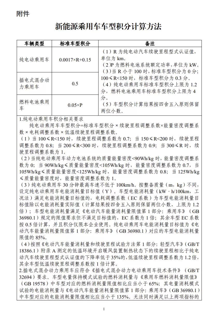
2024年7月6日,工信部等四部门联合发布《关于修改乘用车企业平均燃料消耗量与新能源汽车积分并行管理办法的决定》,自同年8月1日起正式施行。新管理办法提出调整新能源车型积分计算方法,将新能源乘用车标准车型分值平均下调约40%,并相应调整了积分计算方法和分值上限。
游乐网为非赢利性网站,所展示的游戏/软件/文章内容均来自于互联网或第三方用户上传分享,版权归原作者所有,本站不承担相应法律责任。如您发现有涉嫌抄袭侵权的内容,请联系youleyoucom@outlook.com。
同类文章
2026年粤港澳车展小米汽车全系产品将首次亮相
小米汽车将携全系产品亮相2026年粤港澳大湾区车展,首次公开展示YU7标准版与GT版。车展于5月29日至6月7日在深圳国际会展中心举行,以科技、未来和市场为主题,规模达30万平方米,汇聚超百品牌、逾千款车型,呈现汽车科技前沿动态。
嫦娥七号下半年发射 中国月球探测后续任务规划详解
嫦娥七号计划于今年下半年择机发射,标志着我国月球探测工程持续推进。后续任务将深化对月球环境、资源及地质结构的科学认知,为未来月球科研站建设奠定基础。
神舟二十三号航天员名单公布今日正式出征
神舟二十三号载人飞船将于5月24日发射,乘组由朱杨柱、张志远和黎家盈组成。朱杨柱任指令长,张志远和黎家盈为首次飞行,黎家盈是中国首位港澳女性载荷专家。乘组由第三、四批航天员共同构成,将开展为期一年的在轨驻留试验,并与空间站对接形成新组合体。目前各项准备工作就绪。
航天员朱杨柱父亲支持儿子重返太空 朱耿德谈训练日常
神舟二十三号载人飞船将于5月24日发射,由朱杨柱、张志远、黎家盈组成乘组,朱杨柱担任指令长。他曾执行神舟十六号任务,此次再度出征。其父朱耿德表示,相比上次,如今心情更为平静。他透露儿子一直为重返太空坚持训练,自己对此全力支持。
泰州跨境电商产业带发展论坛 助力企业出海实战指南
泰州举办“跨境电商+产业带”对接活动,聚焦汽摩配产业出海。活动促成约350万美元跨境采购意向,主要面向南亚市场,并启动本土跨境电商服务生态联盟,整合物流、运营等全链条服务。通过AI赋能与平台解读,提升企业数字化营销能力。政府将持续推动“跨境电商+产业带”融合,助力传统制造数字化转型。
- 日榜
- 周榜
- 月榜
1
2
3
4
5
6
7
8
9
10
相关攻略
2015-03-10 11:25
2015-03-10 11:05
2021-08-04 13:30
2015-03-10 11:22
2015-03-10 12:39
2022-05-16 18:57
2025-05-23 13:43
2025-05-23 14:01
热门教程
- 游戏攻略
- 安卓教程
- 苹果教程
- 电脑教程
热门话题

