2026-2027新能源车积分比例明确:48%与58%,政策加码绿色转型

免费影视、动漫、音乐、游戏、小说资源长期稳定更新! 👉 点此立即查看 👈
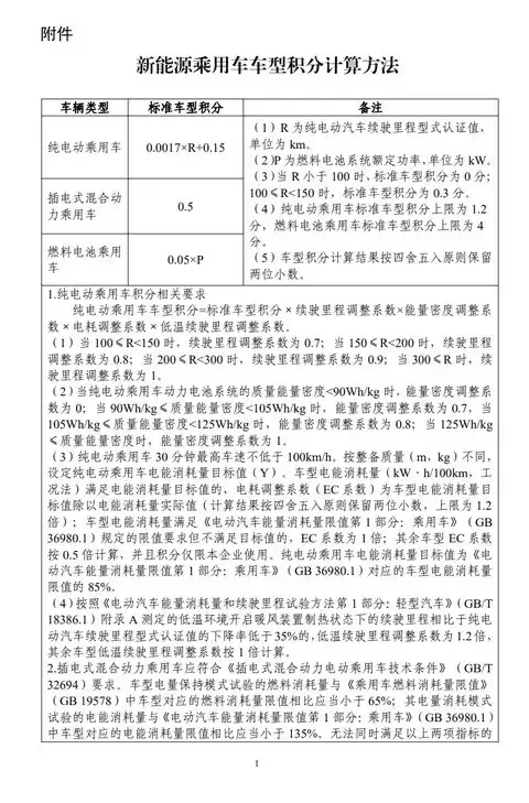
2025年11月10日,工业和信息化部正式公布了最新通知,为2026年度和2027年度新能源汽车积分比例设定了明确目标,分别为48%和58%。这一政策旨在进一步推动汽车产业向绿色低碳转型,强化企业在节能降排方面的责任,助力新能源汽车持续健康发展。
根据通知内容,针对年产量低于2000辆、且在研发、生产及运营方面保持独立性的境内乘用车生产企业,以及年进口量不足2000辆且获得境外乘用车企业授权的进口供应企业,若其企业平均燃料消耗量较上一年度下降幅度达到4%以上,可在乘用车燃料消耗量评价方法及指标(GB 27999)规定的基准上,享受达标要求放宽60%的优惠;若降幅在2%至不足4%之间,则可放宽30%。
在核算新能源汽车积分达标值时,低油耗乘用车的生产或进口数量将按实际数量的0.1倍进行折算,以体现对节能技术路线的支持。此外,在2026至2027年度的企业平均燃料消耗量积分核算过程中,对配备标准循环外节能技术并具备实际节能效果的车型,将继续实施燃料消耗量的额度减免。在新的循环外技术或装置积分核算规则出台前,相关核算仍将参照2024至2025年度的相关规定执行。
为推动汽车产业实现节能降排目标,相关部门早在2017年便联合推出了乘用车企业平均燃料消耗量与新能源汽车积分并行管理办法,通过建立市场化的积分交易机制,促进传统燃油车节能技术升级与新能源汽车协同发展。
2020年,针对当时企业在燃油车节能投入不足、积分市场供需失衡等问题,管理办法迎来首次修订,进一步优化了新能源汽车积分比例要求,加强对传统乘用车节能的引导,并完善了关联企业的认定标准。
2024年7月,工业和信息化部等四部门再次对管理办法作出调整,并于同年8月起正式实施。此次修改重点调整了新能源车型积分的计算方式,将新能源乘用车标准车型的积分分值整体下调约40%,同时对积分计算公式和单车积分上限进行了相应修订,以更好地适应产业发展新阶段的需求。
游乐网为非赢利性网站,所展示的游戏/软件/文章内容均来自于互联网或第三方用户上传分享,版权归原作者所有,本站不承担相应法律责任。如您发现有涉嫌抄袭侵权的内容,请联系youleyoucom@outlook.com。
同类文章
OPPO Pad 5 Pro 平板现身官网,消息称新机将搭载第五代骁龙 8 至尊版处理器
OPPO Pad 5 Pro 平板官方页面曝光,或将首发骁龙 8 Gen 3 至尊版芯片 安卓平板电脑市场即将迎来一位实力强劲的新成员。近日,OPPO 在其官方网站的预约页面中,低调展示了即将发布的 OPPO Pad 5 Pro。从释放的轮廓海报来看,这款新平板明确支持悬浮磁吸键盘和智能手写笔,直接
消息称某厂折叠屏新机排期暂定 7 月:镜头模组、物料大面积国产化,预计为小米 MIX Fold 5
消息称国产折叠屏旗舰定档7月发布:核心物料与镜头模组全面国产化,疑似小米MIX Fold 5 近期,数码科技领域再度传来重磅动态。据知名爆料博主@智慧皮卡丘在微博平台透露,国内某头部厂商的下一代折叠屏旗舰手机,已在核心物料、影像镜头模组乃至系统软件层面实现了大规模国产化与深度自研。在当前的产业链发展
消息称高通骁龙 8 Elite Gen6 Pro 处理器将支持 LPDDR6 内存
下一代安卓旗舰芯片革命:骁龙 8 Elite Gen6 Pro 正式官宣支持 LPDDR6 内存 安卓阵营即将迎来新一轮的性能飞跃。根据最新的供应链与行业爆料综合确认,高通下一代旗舰移动平台——骁龙 8 Elite Gen6 Pro,将率先实现对下一代 LPDDR6 内存标准的支持,这无疑将为来年旗
消息称一加 Ace6 至尊版搭载 8500mAh 电池、165Hz 屏、天玑 9500 芯片
一加 Ace6 至尊版最新爆料:天玑9500与8500mAh超大电池引领性能革新 近期,科技数码领域再度迎来重大爆料。根据知名数码博主 @熊猫很禿然 的最新信息,一加即将推出的 Ace6 至尊版有望在硬件配置上实现全新突破。据悉,该机型可能搭载行业领先的 8500mAh 超大容量电池,配备一块支持
6.99美元捡漏64GB内存条!因店员不识货“白送”
仅花7美元“捡漏”高端内存?一次令人啼笑皆非的零售乌龙 近日,海外科技社区热议一则真实趣闻:一位顾客在当地清算商店以极低价格“捡漏”高端硬件。据科技媒体Wccftech报道,这位幸运用户仅支付6 99美元,便购得一套64GB容量的英睿达(Crucial)DDR5-5600 SODIMM笔记本内存套装
- 日榜
- 周榜
- 月榜
相关攻略
2015-03-10 11:25
2015-03-10 11:05
2021-08-04 13:30
2015-03-10 11:22
2015-03-10 12:39
2022-05-16 18:57
2025-05-23 13:43
2025-05-23 14:01
热门教程
- 游戏攻略
- 安卓教程
- 苹果教程
- 电脑教程

