小鹏汽车季度财报创新高:销量营收毛利率同步增长
11月17日,小鹏汽车公布了今年第三季度财务报告。
免费影视、动漫、音乐、游戏、小说资源长期稳定更新! 👉 点此立即查看 👈


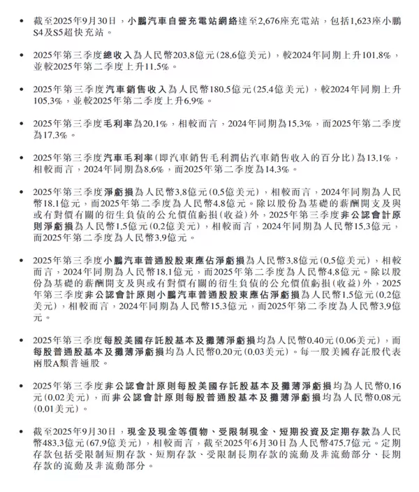
财报数据显示,小鹏汽车在2025年第三季度实现营业收入203.8亿元,同比大幅增长101.8%,环比提升11.5%。其中汽车销售收入达到180.5亿元,同比增长105.3%,单季度营收规模实现翻倍。
本季度小鹏汽车普通股股东应占净亏损为3.8亿元,较2024年同期18.1亿元的亏损额大幅收窄。毛利率表现亮眼,达到20.1%,较去年同期提升4.8个百分点。
在交付量方面,2025年第三季度汽车总交付量达到116,007辆,相较于2024年同期的46,533辆,同比猛增149.3%。截至今年10月31日,小鹏汽车年内累计交付量已达355,209辆,实现跨越式增长。
小鹏汽车强调,2025年第三季度成为公司发展史上的重要里程碑,汽车交付量、营业收入、毛利率以及在手机现金等核心经营指标均创下历史新高。
其他业务板块同样表现不俗,三季度服务及其他收入为23.3亿元,同比增长78.1%。公司指出,这项收入的增长主要得益于售后服务体系持续完善,以及向其他汽车制造商提供技术服务收入的显著提升。根据与合作伙伴达成的协议,小鹏汽车在第三季度已完成多个重要战略节点。
值得关注的是,截至2025年9月30日,小鹏汽车持有的现金及现金等价物总额达到483.3亿元,较2024年同期的357.5亿元实现大幅增长。
对于未来发展,小鹏汽车预计今年第四季度的汽车交付量将在12.5万至13.2万辆之间,同比增长幅度预计达到36.6%至44.3%。

游乐网为非赢利性网站,所展示的游戏/软件/文章内容均来自于互联网或第三方用户上传分享,版权归原作者所有,本站不承担相应法律责任。如您发现有涉嫌抄袭侵权的内容,请联系youleyoucom@outlook.com。
同类文章
vivo X300 Ultra 手机维修备件价格公布:屏幕优惠价 1320 元,主板 3300 元起
vivo X300 Ultra维修价格出炉:看懂这份“后期养护”清单 vivo X300 Ultra昨天正式开卖,作为一款搭载了第五代骁龙8至尊版和蔡司大师镜头群的旗舰,6999元起的售价彰显了它的定位。新机到手,除了性能与影像,它的“后期养护”成本也成了不少用户关心的重点。这不,官方维修备件价格已
玄派玄机 16 2026 笔记本电脑上架:AMD 锐龙 AI Max+ 395,128GB + 2TB
玄派玄机 16 2026 笔记本电脑上架:AMD 锐龙 AI Max+ 395,128GB + 2TB 来了,一款瞄准专业创作和重度计算场景的移动工作站新鲜出炉。4月6日消息,玄派旗下的Metaphyuni系列新品——玄机16 2026笔记本电脑已经正式上架。其核心配置相当惹眼,直接搭载了AMD顶级
内存疯涨三星赚翻了!Q1利润暴涨600%以上 还得继续涨
存储芯片价格持续上涨,行业格局迎来深刻调整 近期存储芯片市场的普遍涨价,给众多下游电子厂商带来了显著的成本压力。与此同时,智能手机、个人电脑等终端产品全年出货量面临下滑,已成为业界共识。然而,市场格局往往是动态平衡的,对于三星电子这样的半导体巨头而言,当前的市场环境可谓机遇难得——公司第一季度盈利表
Meta 为雷朋 Display 智能眼镜推出第二个重大更新:新增营养追踪、聊天消息摘要、屏幕录制功能...
Meta 为雷朋智能眼镜推出第二代重要升级:新增营养追踪、消息摘要与高清屏幕录制功能 Meta 近日向旗下与雷朋联名研发的智能眼镜——Ray-Ban Meta 正式推送了第二次重大软件更新。此次升级并非无关痛痒的小修小补,而是新增了多项实用功能,例如基于AI视觉的实时营养分析、WhatsApp聊天智
OPPO A6k 手机上市:天玑 6300 + LCD 直屏 + 7000mAh 电池,定价 1999 元起
OPPO A6k手机重磅发布:天玑6300处理器、高清LCD直屏、7000mAh超大电池,售价仅1999元起 OPPO旗下广受欢迎的A系列再添实力新机。近日,备受期待的OPPO A6k正式上市发售。这款新品搭载了备受好评的天玑6300八核处理器,并配备了一块容量高达7000mAh的耐用长寿电池,成为
- 日榜
- 周榜
- 月榜
1
2
3
4
5
6
7
8
9
10
相关攻略
2015-03-10 11:25
2015-03-10 11:05
2021-08-04 13:30
2015-03-10 11:22
2015-03-10 12:39
2022-05-16 18:57
2025-05-23 13:43
2025-05-23 14:01
热门教程
- 游戏攻略
- 安卓教程
- 苹果教程
- 电脑教程

