24年佳能中山工厂关闭:经营困难加剧,员工权益保障方案公布
11月26日消息,近日,日本办公设备制造商佳能(中山)办公设备有限公司发布的一则公告在网上曝光,明确表示公司将停止生产经营并正式关闭。
免费影视、动漫、音乐、游戏、小说资源长期稳定更新! 👉 点此立即查看 👈
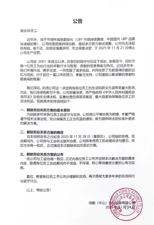
公告指出,由于市场环境急剧变化(LBP市场持续萎缩、国产品牌快速崛起等因素),公司经营困境持续加剧。尽管多方努力尝试调整,但始终未能扭转局面,经总部慎重研究后,最终作出停产停业的艰难决定。
公告中特别提及,深知停业将给所有员工的生活和职业发展带来重大影响,对此公司深表歉意与不舍。

佳能中山承诺,将严格按照《中华人民共和国劳动合同法》及相关法律法规,妥善处理员工后续各项事宜,最大限度地保障每位员工的合法权益。
公告还强调,公司将努力提供优于法定标准的安置方案。

公开资料显示,佳能(中山)办公设备有限公司成立于2001年,是日本佳能株式会社在广东省中山市设立的外商独资企业。公司位于中山市火炬开发区,主要生产彩色及黑白激光打印机,产品远销全球多地。
据媒体报道,在其发展鼎盛时期,该工厂曾是全球最大的黑白激光打印机生产基地,产量占据全球市场的50%。

游乐网为非赢利性网站,所展示的游戏/软件/文章内容均来自于互联网或第三方用户上传分享,版权归原作者所有,本站不承担相应法律责任。如您发现有涉嫌抄袭侵权的内容,请联系youleyoucom@outlook.com。
同类文章
苹果尘封50年档案曝光:电路板比手机大 库克都没见过
苹果公司历史档案首次公开:揭秘历代经典产品背后不为人知的研发历程 为庆祝品牌成立50周年,苹果公司近期做出了一项特别举措:首席执行官蒂姆·库克首次对公司外的访问者开放了内部历史档案库,并展示了一批从未对外公布过的珍贵历史文件与实物原型。 此次档案公开本身传递出一个清晰的信号。库克在现场强调的核心观点
怎么连黑色款都没有!iPhone18Pro新配色登场
iPhone 18 Pro系列前瞻:设计、芯片与影像的确定性升级 进入下半年,科技圈的聚光灯,无疑将再次聚焦于苹果的年度旗舰。最新信息显示,iPhone 18 Pro系列的节奏已然清晰:计划于7月启动量产,并在9月如期亮相。与时间表一同明确的,是新机在配色、外观与核心硬件上将迎来的一系列关键调整。
天价内存逼出狠活!老外魔改无内存PC成功运行
内存价格飙升,电脑不装内存条还能开机吗?极限测试揭示真相 近期内存市场价格持续攀升,令许多用户开始思考各种替代方案的可能性。一位名为PortalRunner的技术博主进行了一场大胆实验:如果电脑完全不安装任何内存模组,究竟能否成功启动?其运行状态又会如何? 实验平台选用了一套经典硬件组合:华擎品牌主
酷态科 CP 户外风扇新增「暮山紫」「曜石黑」配色,69 元
酷态科CP户外风扇新增两款配色,持续拓展户外场景 4月3日,酷态科正式为其CP户外风扇产品线添上了“暮山紫”与“曜石黑”两款新色。目前,这两款新配色产品已在京东平台上架,售价维持在了69元。 京东酷态科 CP 超级户外风扇 69 元直达链接 从官方发布的信息来看,这款风扇的核心性能配置颇有看点。其采
荣耀 X80i 手机预售:金属中框 + 7000mAh 电池,1999 元起
荣耀 X80i 开启预售:续航与质感的新答案,1699元起 千元机市场的竞争,总在看似平静中迎来新的变局。4月2日,荣耀X80i正式开启全渠道预售,并将于4月10日全渠道开售。官方建议零售价为1999元起,但结合当前正在进行的“数码家电政府补贴”,到手价可直接下探到1699 15元起,性价比的门槛被
- 日榜
- 周榜
- 月榜
相关攻略
2015-03-10 11:25
2015-03-10 11:05
2021-08-04 13:30
2015-03-10 11:22
2015-03-10 12:39
2022-05-16 18:57
2025-05-23 13:43
2025-05-23 14:01
热门教程
- 游戏攻略
- 安卓教程
- 苹果教程
- 电脑教程

