佳能中山工厂将关闭,保障员工权益应对24年经营困境
11月26日消息,日本知名企业佳能(中山)办公设备有限公司日前发布的一则公告在网上曝光,公告明确指出公司将全面停止生产经营活动并宣告正式关闭。
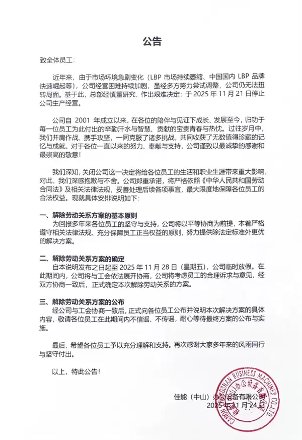
公告显示,由于市场环境的剧烈变化(LBP市场持续萎缩、中国国内LDP品牌快速崛起等),公司经营困难持续加剧,虽经多方努力尝试调整,仍无法扭转困局,总部经审慎研究后,最终作出停止公司生产经营的艰难决定。
公司特别表示,深知关闭工厂将给各位员工的生计和职业生涯带来重大影响,对此深感歉意与不舍。

佳能中山郑重承诺,将严格按照《中华人民共和国劳动合同法》及相关法律法规,妥善处理员工安置等后续事宜,最大限度地保障每位员工的合法权益。
公告还特别提到,公司将努力提供优于法定标准的补偿方案。

资料显示,佳能(中山)办公设备有限公司成立于2001年,是日本佳能株式会社在广东省中山市设立的外商独资企业。公司位于中山市火炬开发区,主要生产彩色及黑白激光打印机,产品远销全球各地。
据媒体报道,在公司发展鼎盛时期,这里曾是全球最大的黑白激光打印机生产基地,占据全球总产量的50%。

游乐网为非赢利性网站,所展示的游戏/软件/文章内容均来自于互联网或第三方用户上传分享,版权归原作者所有,本站不承担相应法律责任。如您发现有涉嫌抄袭侵权的内容,请联系youleyoucom@outlook.com。
同类文章
探访北京机器人训练中心现场实拍
美国媒体探访北京一处机器人训练中心,中国正系统性培训机器人进入劳动力市场。训练师通过动作捕捉等技术引导机器人学习分拣等技能,数据将联网共享以应对复杂环境。机器人已开始在餐饮、零售等行业试岗,目标是与人类协作完成危险或重复性劳动。
雷军反思小米SU7战略布局 五款车型角逐30万纯电市场
30万元以上高端纯电动汽车市场,始终是各大车企的核心战场。乘联会最新数据显示,虽然2026年第一季度该细分市场增速略有放缓,但其高客单价、强用户忠诚度以及显著的品牌溢价潜力,依然吸引着特斯拉、理想、蔚来等新势力品牌,以及传统豪华车企持续投入资源,竞争态势日趋白热化。 小米汽车将战略重心锁定在这一区间
雷军推出小米SU7标准版售价直降两万市场反响如何
在备受瞩目的小米汽车新品发布会上,预热已久的“入门款”车型YU7终于揭开了神秘面纱。值得注意的是,雷军特别强调,这款新车并非外界猜测的“青春版”或“低配版”,而是被正式定名为“标准版”。与此同时,原先的“标准版”车型则升级更名为“长续航版”。这一巧妙的命名调整,清晰地划分了产品序列的定位与差异。 那
具身智能企业出海四大路径解析
中国机器人出口增长迅速,但多数仍用于科研文娱。行业正转向工厂等真实场景,强调量产与稳定交付。企业出海呈现产品渗透、场景落地、生态卡位和部件嵌入四大路径,核心是从硬件销售转向可持续的产业闭环。竞争焦点已从技术叙事转向实际交付能力与商业化验证。
太平洋航运遭股东减持30.1万股 股价影响分析
5月19日,股东HeltKristian以每股约3 33港元减持太平洋航运30 1万股,涉资约100万港元。减持后其持股数量降至1318 3万股,持股比例相应下降。
- 日榜
- 周榜
- 月榜
1
2
3
4
5
6
7
8
9
10
相关攻略
2015-03-10 11:25
2015-03-10 11:05
2021-08-04 13:30
2015-03-10 11:22
2015-03-10 12:39
2022-05-16 18:57
2025-05-23 13:43
2025-05-23 14:01
热门教程
- 游戏攻略
- 安卓教程
- 苹果教程
- 电脑教程
热门话题

