Helix Labs 解读:背景、协议与 EigenLayer 生态
Helix Labs是什么?Helix Labs 是一个区块链基础设施协议,通过再质押机制提升非以太坊 Layer 1 资产的流动性和效用。
免费的交易所推荐:
Helix Labs 是一家致力于挖掘跨链质押资产最大价值的去中心化金融创新实验室。其核心产品 EigenFi 提供安全的多链流动性金库,支持发行“流动再质押代币”(LRT),让用户不仅能持续获得原链的质押收益,还能参与各种 DeFi 活动。借助 ICP 的 Chain Key 等前沿技术,Helix Labs 实现了无需信任的跨链交互,解决了流动性碎片化的问题,构建了一个统一、高效、资本利用率极高的跨链质押和去中心化金融基础设施。
关于 Helix Labs
Helix Labs 是一家专注于挖掘多链质押资产经济价值的去中心化金融创新实验室。其核心产品 EigenFi 提供安全可靠的多链流动性金库,让用户能通过再质押原生资产来参与以太坊上的主动验证服务(AVS),从而最大化收益。EigenFi 支持顺畅地发行“流动再质押代币”(LRT),让用户在持续获得原链质押激励的同时,还能自由参与各种 DeFi 活动。Helix Labs 借助如 ICP Chain Key 等尖端技术,实现无需信任的跨链交互,为未来 DeFi 构建了统一、高效且去中心化的流动性层。
尽管各大 L1 链通过质押机制保障了数十亿美元的网络安全和共识,但当前质押生态面临资金利用率低和流动性割裂的问题,严重削弱了质押资产的经济效益。持币者不得不在网络安全和资产流动性之间做出选择:质押资产被锁定在原链中,无法同时参与额外收益或 DeFi 应用。现有的流动质押方案虽然尝试解决这一困境,但它们依赖于打包资产和中心化桥接,跨链能力有限,带来了安全风险和流动性低效。此外,AVS 机制目前主要集中在以太坊,其他 L1 链的质押资产无法参与其中,从而导致安全模型的单一性。最终,质押者错失了收益机会,AVS 缺乏多元化的安全保障,跨链资金流动效率也大打折扣。
尽管质押和再质押的应用逐渐增加,但依然存在一些效率瓶颈:多数 L1 质押模式的年化收益率(如 ADA 约 1.78%、ICP/BNB 约 7–12%)低于稳定币借贷等 DeFi 方案,导致较高的机会成本;各链的质押结构差异较大,造成生态割裂,阻碍了链间流动性的自由转移和资本的高效配置。虽然 EigenLayer 在以太坊再质押领域开创了先例,但对其他 L1 质押资产(如 stADA、stICP 等)的支持仍然有限,安全模型的多样性和韧性亟待加强。
来源:Helix Lab
Helix Labs 背景
Helix Labs 成立于 2023 年,专注于通过再质押机制帮助非以太坊 Layer 1(L1)资产持有者最大化收益潜力。2024 年 9 月,Helix Labs 完成了 200 万美元的前种子轮融资,公司的估值达到 4,000 万美元。本轮融资由 Tribe Capital、EMURGO Ventures、Taureon Capital、LD Capital 和 Double Peak Group 联合领投。此次投资的目标是通过允许 ADA 持有者在质押的同时继续参与 DeFi,为 Cardano 生态系统释放约 120 亿美元的流动性。目前,Helix Labs 已推出三款产品:
- Helix Vault:通过“流动再质押”帮助质押资产创造额外收益;
- UniRollup L2:基于 Move 的模块化 Rollup,支持多种 DeFi 场景,并原生兼容再质押资产;
- OmniVM AVS:为 L3 网络提供去中心化虚拟机层,用于“主动验证服务”(AVS)的安全执行。
来源:Helix Lab
Helix EigenFi 协议
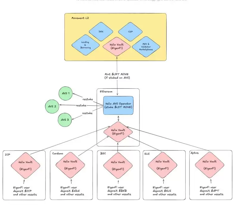
Helix 推出的 EigenFi 是一款跨链流动性金库,旨在解决质押与再质押带来的流动性和效率难题。EigenFi Vault 让 L1 代币持有者在保留原生质押收益的同时,通过参与 AVS 获取额外奖励。再质押生成的流动再质押代币(LRT)具有流动性和跨链可互操作性,其用户可在 DeFi 中灵活运用,同时仍然承诺保障网络安全。有了 Chain Fusion 技术,安全跨链质押无需中心化桥接或打包资产也能实现。EigenFi 整合了多项创新技术,提升用户在再质押、DeFi 与 AVS 安全模型中的参与度,为代币持有者和网络验证者创造新的经济机会。
架构亮点
来源:Helix Lab Docs
作为一家区块链技术初创公司,Helix Labs 打造了 EigenFi 协议,以提升跨多链生态的流动性和收益潜力。Helix Labs 与 Avail 合作,基于其数据可用性技术构建模块化网络,旨在帮助开发者搭建可扩展、合作伙伴驱动的区块链,提升数据可用性和完整性,从而解决 Web3 领域的可扩展性难题。AvailDA 是Web3 基础设施层,致力于实现增长和互操作的同事最小化信任,是新一代应用程序的核心层。AvailDA 采用分阶段战略,包括 Unification Layer、Nexus、Fusion Security。其中 Unification Layer 实现各执行层间的丝滑交互,以促进跨链组合性。借助 AvailDA,Helix Labs 正在推进新执行环境的“冷启动”问题解决方案。NodeKit 项目致力于打造共享排序器的 Layer 1 解决方案,专注于提升多种 Rollup 解决方案的的稳健性、性能、可用性和互操作性。
核心产品
Helix Labs 是一种再质押资产流动性协议。它利用流动性抽象与 OmniVM 技术栈,为非以太坊 Layer 1 资产持有者提升收益潜力,并为未来的 MoveVM Rollup 提供支持。Helix Labs 通过拓展代币用途、增强 EigenFi 容量以及提供“流动性即服务”,为 DeFi 注入更多流动性。它正打造一种创新的协议,利用再质押最大化非 ETH L1 资产的收益潜力,同时通过流动性抽象与 OmniVM 技术栈,助力 MoveVM Rollup 生态的发展。Helix 的 EigenFi 协议包含三大核心产品:Helix Vault、Helix Unirollup 和 Helix OmniVM AVS。
Helix 金库
Helix 金库是一套多链流动质押系统,让用户在质押资产的同时,利用“流动质押代币”(LST)维持流动性。类似于 Lido 对 ETH 的做法,Helix Vault 计划将交易者在多条链上质押的资产代币化,交易者质押原生代币(如 ETH、SOL 等,具体取决于链上支持)后,不是直接锁定,而是获得对应的 LST 代币,这些代币能在 DeFi 中使用、交易并帮助赚取质押激励。此外,Helix 还提供平台原生奖励及更高 APY,进一步提升用户收益。
Helix Unirollup
Helix Unirollup 是一个 L2(或 L3)Rollup,支持在模块化区块链基础设施中实现横向与纵向的流动性迁移,即在生态内上下堆栈和横向转移流动性。同时,Helix Unirollup 既能横向也能纵向调配流动性。用户还可借助模块化区块链架构,将执行层、数据可用性层和共识层(如 Celestia、Avail)解耦使用。它打通了各自为政的区块链与 Rollup,让协议能够随时随地调用流动性,而不会影响用户体验。
Helix OmniVM
Helix OmniVM AVS 是基于 EigenLayer 构建的“主动验证服务”(AVS),为 L2、L3 生态中的 altVM、并行 EVM 等虚拟机及 Rollup 提供持续的流动性支持。该服务会自动将再质押资产与流动性池资源定向分配至支持的虚拟机和 Rollup。它兼容 MoveVM、Cosmos SDK 链、Solana 风格的并行执行环境等多种技术。由于大多数 altVM 或新兴 Layer 2 在流动性引导阶段面临挑战,OmniVM AVS 提供了即插即用的解决方案,让这些项目能够专注于执行逻辑,同时直接接入 EigenFi 的流动性网络。
流动再质押
再质押是指将流动质押代币(如 stETH)在其他网络或协议中再次质押。如此,用户不仅能在原生质押收益之外获取额外奖励,还能进一步提升所参与网络的安全性。再质押通过将信任扩展到新协议,提高了灵活性、流动性和资本效率,让用户在保持对资产控制的同时,最大化收益并积极参与新兴区块链生态。
流动再质押平台(LSP) 是帮助用户完成以上操作的协议。用户将资产交由平台质押后,LSP 会在再质押协议中存入用户资金,并返还给用户一种代表性代币——流动再质押代币(LRT)。LSP 负责技术实现,包括部署节点软件、选择支持的网络服务等;而 LRT 则让用户能够轻松进出再质押仓位,还能将 LRT 投入其他 DeFi 协议,放大杠杆。简而言之,流动再质押正是借鉴了如 Lido 这样的传统流动质押平台的模式。
流动质押与再质押代币
流动质押是指用户将加密资产质押后会获得等值的流动质押代币(LST);而流动再质押是指通过 EigenLayer 等中间协议对再质押资产(已质押的 LST)进行代币化的产物。市场上较为常见的 LRT 包括:
- Swell 的 SWETH(以太坊)
- Renzo 的 EZETH(以太坊)
- Ether.fi 的 WeETH(以太坊)
- Puffer Finance 的 pufETH(以太坊)
LST 可以像其他加密货币一样自由买卖,为交易者提供传统质押所不具备的流动性。流动质押代币代表了已质押的资产,让用户既能持续享受质押激励、为网络安全贡献力量,又能随时使用或交易。在流动性与收益同等重要的快速变化市场中,这种“双重优势”尤为关键。“流动再质押”则在流动质押基础上更进一步,允许用户将所持资产(或质押衍生品)在不同协议中反复质押,以获取更高回报。换言之,用户可将最初质押获得的 LST 再次质押,从而赚取额外的奖励或收益。
传统质押要求交易者将资产锁定在链上,在预定时间内无法动用。流动质押则通过发行代表质押资产的代币,为交易者提供了流动性,这些代币可自由买卖或用于其他用途。例如,交易者质押 ETH 可获得质押 ETH(stETH),随后便可将 stETH 在市场上交易或投入其他 DeFi 协议中使用。质押不仅能赚取奖励,还能让用户在自由交易与使用质押资产之间灵活切换;而再质押则在此基础上实现收益复利。再质押让用户将 LST 重新质押以获取额外回报,流动质押让用户在保持流动性的同时获得质押收益。这两种模式各有侧重,用户可根据自身需求选择不同方式来获取收益。流动质押让交易者在享受质押奖励的同时,还能参与其他创收活动。这种双重收益显著提升了用户的总体回报。然而,用户可将手中的 LST 投入流动性池、借贷平台或其他 DeFi 协议,进一步增值。再质押则能让交易者在初始质押收益的基础上,获得额外的奖励,发挥复利效应。
EigenLayer 生态
什么是 EigenLayer?
EigenLayer 首创了“再质押”这一加密经济安全新范式。它利用以太坊现有的质押者和节点运营商,通过协作化的创新方式实现再质押。EigenLayer 促进了发明者、以太坊质押者和节点运营商之间的高效协作,即便是彼此互不信任的合作伙伴,也可高效协作。EigenLayer 让以太坊的“去中心化信任”模块得以真正落地。该模块不再要求各协议自行组建验证者集群,从而激发了更开放的创新,让开发者能直接无缝调用以太坊的算力和资金池资源。EigenLayer 的运营商则运行 AVS 软件,担任 AVS 节点,负责验证各种 AVS 服务,进一步提升了网络的安全性和正确性。
生态系统
EigenLayer 生态由四大支柱组成:
- 主动验证服务(AVS):AVS 是利用以太坊安全性的去中心化服务,支持侧链、数据层等各种网络。EigenLayer 利用以太坊的共享资源,为中间件服务、区块构建和交易排序提供安全保障。
- ETH 质押者:以太坊质押者非常重要,他们通过质押 $ETH 为 EigenLayer 生态内的多个网络提供安全支持。这相当于将现有资产杠杆化用于多协议。虽然这能带来更高收益,但若未满足所支持服务的条件,也面临被罚没的风险。
- 节点运营商:节点运营商为去中心化应用(DApp)、预言机和跨链桥等关键功能提供算力资源。他们可自主选择参与的 AVS 服务,并按协议推荐执行,从而获得相应奖励或遭受惩罚。
- EigenLayer 协议:该协议的核心由一系列以太坊智能合约构成,保障质押者、节点运营商和服务模块之间的无信任协作。用户可取回资产、将资产分配给节点运营商,或直接调用链上服务模块。每个服务模块都设有明确的奖励与罚没规则,确保生态系统各方的顺畅互动。
EigenFi 金库
以太坊金库
要使用以太坊金库,交易者需要一个支持 Web3 的wallet,如 MetaMask,用于存储资金并与 EigenFi 去中心化应用(dApp)交互。此外,wallet中必须有足够的 ETH 用于支付交易费用,如充值、提现,以及与智能合约交互等产生的交易费用。由于 Gas 费会根据网络活动波动,建议保持一些额外的本地代币以备不时之需。
如何使用 EigenFi 金库
- 启动 EigenFi dApp:访问 EigenFi 以太坊金库网站,启动去中心化应用(dApp)。虽然交易者无需连接wallet即可使用部分功能,但完整访问需要连接wallet。
连接wallet:要使用 EigenFi 的主要服务(充值、赚取、提现),交易者需要通过连接wallet进行身份验证。
- 点击“连接wallet”按钮
- 选择wallet提供商(如 MetaMask、Rainbow 等)
- 在wallet中签名以验证通信
存入资金:wallet连接后,交易者将可使用以下重要服务:
- 充值
- 赚取
- 提现
探索其他链:EigenFi 金库现在支持以太坊、Movement、BNB Chain、Cardano 和 Bitlayer。以下测试网资金可用于充值:
- stETH
- stBTC
- tADA
- stBNB
Movement 金库
在使用 Movement 金库之前,交易者必须确保他们拥有一个支持 Web3 的wallet,如 Petra,用于存储资金并与 EigenFi 去中心化应用(dApp)交互。wallet中还必须有足够的 MOVE 代币用于支付交易费用,如充值、提现和智能合约交互等产生的交易费用。
如何配置 Movement wallet
Petra wallet用户:
- 安装 Petra wallet
- 访问网络
- 添加自定义网络
- 添加以下组合:
- 名称:Movement Bardock Testnet
- 节点 URL: https://testnet.bardock.movementnetwork.xyz/v1
- 水龙头 URL: https://faucet.testnet.bardock.movementnetwork.xyz
- 索引 URL: https://indexer.testnet.movementnetwork.xyz
Nightly wallet用户:
- 安装 Nightly wallet
- 点击自定义网络
- 添加 Movement 的 Bardock Testnet RPC URL:复制并粘贴此 RPC URL,然后保存。
https://testnet.bardock.movementnetwork.xyz/v1
如何使用 Movement 金库
- 启动 Movement 金库 dApp:交易者需访问 EigenFi Movement 金库网站并启动去中心化应用(dApp)。虽然交易者无需连接wallet即可使用部分功能,但要完全访问则需要连接wallet。
连接wallet:要使用 EigenFi 的主要服务(充值、赚取、提现),交易者需要通过连接wallet进行身份验证。
- 点击“连接wallet”按钮。
- 选择wallet提供商(Petra、Nightly 等)。
- 在wallet中签名以验证通信。
存入资金:wallet连接后,交易者将能使用以下重要服务:
- 充值
- 赚取
- 提现
探索其他链:EigenFi 金库现在支持以太坊、Movement、BNB Chain、Cardano 和 Bitlayer。以下测试网资金可用于充值:
- stETH
- stBTC
- tADA
- stBNB
Cardano 金库
要使用 Cardano 金库,交易者首先需要拥有 Cardano wallet。这个支持 Web3 的wallet(类似于 Nami)非常重要,将用于存储资金并与 Cardano dApp 交互。wallet中必须有足够的 ADA,用于充值、提现,以及与智能合约交互等产生的交易费用。要使用 Cardano 金库,交易者需访问官方的 EigenFi Cardano 金库网站,并使用去中心化程序(dApp)。虽然交易者可在未连接wallet的情况下探索其功能,但完全访问需要连接wallet。
BNB 链金库
要使用 BNB 链金库,交易者需确保拥有足够的资金并与 EigenFi dApp 交互,他们需要一个支持 Web3 的wallet,如 MetaMask。wallet中必须有足够的 BNB,用于支付交易费用,如充值、提现,以及与智能合约交互等产生的交易费用。要使用 BNB 金库,交易者需要访问官方的 EigenFi BNB 金库网站并使用去中心化程序(dApp)。虽然交易者可在未连接wallet的情况下探索其功能,但完全访问需要连接wallet。
Bitlayer 金库
要使用 Bitlayer 金库,交易者必须确保拥有足够的资金并与 EigenFi dApp 交互,他们需要一个支持 Web3 的wallet,如 MetaMask。wallet中必须有足够的 ETH,用于支付交易费用,如充值、提现,以及与智能合约交互等产生的交易费用。要使用 Bitlayer 金库,交易者需访问官方的 EigenFi Bitlayer 金库网站并使用去中心化程序(dApp)。虽然交易者可在未连接wallet的情况下探索其功能,但完全访问需要连接wallet。
结语
Helix Labs 在 EigenLayer 生态中引入了先进的集成方案和坚实的安全保障,开拓了流动质押的新可能。通过发行流动质押代币(LST),它推动了 DeFi 领域的创新,催生了多样化的金融产品和服务。LST 让交易者在保留资产流动性的同时稳定获取质押收益。Helix 的金库系统则彻底释放了质押资产的潜力:它解决了流动性碎片化难题,最大化了质押资金的利用效率,并提升了去中心化网络的安全性,为跨链质押和 DeFi 的可持续发展奠定了坚实基础。
游乐网为非赢利性网站,所展示的游戏/软件/文章内容均来自于互联网或第三方用户上传分享,版权归原作者所有,本站不承担相应法律责任。如您发现有涉嫌抄袭侵权的内容,请联系youleyoucom@outlook.com。
同类文章
吴国首都在哪?揭秘三国东吴迁都史
东吴建国史是一部迁都史,其都城并非一成不变,而是随着领土扩张不断变迁。东吴的“都城”历经长沙、鲁阳、会稽、吴郡、建业、公安、武昌等多个城市。孙权称帝后,为减轻都城防守压力,最终定都建业。东吴迁都史在三国时期堪称数量之最,反映了其发展历程与战略考量,迁都也成为了东吴历史发展的重要组成部分。
- 日榜
- 周榜
- 月榜
相关攻略
2015-03-10 11:25
2015-03-10 11:05
2021-08-04 13:30
2015-03-10 11:22
2015-03-10 12:39
2022-05-16 18:57
2025-05-23 13:43
2025-05-23 14:01
热门教程
- 游戏攻略
- 安卓教程
- 苹果教程
- 电脑教程


















