Web3+植物大战僵尸入门指南:ZP币是什么?如何获取?
Web3.0 Plants vs Zombies (ZP)比将于2025年3月31日下午2点在Gate.io交易所上线交易。
适合国内用的虚拟币交易所
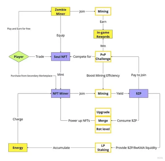
Web3 PvZ 是一款基于区块链的边玩边赚 (P2E) 游戏,它利用 Web3 经济学重新发明了经典的塔防游戏玩法(类似于植物大战僵尸)。
玩家种植植物、抵御僵尸、完成任务并参与社区活动,以赚取游戏内资源,例如 COIN、ZGP,最终获得 $ZP,这些资源可以转换为现实世界的价值。
那么,ZP币是什么?如何免费获取ZP币?下面菜鸟下载小编将给大家详细介绍ZP币,大家一起看看吧!
Web3.0 Plants vs Zombies (ZP)是什么?
Web3 PvZ 是一款颠覆传统的区块链「Zombie-to-Earn (Z2E)」游戏,以 Web3 经济革新经典塔防玩法。游戏搭载 AI 驱动的财库机制与无缝跨平台整合,正在掀起 Web3 游戏革命,并吸引全球玩家争相加入!由 Telgather Game Studio 精心打造,核心团队汇聚 Riot Games、迪士尼、Ubisoft、万代南梦宫等顶级游戏巨擘的业界菁英,强强联手,引爆 Web3 游戏新时代。
Web3 PvZ 是一款基于区块链的边玩边赚 (P2E) 游戏,它利用 Web3 经济学重新发明了经典的塔防游戏玩法(类似于植物大战僵尸)。
玩家种植植物、抵御僵尸、完成任务并参与社区活动,以赚取游戏内资源,例如 COIN、ZGP,最终获得 $ZP,这些资源可以转换为现实世界的价值。该游戏还集成了 NFT 和 Soul bound Tokens,让玩家真正拥有游戏内资产和治理权。
什么是 Play-to-Airdrop (P2A)
Play-to-Airdrop (P2A) 奖励早期玩家在 $ZP 发布之前挖掘 ZGP 并为游戏做出贡献,为他们赢得 TGE 空投分配
Web3.0 PVZ 游戏空投
什么是 Zombie-to-Earn(Z2E),它与 P2A 有何不同?
Web3.0 PVZ 僵尸赚钱
僵尸赚钱(Z2E):
- Z2E 代表 $ZP 推出后通过游戏内活动直接赚取 $ZP 代币。
- 具体来说,玩家利用 NFT MINERS 直接在游戏中挖掘 $ZP 代币。
- 这是 Web3 PvZ 完全集成的“赚钱”机制。
游戏空投(P2A):
- P2A 是 $ZP 发布前的一项举措。
- 它奖励早期玩家对游戏的参与和贡献,主要通过挖掘 ZGP 和参与各种活动。
- 这些活动决定了 TGE 空投的资格。
差异:
- Z2E 是 $ZP 代币发布后在游戏中的实时收益。
- P2A 是空投分配的代币发布前收益。
PK 赢取
Web3 PvZ 的 PK-to-Earn 模式提供刺激、高风险的玩家对战 (PvP) 体验,旨在提高玩家参与度并提供丰厚奖励。这种竞争模式为玩家提供了双倍收入的机会,激励玩家参与并为充满活力的游戏内经济做出贡献。PK 战斗的战略深度促进了玩家的长期留存并培养了一个蓬勃发展的社区。
PvP 挑战分数:
跟踪 PvP 表现。
排名徽章:
采矿速度助推器。
PvP 挑战:
入场券: 1 张 PvP 门票,通过空坟墓加入。
开始: 4 名玩家 = 立即开始;
- 倒计时:1 名玩家 = 退票;<4 名玩家 = 自动开始。
匹配:两组,自动配对。
胜利:
- 一组获胜,另一组打平→全胜。
- 两组打平→分割奖励。
- 胜者打平→平分奖励。
- 胜者为王,败者为寇→满载奖励。
PvP 挑战模式:
休闲挑战:
- 玩得开心!NFT 不受影响。
- 费用:1 张票
- 奖励:碎片、挑战分数
- 矿工:任何 SBT/NFT(8 个 STAR1、3 个 STAR2 或 1 个 STAR3)
- 参加人数:2-4
NFT 竞技场:
- 赢家将获得所有 NFT。
- 费用:3张票
- 奖励:碎片、NFT、挑战分数
- 矿工:仅限 NFT(8 个 STAR1、3 个 STAR2 或 1 个 STAR3)
- 参加人数:2-4
僵尸杯:
- 一张票,全部奖励!
- 费用:1 张票
- 奖励:碎片、挑战分数
- 矿工:任意 1 SBT/NFT
- 参加人数:不限
我可以获得什么奖励?
是否有免费游戏选项或入门包?
免费游戏:
- 通过游戏赚取僵尸矿工。
- 通过邀请好友和完成任务获得免费的阳光。
- Mint SBT 矿工开始赚钱。
新玩家奖励:
- 100 SUNSHINE(1 美元)迎宾礼物
- 首次 SUNSHINE 充值可获得现金返还
- 邀请好友专属奖励
- 加入 AI CFO Dr. Pump 的 TGE 前空投投票系统。
什么是阳光?我如何才能获得它?
SUNSHINE 是 Web3 PvZ 的优质游戏内货币。使用它来:
- 使用强化道具加速游戏进程
- 为僵尸矿工解锁僵尸盒子
- 解锁土地来种植更多植物或挖掘坟墓来获得更多资源
在 SUNSHINE SHOP 使用加密货币或法定货币购买 SUNSHINE。通过以下方式免费赚取 SUNSHINE:
- 每日登录任务
- 邀请好友
- 社区活动
- 报告错误
什么是 COIN?如何获取它?
COIN 是游戏内的主要货币,用于购买物品、升级植物和解锁游戏功能。玩家可以通过以下方式获取 COIN:
- 击败僵尸的袭击。
- 出售不需要的植物。
什么是ZGP?如何获取它?
ZGP(僵尸游戏点数)是 Web3 PvZ 游戏到空投阶段的核心奖励,通过游戏和 SBT/NFT 挖矿获得。作为灵魂绑定代币 (SBT),它会自动反映玩家 ZGP 挖矿余额并确认 TGE 空投的资格。
智能合约地址(KAIA链):0x2a8D7D4B1402082b50C68cd2a6d855a807Ac5f32
什么是 $ZP?我如何获取它?
$ZP,即 Zombie Power,是 Web3 PvZ 的原生加密货币,可通过游戏内挖矿和活动获得。玩家可以在 TGE 之后通过以下方式获得 $ZP:
- 使用 NFT 矿工进行挖矿。
- 在 Dr. Pump 的治理中投票。
- 为未来的空投做出贡献。
ZGP与$ZP的兑换率是多少?
ZGP 在代表玩家对 ZOMBIE MINERS 的贡献方面发挥着重要作用。然而,空投并非仅基于 ZGP。$ZP 空投的关键指标:
- NFT 矿工
- 最高采矿速度徽章
- 任务中心成就
- 股东徽章
- 推荐成就
TGE空投之后,后续空投将持续3-6个月,具体取决于游戏中的$ZP代币挖矿。
加入 Web3 PvZ 还太晚吗?
不,加入 Web3 PvZ 还不算太晚!
- 该游戏的设计对初学者很友好,其机制可帮助新玩家快速赶上。
- 定期活动、空投和社区活动为新玩家提供了赚取资源和发展账户的机会。
- 在 TGE 空投之后,我们计划在游戏的整个生命周期内进行几次后续空投。
- 该经济是为了长期增长而建立的,超过一半的代币供应以社区为基础——只需玩就可以赚钱!
什么是真正的玩家所有权?
Web3 PvZ 中的真正玩家所有权意味着玩家可以完全控制他们的游戏内资产,包括 NFT MINERS、SOUL NFT 和 $ZP。这些资产存在于区块链上,允许玩家:
- 在二级市场上自由购买、出售和交易。
- 不受限制地在不同的游戏机制中使用他们的资产。
- 保留永久所有权,因为资产不能被游戏开发商更改或删除。
加入战斗、合并、防御并在Web3 游戏的下一次进化中获胜!
Telgather:休闲游戏的下一波浪潮!
Telgather 游戏工作室正在引领休闲游戏的下一波浪潮!在顶级 AAA 游戏艺术工作室的支持下,以及《使命召唤》、《魔兽世界》、《炉石传说》和《最后生还者》等全球特许经营的专业知识的帮助下,Telgather 融合了高级设计、沉浸式游戏玩法和 Web3 技术,彻底改变了 Telegram 上的玩家体验。
主要特点:
- Web2 专业知识、Web3 创新:在休闲游戏领域拥有超过 15 年的经验,将世界一流的专业知识与区块链相结合,为玩家提供有益的、驱动的体验。
- 内部 AI 团队:利用先进的 AI 提升游戏玩法、用户体验和游戏开发。
- 成功记录:在 Telegram 上成功推出 BANANA 和 Kuma Jump 等热门游戏。
- 创新货币化:广告收入分享和代币化奖励推动可持续增长。
- 全球影响力:通过 Telegram、LINE NEXT 等平台以及与领先游戏连锁店的合作,覆盖数百万用户。
通过以上文章,大家可以详细了解ZP币,以及ZP币免费获取方法,希望大家喜欢菜鸟下载小编对ZP币的详细介绍。
游乐网为非赢利性网站,所展示的游戏/软件/文章内容均来自于互联网或第三方用户上传分享,版权归原作者所有,本站不承担相应法律责任。如您发现有涉嫌抄袭侵权的内容,请联系youleyoucom@outlook.com。
同类文章
为什么$SKR代币上市前市价暴跌54?原因分析
SKR代币上市前暴跌54%:一场流动性危机与估值泡沫的碰撞 2023年下半年,加密市场见证了一场典型的上市前价格暴跌预警案例。原定于10月上市的$SKR代币,其在场外交易平台的隐含估值在短时间内重挫超过54%,在社区与投资者中引发了剧烈震动。这一事件不仅揭示了Web3项目代币发行前市场的固有风险,更
什么是Solayer(LAYER)币?LAYER运作方式、代币经济学及未来展望
```html 全面解析Solayer协议:重新定义Solana生态质押,释放LAYER代币价值 在Solana生态高速发展的当下,如何深度释放质押资产价值、捕获更多收益并增强网络整体安全性,成为业界关注的焦点。Solayer协议应运而生,作为Solana链上的原生再质押平台,它正通过创新的“一份质
加密货币目前有多少种?具体数量有多少?六大种类加密货币介绍
加密货币目前有多少种? 区块链世界日新月异,每天都有新项目涌现,也不乏黯然退场的案例。这种剧烈的波动性,吸引着无数投资者和用户,谁都希望能慧眼识珠,捕捉到下一个潜力项目。这自然引出一个问题:加密货币的种类究竟有多少?要给出一个精确的数字确实很难,但市场的普遍认知是,目前正在流通的加密货币数量非常庞大
杰夫·帕克分析:比特币(BTC)老玩家卖出备兑看涨期权是压低价格的罪魁祸首
分析师:BTC老玩家卖出备兑看涨期权是压低价格的罪魁祸首 市场出现了一个有趣的反差:一边是传统ETF投资者热情高涨,愿意支付溢价来做多比特币;另一边,比特币价格反弹的势头却似乎被一盆冷水给压住了。问题出在哪儿?分析师指出,关键在于比特币原生投资者,特别是那些“巨鲸”们,正在大规模地卖出备兑看涨期权。
什么是治理代币?一文读懂加密生态中的去中心化治理机制
随着去中心化金融(DeFi)和区块链应用的快速发展,治理代币(Governance Token)成为了加密货币生态系统中不可或缺的一部分。治理代币的出现让区块链项目的参与者拥有了更多的决策权,使得项目的运营和发展不再由少数团队或机构控制,而是转向由社区共同决定。在这篇文章中,我们将深入探讨什么是治理
- 日榜
- 周榜
- 月榜
相关攻略
2015-03-10 11:25
2015-03-10 11:05
2021-08-04 13:30
2015-03-10 11:22
2015-03-10 12:39
2022-05-16 18:57
2025-05-23 13:43
2025-05-23 14:01
热门教程
- 游戏攻略
- 安卓教程
- 苹果教程
- 电脑教程












