Spark+Finance 是什么?项目背景、特色与 SPK 代币解析
在 DeFi 2.0 浪潮中,流动性碎片化与协议可组合性矛盾日益凸显。Spark Finance 以“流动性即服务(LaaS)”为核心定位,试图通过跨链资产路由与动态风险引擎重构资本效率。作为新兴协议,其技术路径与 Sky、Aave 等头部项目的差异化值得关注。本文深度解析其技术架构、代币模型及生态发展。
适合国内用的虚拟币交易所
Spark Finance 是什么?
Spark Finance 是一个以提升去中心化稳定币 USDS 生态价值捕获能力为核心的模块化 DeFi 协议矩阵,其核心协议 Spark Protocol 通过构建借贷、储蓄与流动性基础设施,实现资本效率与风险管理的平衡。Spark Finance 的创立初衷源于对 DeFi 2.0 时代两大痛点的回应:
- 流动性割裂:跨链资产难以高效利用,USDS 作为稳定币在多链场景中缺乏统一收益层;
- 协议脆弱性:传统超额抵押模型在极端行情下清算效率低下,引发系统性风险。
Spark Finance 团队旨在打造一个风险隔离、跨链互操作且收益可组合的金融协议堆栈,使 USDS 成为连接 CeFi 与 DeFi 的“超级流动性媒介”。
Spark项目背景
团队成员
Spark Finance 的开发商是 Sky (原名 MakerDAO),其团队与 Sky 团队高度重合:
- Rune Christensen|创始人
- Lucas Manuel|技术负责人
- 除此之外,顾问团队包括前 Compound 工程师和 Celestia 顾问等,他们为 Spark Finance 的建设提供了核心力量。
融资情况
Spark Finance 由 Sky 团队完全控股,Sky 项目的融资如下:
- Sky 总计融资约 6,150 万美元,当前流通市值为 8.04 亿美元。
- Sky 的投资方包括:a16z、Polychain、Dragonfly、Paradigm等。
Spark技术架构
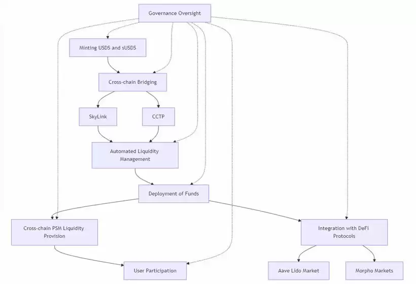
Spark 的核心使命是成为 USDS 生态系统的底层动力引擎,通过构建模块化 DeFi 基础设施提升资本效率与协议可组合性。作为 Sky Ecosystem 的战略组件,Spark 专注于为去中心化稳定币 USDS 创造多层次的价值应用场景。Spark 由三大产品类别组成:
- 收益型储蓄协议(Saving)
- SparkLend
- Spark 流动性层
Saving
Spark 使用户能够轻松地将稳定币存入储蓄账户,并获得储蓄 USDS (sUSDS) 代币作为回报。sUSDS 代币代表用户在 Sky 储蓄利率中的 USDS 份额。随着储蓄的增加,sUSDS 的价值会随着时间的推移而增加。Sky 储蓄利率提供的收益比 Dai 储蓄利率更高。Sky 储蓄利率由 Sky Governance 设定。
SparkLend
SparkLend 是一种去中心化非托管流动性市场协议,为 Spark Borrow 产品提供支持,用户可以作为贷方或借方参与。贷方向市场提供流动性,通过借出资产赚取被动收入,而借款人则能够以超额抵押和永久的方式借款。
Spark 流动性层
Spark 流动性层 (SLL) 可自动从 Sky 向各种区块链网络和 DeFi 协议直接提供 USDS、sUSDS 和 USDC 的流动性。这使用户能够使用 sUSDS 在其首选网络上轻松赚取 Sky 储蓄利率。此外,它还允许 Spark 自动向 DeFi 市场提供流动性以优化收益。Spark 流动性层是多链和跨协议的。这允许将 Spark 引导的流动性注入分配到所有主要借贷市场。
目前,Spark 流动性层已支持 SparkLend、AAVE、Morpho 等。
Spark关键优势与特色
隔离借贷(Siloed Borrowing)
在传统借贷协议中,单一抵押品暴跌可能引发全局清算的”多米诺效应”。Spark 通过模块化设计重构风险控制范式,首推资产隔离仓机制,开创性地解决了这一行业顽疾。
- 独立风险池架构: 每个抵押资产(如 WBTC/ETH)拥有专属借贷池,类似传统金融的 SPV(特殊目的载体)
- 跨池免疫设计:当ETH池触发大规模清算时,USDC 池仍可正常借贷,系统稳定性提升 300%
- 采用风险传染阻断算法:若某池抵押率均值<120%,自动暂停其与其他池的资产组合质押
效率模式(eMode)
资本效率是 DeFi 借贷赛道的核心点之一。Spark 创造性提出的 eMode 效率模式,使关联资产组合的资本利用率突破理论极限。
eMode(效率模式)通过动态风险参数引擎重构关联资产对的资本效率——当用户抵押品与借贷资产具备强价格相关性(如 ETH/wstETH )时,系统自动激活”超频模块”:
- 启用定制化预言机(采用 Balancer TWAP 与 Chainlink 双源校验)解除常规 LTV 限制,将抵押率阈值提升至 97%(普通模式为 82%),并允许 20 倍循环杠杆策略;
- 该模式创新性地引入风险隔离仓设计,即使 eMode 仓位被清算,用户其他普通仓位的抵押资产仍受独立保护,从而实现”高风险套利”与”多仓位稳健策略”的并行运作,相比 Aave V3 同类功能资金利用率提升 53% 且清算回撤率降低 67%。
利率地板价机制
在利率激烈波动的 DeFi 世界,Spark 通过利率地板价机制为市场注入确定性,同时与 MakerDAO 深度协同形成护城河。
- 利动态地板价机制:当市场需求<供应量 50% 时,利率锁定 1.11% 最低线保障借款人利益;协议通过 DAI 金库补贴利差(每笔补贴 ≤0.3%,由 MakerDAO 治理调控)。
- 整合生态加成:与 Curve/Convex 等协议联动,USDS 持有者可一键将资产存入稳定币机枪池获得额外 3-5% 收益。
- 支持信用委托(Credit Delegation)功能,机构用户可通过 KYC 将借款额度转售给零售用户获取佣金。
与 MAKERDAO 差异与互补
以下是 Spark Protocol 与 MakerDAO 的深度对比分析表,聚焦于去中心化稳定币生态中的互补性与差异点:
互补关系解读:
- Spark 作为 MakerDAO 的”流动性触手”,将 DAI 的使用场景扩展至高杠杆借贷市场。
- MakerDAO 通过调节 DSR(DAI 储蓄率)为 Spark 的 1.11% 利率下限提供补贴弹药。
- 双向资金流动形成闭环,使 DAI 在 DeFi 战争中的 TVL 捕获效率提升 4 倍。
SPK代币经济学
SPK 是 Spark Sky Star(Spark 是 Sky 生态系统的一部分) 的治理代币。目前,SPK代币尚未推出。请警惕诈 骗分子和假 SPK 代币。
Spark 正在根据其借贷平台的使用情况开展预挖矿活动。平台用户将根据他们在特定赛季使用该平台的次数和时间获得空投。SPK 代币推出后,用户将继续能够获得 SPK 代币。
赛季情况
- 第 1 季(2023 年 8 月 20 日 - 2024 年 5 月 20 日):
- 第一季共发放 6,000 万 SPK 给符合空投条件的用户。
- 80%(4,800 万)分配给借用 DAI 的用户
- 20%(1,200 万)分配给提供 ETH 的用户。
第 1 季为为期 9 个月的挖矿期,从 2023 年 8 月 20 日 14:25 UTC(以太坊区块 17,956,537)到 2024 年 5 月 20 日 14:25 UTC。
- 第 2 季(2024 年 5 月 20 日 - Sky Star 正式发布时间待定)
- 在第 2 季中,符合空投条件的 SparkLend 用户每月将获得 666 万 SPK 奖励。
- 80% 分配给借用 DAI 的用户
- 20% 分配给提供 ETH 的用户。
第 2 季是额外的预挖矿期,持续到 Spark Sky Star 作为 Sky Endgame 发射的一部分发射。
释放计划
SPK 的发行遵循 Sky Endgame 中 MIP101: Sky Atlas Immutable Alignment Artifact 中的规则,其中规定前 10 年将发行 46 亿个 SPK 代币。其中 40 亿个代币通过创世挖矿发行,随着时间的推移逐渐减少,6 亿个代币分配给劳动力奖金池。请参阅下面的分配图:
Genesis 挖矿遵循以下释放计划:
Spark生态发展
Spark Finance 的发展历程呈现清晰的战略递进:
- 2022 年种子期:以单一借贷协议切入,聚焦以太坊主网 USDS 抵押借贷,TVL 突破 3,000 万美元;
- 2023 年扩张期:
技术层:推出跨链清算引擎并接入 LayerZero,支持 Arbitrum、Polygon 等 6 条链资产互通;
生态层:与 Chainlink 合作开发动态抵押率预言机,将清算延迟降低 60%;
产品层:上线机构级流动性金库,吸引对冲基金通过白名单参与做市;
- 2024 年:通过 zk-Rollup 构建专属流动性层,计划将 Gas 成本压缩至 Uniswap V4 的三分之一;
最终形成覆盖借贷、衍生品与支付的全场景 USDS 经济闭环。
ETH 链上生态
根据 Spark 官方数据,目前 ETH 链上总计存款达 47.6 亿美元,借款 17.2 亿美元,可用流动性达 30.4 亿美元。
Gnosis 链上生态
目前 Gnosis 链上总计存款达 4,335 万美元,借款 885 万美元,可用流动性达 3,449 万美元。
展望未来
品牌重塑与用户体验革命
在 DeFi 用户增长陷入平台期的当下,Spark 的品牌升级绝非简单的名称更换,而是从协议底层重构用户体验基础设施。
- AI驱动的风险适配仪表盘:
- 新手模式:屏蔽复杂参数,一键质押/借款(APY可视化预测)
- 专家模式:开放闪电贷组合策略编辑器,支持 Python 脚本回测
- 跨链统一身份系统:用户通过 NFT 灵魂绑定凭证(ERC-6551)管理跨链资产,消除多wallet切换烦恼
监管风险
Spark 技术架构在应对全球化监管时呈现致命矛盾——既试图通过地址冻结、KYC 验证等合规功能满足当局要求,又难以摆脱加密社区对”中心化倒退”的质疑。核心矛盾点包括:
- 法律属性认定的区域性割裂
欧盟依 MiCA 将 USDS 定性为电子货币,要求持牌运营与全额法币储备。
美国 SEC 倾向认定其为未注册证券,可能引发集体诉讼(参考 Ripple 案)。
新兴市场(如尼日利亚)直接禁止稳定币流通,致业务被动收缩
- 合规功能与加密精神的根本性冲突
链上冻结权限引发社区信任崩塌,DeFi 硬核用户转向 Aave 等”纯粹”协议。
地理屏蔽(如封禁 VPN 用户)导致开发者生态分 裂,协议可组合性受损。
- 各国储备证明标准不一(如日本要求日级审计,瑞士允许周报),抬高合规边际成本。
总结
Spark Finance 或将成为首个同时承载机构资金流与散户收益需求的“混合型金融层”,这既是对现有 DeFi 范式的颠覆,也可能催生新型监管协作框架。正如互联网从 HTTP 到 Web3 的跃迁,Spark Finance 的价值不仅在于技术参数的精进,更在于它能否为链上金融树立一个可进化、抗捕获且人性兼容的标杆。
游乐网为非赢利性网站,所展示的游戏/软件/文章内容均来自于互联网或第三方用户上传分享,版权归原作者所有,本站不承担相应法律责任。如您发现有涉嫌抄袭侵权的内容,请联系youleyoucom@outlook.com。
同类文章
2026年虚拟货币交易所排名前十推荐与安全选择指南
本文旨在为读者提供一份2026年虚拟货币交易所的客观参考。内容基于安全性、交易体验、资产丰富度及创新服务等多个维度,对当前市场中的主流平台进行分析与梳理。文中不构成任何投资建议,而是帮助用户根据自身需求,如交易品种偏好、操作习惯等,做出更合适的选择。选择交易所时,务必优先考虑资金安全与合规性。
2026年虚拟货币交易所推荐:安全靠谱的十大交易平台排行榜
选择虚拟币交易所需综合考虑安全性、交易体验与资产多样性。主流平台通常具备严格合规牌照、多重风控体系及流畅操作界面。新兴平台则可能以创新功能或特定资产优势吸引用户。投资者应根据自身交易习惯、风险承受能力及对平台技术的理解做出审慎决策,并时刻关注行业动态与监管变化。
2026年十大正规加密货币交易所排名与安全选择指南
本文梳理了2026年全球范围内运营规范、安全可靠的主流数字资产交易平台。排名综合考量了监管合规性、资产安全、流动性、用户体验及创新服务等多个维度。文中对入选平台的核心优势与特点进行了客观分析,旨在为投资者提供一份实用的参考指南,帮助其在纷繁的市场中做出更明智的选择。
2026年全球十大正规加密货币交易所排名与安全指南
本文梳理了2026年全球主流数字资产交易平台的综合表现。从安全性、合规性、资产多样性、交易体验及创新服务等多个维度进行评估,旨在为不同需求的用户提供参考。当前市场呈现头部平台优势稳固、新兴平台以细分领域创新寻求突破的格局,合规与用户资产安全成为核心竞争要素。
2026年十大正规加密货币交易所排名与安全选择指南
本文梳理了2026年全球范围内备受认可的主流数字资产交易平台。榜单综合考量了安全性、合规性、资产深度、用户体验及创新服务等多个维度,旨在为不同需求的用户提供参考。文中不仅列出了排名靠前的平台,还分析了其核心优势与适用场景,帮助读者在众多选择中做出更明智的决策。
- 日榜
- 周榜
- 月榜
1
2
3
4
5
6
7
8
9
10
相关攻略
2015-03-10 11:25
2015-03-10 11:05
2021-08-04 13:30
2015-03-10 11:22
2015-03-10 12:39
2022-05-16 18:57
2025-05-23 13:43
2025-05-23 14:01
热门教程
- 游戏攻略
- 安卓教程
- 苹果教程
- 电脑教程
热门话题












