AgriDex指南:团队背景、核心优势、代币经济与分配机制
今天的时事通讯将深入探讨 AgriDex。那么 AgriDex 到底是什么?简单来说,它是一个基于 Solana 的 RWA 市场,将价值 2.7 万亿美元的农业产业带到链上。
2025虚拟币交易平台推荐:
- 欧易(OKX)交易平台(>>>进入官网<<<)(下载OKX的Android安装包)
- 币安(Binance)交易平台(>>>进入官网<<<)(下载币安Android安装包)
meme币可能很有趣,但 Solana 需要实质性的东西。虽然区块链的速度、低费用和可扩展性推动了meme币的爆炸式增长,吸引了散户交易者并推动了社区参与,但生态系统的长期健康不仅仅取决于短暂的炒作。
AgriDex 利用 Solana 区块链的力量来革新牲畜交易。我们将在本期时事通讯中深入探讨这一点。
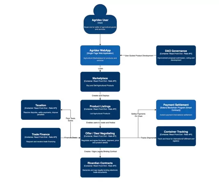
什么是 AgriDex?
农业和农业正在经历一场技术革命。粮食安全、主要农产品的成本以及环境可持续性是国家议程的首要议题,推动了提高效率的创新。然而,这些进步中的许多都伴随着高昂的资本成本,为采用设置了障碍,尤其是对于小规模农民而言。
全球农业贸易系统虽然至关重要,但效率低下,由于食品质量标准不一致、司法管辖区、税收制度、语言、货币、不安全的贸易路线和欺诈风险不同,面临着众多挑战。这些摩擦导致该系统亟待颠覆。
关键问题包括:
- 食品欺诈: 全球范围内,食品欺诈每年造成 300 亿至 400 亿美元的损失,且仅有 20% 的疑似案例被报告。在英国,2021 年因食品欺诈造成的损失为 19.6 亿英镑,但在 610 起报告的案件中,只有 16 起被起诉,凸显了检测和问责的难度。
- 可追溯性差: 使用不一致合同的跨司法管辖区交易掩盖了产品的来源、质量和可持续性,从而助长了欺诈。
- 准入不公平: 现有生态系统不成比例地将风险转移给生产者,同时限制了他们的利润率,阻碍了可持续的食品生产。
- 高结算成本: 在复杂的司法管辖区,结算费用通常占交易总成本的 3-6%,并且可能需要长达 5 天才能结算。在货币波动性高的地区,这可能导致实际损失达到两位数百分点。
AgriDex 通过提供一个基于区块链的去中心化市场来应对这些挑战,该市场旨在促进透明度、问责制和公平性。通过利用区块链不可篡改的账本,AgriDex 降低了成本,增加了选择,打击了欺诈,并验证了交易商品的质量、来源和可持续性。该平台旨在解决效率低下、欺诈以及融资和保险渠道的问题,从而创建一个更加公平的贸易体系。
AgriDex 的功能包括:
- 一个面向所有供应链参与者的包容性市场。
- 透明、可验证的交易。
- 简化的 KYB(了解你的企业)流程。
- 以任何货币直接结算。
- 用于法律和财务清晰度的理查德式合约。
- 支持标准披露的可持续性认证的可视性。
- 可定制的付款条件。
- 支持所有国际贸易术语解释通则(Incoterms)。
- 改善贸易融资者和保险公司的准入。
AgriDex 基于 Solana 构建,将农业贸易代币化。每笔交易都由一个 NFT 代表,记录产品详细信息、定价和付款信息。该平台允许投资者、农民和政府通过释放价值 2.7 万亿美元的全球农业市场的价值来节省成本并提高盈利能力。
通常,在复杂的司法管辖区,结算费用占交易总成本的 3-6%,并且需要长达 5 天才能结算。通过 AgriDex 和稳定币的使用,这些费用将降低到 0.5% 以下,结算时间缩短到几秒钟。
AgriDex 的功能包括一个用于实时跟踪交易、付款、运输和缺失要求的仪表板,提供可操作的见解。买方和卖方可以自定义贸易条款,确保满足个体需求的灵活性。
团队和成就
AgriDex 已通过 Endeavour Ventures 的多轮融资筹集了 600 多万美元的资金,其中包括 African Crops Limited、Oldenburg Vineyards、Moonrock Capital 研究主管 Valentin Wunderlich 和前高盛首席技术官 Hank Oberoi 等的贡献,以及像 Plume 这样有趣的合作伙伴关系(截图如下)。
该团队拥有涵盖金融、农业、法律合规和技术的多元化专业知识。主要成员包括:
- Henry Duckworth(首席执行官兼联合创始人):在跨司法管辖区的贸易和农业投资方面拥有超过 12 年的经验。曾是 Trafigura 最年轻的交易员,来自一个世代从事非洲农业的家庭,因此他在解决问题方面拥有丰富的经验。
- Russell Duckworth(执行主席兼联合创始人):曾任德意志银行全球股票研究主管,也是 DeepMind 的原始创始投资人。
- Hoodies(开发团队):由 Solana 基金会作为其值得信赖的合作伙伴引入,Hoodies 团队是由 2020 年以来一直与 Solana 项目合作的工程师和设计师组成的团队。他们与 Solana 基金会、Ledger、Helium、Dialect、Neon 合作开展了多个项目。此外,他们还在 Solana 网络上推出了几种稳定币。
代币经济学
AGRI 代币驱动 AgriDex 的去中心化市场,激励整个供应链中的利益相关者。用例包括:
- 治理: 代币持有者可以提议并投票决定平台变更,更深层次的参与将获得更大的治理权作为奖励。
- 回购和重新分配: 一定比例的利润将用于回购代币并奖励主要贡献者。
符合 DAO 资格的代币持有者将在发布后投票决定以下效用:
A. 市场洞察 - 每月订阅以访问有价值的见解,在创造对代币稳定需求的同时,支持更明智的农业决策。
B. 流动性池奖励 - 通过流动性池为贷款提供流动性,以换取奖励。
C. 影响力农业基金 - 通过 $AGRI 代币进行众筹,允许散户集体将 $AGRI 投资于“影响力农业基金”,该基金汇集他们的代币以支持高潜力农业项目。如果项目成功,持有者将获得一部分回报或特殊奖励(例如,代币奖励、农场的独家商品),并在农田中提供捐赠给卖方/生产者。
D. 按需数据 - 卖方委托进行见解、报告或广告。
E. 环境和社会奖励 - AgriDex 将创建一个质押机制,散户持有者可以质押 $AGRI 以获得奖励,但不同之处在于,一部分质押利润将用于环境或农业发展项目。持有者获得收益,但他们也帮助资助由 AgriDex 基金会领导的现实世界可持续发展工作。
代币分配
- 总供应量: 2024 年 12 月 4 日发布时为 7500 万个代币。
- 初始价格: 0.065 美元。
- 分配: 在没有公开发行的情况下分配到各个代币池。
所有 AgriDex 治理代币将根据以下代币上限表进行分配:
AgriDex 利用 Solana 的快速结算、可扩展性和低费用,将 RWA (Real-World Asset,现实世界资产) 的叙事扩展到农业领域,从而彻底改革一个至关重要的全球产业。通过实现农业商品的代币化,AgriDex 旨在改变农业贸易,同时提高利益相关者的盈利能力并促进可持续性发展。
游乐网为非赢利性网站,所展示的游戏/软件/文章内容均来自于互联网或第三方用户上传分享,版权归原作者所有,本站不承担相应法律责任。如您发现有涉嫌抄袭侵权的内容,请联系youleyoucom@outlook.com。
同类文章
一文了解我的第一个比特币(BTC)结束萨尔瓦多项目,转向全球比特币教育
一个在加密货币界备受关注的项目,正在翻开新的篇章。《我的第一笔比特币》——这个以萨尔瓦多为起点的比特币教育项目,近日正式结束了与该国教育部的合作。它的使命并未终止,而是迎来了一次关键转型:从聚焦本地的课程实施,转向支持全球范围内的比特币教育计划。 过去几年,这个组织的影响力不容小觑。他们在萨尔瓦多等
币安交易限价单怎么设置?币安现货合约限价单设置教学
什么是限价单? 如果你希望以一个特定的心理价位进行交易,而不是接受当前波动的市价,那么“限价单”就是你核心的交易工具。简单来说,它允许你提前在交易所的订单簿上挂单,并明确指定一个你愿意成交的价格。只有当市场价格恰好运行到你设定的这个限价(或出现对你更有利的价格)时,这笔订单才会被激活并成交。无论是想
什么是Revox(REX)币?REX价格预测2025-2030年
Revox (REX):币安链上的一颗DeFi新星,潜力几何? 最近,一个名为Revox (REX)的代币在加密货币领域里引发了不小讨论。它扎根于币安智能链(BSC),主打低交易成本和高效可扩展性,旨在让更多人轻松参与到去中心化金融(DeFi)的世界中。 那么,这个REX究竟是何方神圣?它的代币机制
一文详细了解比特币(BTC)空头给出牛市终结的三大理由
比特币(BTC)空头给出牛市终结的三大理由 比特币的MACD指标呈现看跌交叉,距离上一次减半也过去了不少时日。这些信号叠加,不禁让人心头一紧:2025年的比特币牛市,难道真的就此画上句号了?还是说,这次会是一个例外? 核心要点 先抓几个关键信号,帮你理清头绪: 在比特币的三周周期图上,MACD看跌交
Yei Finance(CLO)币是什么?值得投资吗?CLO代币经济与空投领取指南
Yei Finance (CLO) 最新动态 市场的目光正聚焦于此:币安Alpha平台已正式公告,将于2025年10月14日19:00(东八区时间)上线并开放Yei Finance (CLO)的现货交易。紧随其后,币安合约平台也将在同日19:30推出CLOUSDT永续合约,提供高达50倍的杠杆选项。
- 日榜
- 周榜
- 月榜
相关攻略
2015-03-10 11:25
2015-03-10 11:05
2021-08-04 13:30
2015-03-10 11:22
2015-03-10 12:39
2022-05-16 18:57
2025-05-23 13:43
2025-05-23 14:01
热门教程
- 游戏攻略
- 安卓教程
- 苹果教程
- 电脑教程









