京东调整京豆规则:2026年起最长有效期180天,年底自动作废
11月28日消息,京东今日发布公告,宣布将对京豆规则进行调整,新计划将于2026年1月1日零点起正式实施。具体调整内容如下:
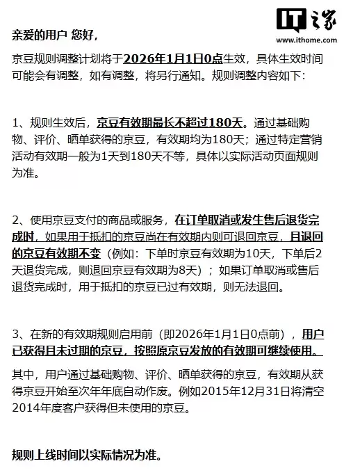
1、新规生效后,京豆的最长有效期不得超过180天。通过日常购物、商品评价、分享订单等途径获得的京豆,有效期统一设定为180天;而参与特定营销活动获取的京豆,有效期则在1天至180天之间不等,具体时长以活动页面的实际规则为准。
2、使用京豆抵扣支付的商品或服务,若订单取消或完成退货退款时,用以抵扣的京豆仍处于有效期内,则可退还至账户,且退还后的京豆有效期保持不变(举例说明:下单时京豆剩余有效期为10天,下单后第2天完成退货,则退还的京豆有效期为8天);如果订单取消或退货完成时,用以抵扣的京豆已过期,则不予退还。
3、在新规正式实施前(即2026年1月1日零点前),用户已获得且尚未过期的京豆,仍按照原规则的有效期继续使用。
其中,用户通过日常购物、评价、晒单获得的京豆,有效期自获取之日起计算,截至次年年底自动清零。例如,2015年12月31日将清空2014年度内获得但未使用的京豆。

游乐网为非赢利性网站,所展示的游戏/软件/文章内容均来自于互联网或第三方用户上传分享,版权归原作者所有,本站不承担相应法律责任。如您发现有涉嫌抄袭侵权的内容,请联系youleyoucom@outlook.com。
同类文章
4月规上工业原油产量1794万吨 同比增长1.2%
国家统计局最新发布的能源数据显示,四月份我国原油生产与加工领域呈现出截然不同的发展态势。总体来看,上游生产保持稳健增长,而下游加工环节则面临一定压力。 从生产端来看,四月份规模以上工业原油产量达到1794万吨,同比增长1 2%,增速较三月份提升1 0个百分点。日均产量约为59 8万吨,生产节奏稳步加
iPhone 18 Pro手机壳曝光 相机模组尺寸或进一步增大
知名爆料人分享了iPhone18Pro系列保护壳图片。设计延续前代风格,但相机模组尺寸可能进一步扩大,机身或略增厚,导致新保护壳与旧款不兼容。屏幕尺寸预计保持不变。综合信息显示,该系列更像是前代的强化升级版,重点在于内部性能与影像系统的提升。
百望股份与中关村两院战略合作共建产学研创投生态
百望股份与中关村学院、中关村人工智能研究院达成战略合作,共建产学研创投生态。依托百望的真实企业交易数据与两院的科研人才优势,在合规前提下挖掘数据要素价值。双方聚焦财税金融领域,利用AI技术研发智能应用,并通过共建数据沙箱、人才通道与共创机制,推动数据智能从学术创。
小米SU7 GT发布会5月21日举行 多款新品同步亮相
小米创始人雷军宣布,小米YU7GT将于5月21日晚7点发布。新车定位纯血GT,拥有修长车头、跑车宽体设计,最大马力1003匹,续航705公里。同场还将推出小米17Max手机、耳夹式耳机等多款生态新品。雷军解释,YU7GT侧重长途旅行与日常使用平衡,其纽北测试旨在验证极端条件下的整车性能。
英伟达洽谈领投印度AI初创公司Simplismart
英伟达正洽谈领投印度AI初创公司Simplismart,计划投资约2000万美元,投后估值预计达1亿美元。该公司专注于生成式AI和MLOps,若交易达成,其估值将在数月内从2500万美元跃升近四倍,增长迅猛。英伟达今年在AI领域投资已超400亿美元,持续扩张其生态布局。
- 日榜
- 周榜
- 月榜
1
2
3
4
5
6
7
8
9
10
相关攻略
2015-03-10 11:25
2015-03-10 11:05
2021-08-04 13:30
2015-03-10 11:22
2015-03-10 12:39
2022-05-16 18:57
2025-05-23 13:43
2025-05-23 14:01
热门教程
- 游戏攻略
- 安卓教程
- 苹果教程
- 电脑教程
热门话题

