PEPE币崩盘预警?分析师揭秘三大暴跌信号
PEPE 币暴涨之后,分析师泼冷水:三个迹象表明即将大跌?
最安全的虚拟币交易平台推荐:
- OKX(欧易交易所)>>>进入官网<<< >>>官方下载<<<
- Binance(币安交易所)>>>进入官网<<< >>>官方下载<<<
最近,一个叫做 PEPE 的迷因币火了,短短两周市值就超过 4 亿美元,成了社群里最热门的话题。有人看好,有人唱衰,争论非常激烈。
区块链分析师 Yashu Gola 发表了一篇文章,预测 PEPE 币可能要大幅回调了。他给出了三个理由,听起来挺有道理的。
不看好 PEPE 币的三个理由
一、散户兴趣减退
Gola 认为,PEPE 币最近价格下跌,在各个交易所的交易量也在萎缩。而且,在搜索引擎上搜索“Pepe”这个词的人也少了很多,热度明显下降。这说明,炒作的热潮可能要过去了。
当前「Pepe」搜索指数仅14
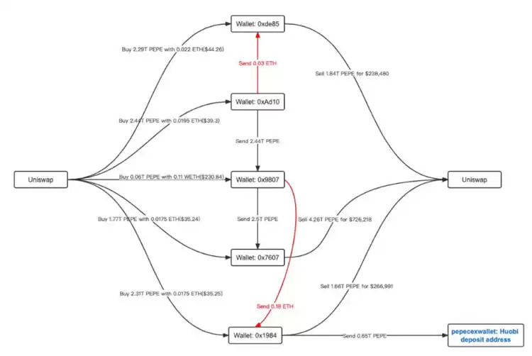
二、大户持仓情况令人担忧
PEPE 币一直被人诟病说太中心化了,筹码都集中在少数人手里。之前有报道说,一些大户低价买入大量的 PEPE 币,然后又在高价卖出,赚了不少钱。链上分析机构 Lookonchain 称,PEPE 团队相关的五个地址,在市场上以低价购买了 8.87 万亿枚 PEPE 后,随即在 Uniswap 上以更高的价格出售,快进快出让这五个地址短时间内大赚约 123 万美元。
CoinCarp 的数据显示,前 100 个最富有的 PEPE 币地址,控制着 45% 的代币流通量,中心化程度非常高。
三、技术图表出现背离信号
从技术图表上看,PEPE 币也可能要下跌了。
Gola 指出,PEPE 币最近虽然创了新高,但相对强度指数 (RSI) 却出现了下降,这是一种上涨趋势背离的信号。他认为,接下来 PEPE 币可能会回调到 4 小时均线附近。
现在,PEPE 币在昨天晚上重新测试了 0.000000845 美元的低点后,似乎站稳了脚跟,开始反弹。但是,它能不能持续上涨,突破之前的高点,还是反弹之后会下跌,还需要时间来验证。
游乐网为非赢利性网站,所展示的游戏/软件/文章内容均来自于互联网或第三方用户上传分享,版权归原作者所有,本站不承担相应法律责任。如您发现有涉嫌抄袭侵权的内容,请联系youleyoucom@outlook.com。
同类文章
Morpho币深度解析:排名背景与核心应用场景全知道
MORPHO币是去中心化借贷协议Morpho的原生治理代币,用于社区治理和激励。该协议通过点对点撮合优化资本效率,降低借贷成本。本文介绍其市场排名、发展背景、核心机制及主要应用场景,分析其在DeFi领域的独特价值和潜在前景。
Aave币AAVE是什么?项目介绍与投资前必读知识指南
Aave是一个基于以太坊的去中心化借贷协议,允许用户无需中介即可存入资产赚取利息或借入其他资产。其核心机制是通过超额抵押和独特的利率模型来管理风险与流动性。AAVE代币则用于协议治理,持有者可参与关键决策。了解其运作原理、风险与代币经济是参与前的重要准备。
全链网技术解析:为何不紧急仲裁三星罢工事件
韩国政府暂缓介入,三星电子罢工事件走向引关注 近日,韩国政经界传来一则重磅消息。据全链网报道并经金十数据确认,韩国总统府已于5月15日明确表态,目前不考虑对三星电子的罢工事件启动紧急仲裁程序。这一决定将劳资矛盾的解决主导权交还给了谈判双方,标志着这场牵动全球半导体产业链的劳资纠纷进入了新的关键阶段。
以太坊经典ETC现在值得投资吗 新手入门常见问题全解析
以太经典(ETC)作为以太坊原链的延续,其价值主张在于不可篡改性与工作量证明共识。对于新手而言,投资ETC需考虑其技术发展、市场定位与潜在风险。本文分析了ETC的现状,解答了关于安全性、发展前景、挖矿生态及投资策略等常见顾虑,旨在提供客观参考,帮助投资者理性决策。
USDD是什么币?详解算法稳定币USDD的核心机制与投资风险
USDD是一种与美元挂钩的去中心化稳定币,通过算法和储备资产维持价格稳定。其核心机制包括超额抵押和去中心化治理,旨在提供抗审查的稳定价值载体。投资者需了解其价格波动风险、储备透明度和智能合约安全性,并认识到它并非法定货币,主要适用于特定区块链生态内的交易与金融活动。
- 日榜
- 周榜
- 月榜
1
2
3
4
5
6
7
8
9
10
相关攻略
2015-03-10 11:25
2015-03-10 11:05
2021-08-04 13:30
2015-03-10 11:22
2015-03-10 12:39
2022-05-16 18:57
2025-05-23 13:43
2025-05-23 14:01
热门教程
- 游戏攻略
- 安卓教程
- 苹果教程
- 电脑教程
热门话题






