鞠婧祎收入争议:前助理爆料1.3亿已支付,当事人发声回应
12月16日晚,艺人鞠婧祎的名字冲上了热搜榜首。她与此前合作的经纪公司丝芭传媒之间的矛盾彻底公开化,双方在网络上你来我往,互指对方存在诸多问题。丝芭传媒甚至直接公布了鞠婧祎的部分收入明细,相关消息一经曝光,立刻引爆了热搜。


据悉,鞠婧祎与前经纪公司丝芭传媒之间的纠纷已持续了一段时间,只是双方此前并未公开调解。冲突在16日晚突然爆发,鞠婧祎方委托的律师在社交平台发布公开声明,表示已正式接受鞠婧祎女士的委托,代理其自2025年10月起起诉上海丝芭传媒有限公司的相关事宜……
律师发表声明后,鞠婧祎本人立即转发了相关动态,并特意在文中@了丝芭传媒的官方账号。


面对鞠婧祎的公开指控,丝芭传媒方面也毫不示弱,选择以硬碰硬的方式回应。公司不仅直接公布了鞠婧祎的部分薪酬收入,顺势发布声明进行辟谣,否认存在“长期压榨”鞠婧祎的情况。


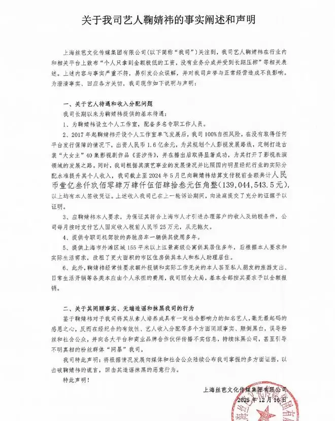
丝芭传媒发布的声明内容如下:
一:公司曾为鞠婧祎设立个人工作室,并配备了多名专职工作人员。
二:自2017年起,鞠婧祎开设个人工作室选择单飞发展,公司为其承担100%风险。在没有确定平台保障的情况下,公司为其出资超过1.6亿元。此外,公司还为鞠婧祎规划了未来的发展路线,专门为其定制“大女主”古装剧。截至2024年5月,丝芭传媒已向鞠婧祎支付高达1.3亿元。丝芭传媒列出的上述所有款项,鞠婧祎均有签收凭证。
三:丝芭传媒每月固定向鞠婧祎支付工资25万元。
四:公司有专为鞠婧祎提供服务的告别用车一辆,鞠婧祎已使用多年。
五:丝芭传媒为鞠婧祎提供上海市面积超过155平方米的江景高级公寓,后续因鞠婧祎的要求,又更换为面积更大的公寓。
六:丝芭传媒还为鞠婧祎报销各类旅游支出、日常开销等费用。


从丝芭传媒公布的数据来看,鞠婧祎的工作待遇其实相当不错。该有的配置一应俱全,几年时间获得1.3亿元收入,这是普通人难以想象的待遇。
不过,鞠婧祎的粉丝却并不这么认为。他们表示,鞠婧祎为公司创造了更大收益,因此1.3亿元对于顶流一线艺人而言并不算多。与其他顶流艺人相比,这个数字恐怕还不到人家的零头。
还有网友进一步透露,公司曾拖欠造型师九千元工资,而相关报销费用也是从鞠婧祎的个人收入中扣除的。


随着事件不断发酵,鞠婧祎的前助理也出面发声,言辞激烈地怒怼丝芭传媒,指责公司的相关做法。

前助理还透露,很多报销的钱款都是从鞠婧祎本人账户中直接扣除的。


这位前助理也算是当事人之一,毕竟与鞠婧祎合作了很长时间,其中的一些内情肯定有所了解。目前舆论还在持续发酵,最终舆论会倒向哪一边,还有待观察。
不过平心而论,鞠婧祎的收入数字,对于绝大多数普通人来说,确实是做梦都不敢想象的。
游乐网为非赢利性网站,所展示的游戏/软件/文章内容均来自于互联网或第三方用户上传分享,版权归原作者所有,本站不承担相应法律责任。如您发现有涉嫌抄袭侵权的内容,请联系youleyoucom@outlook.com。
同类文章
朱珠40岁迎来事业巅峰大女主时代正式开启
《蜜语纪》热播引发共鸣,讲述全职主妇许蜜语重返职场后的自我重建。朱珠细腻演绎角色困境与觉醒,剧集突破“爽剧”模式,传递“年龄非束缚、人生可重启”的积极信念,鼓励女性保持独立与成长。
王暖暖解约后遭网友抵制流量反噬引发争议
王暖暖与MCN机构解约纠纷三天内迅速解决。她控诉高强度工作致晕厥,公司否认霸凌称系友好协商。舆论未一边倒支持,反出现“利用舆论”等批评,甚至模糊其受害者身份。事件反映公众人物享受流量红利也需承担义务,公众质疑商业行为虽正常,但恶意呼吁封杀已越合理尺度。
藏海传第二季海报发布一念之间覆手翻云
《藏海传Ⅱ》发布概念海报,配文“覆手翻云,只在一念”。该剧由郑晓龙、曹译文执导,肖战等主演。故事讲述稚奴经历家族变故后,隐忍十年,以“藏海”之名重返朝堂。他凭借技艺与谋略稳步晋升,旨在平息战乱,守护家国安宁。
德阳文旅短剧重生只为你爱可否重来拍摄地旅游攻略
文旅短剧《重生只为你爱可否重来》正在德阳拍摄。该剧讲述主角苏晚重生回到2008年,决心扭转命运,阻止母亲悲剧并创业反击仇人,与同样重生的爱人陈敬言并肩解开前世心结,最终共同打造商业版图。该剧由专业团队打造,并获当地多方支持。
正午阳光十大封神剧集排名人世间垫底琅琊榜位列第三
谈及国产电视剧的品质标杆,“正午阳光”无疑是业界与观众心中公认的金字招牌。“正午出品,必属精品”的口碑流传,虽有盛赞之誉,却也精准反映了其作品一贯的高水准。今天,我们就来深度盘点那些被观众誉为“封神之作”的正午阳光经典剧集。这份榜单,不以商业热度为标尺,而是聚焦于作品的时代穿透力、人性描摹的深度以及
- 日榜
- 周榜
- 月榜
1
2
3
4
5
6
7
8
9
10
相关攻略
2015-03-10 11:25
2015-03-10 11:05
2021-08-04 13:30
2015-03-10 11:22
2015-03-10 12:39
2022-05-16 18:57
2025-05-23 13:43
2025-05-23 14:01
热门教程
- 游戏攻略
- 安卓教程
- 苹果教程
- 电脑教程
热门话题

