吉利子公司起诉欣旺达,因电池质量问题索赔23亿元
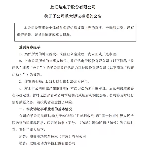
12月26日,欣旺达电子股份有限公司发布公告称,其子公司欣旺达动力于2025年12月25日收到了浙江省宁波市中级人民法院送达的民事起诉状、应诉通知书(案号:(2025)浙02民初1870号)等诉讼材料。
免费影视、动漫、音乐、游戏、小说资源长期稳定更新! 👉 点此立即查看 👈
因买卖合同纠纷,原告威睿电动汽车技术(宁波)有限公司,起诉欣旺达动力科技股份有限公司。


原告指控被告在2024年6月至2024年12月期间,交付的电芯存在质量问题并给原告造成损失,据此提起诉讼,要求被告履行支付赔偿金等款项的义务。
原告诉讼请求如下:
判令被告赔偿原告损失2,313,836,567.29元人民币(约23.13亿元),以及按照全国银行间同业拆借中心公布的贷款市场报价利率计算的、自起诉之日起计至被告实际支付之日止的利息。
据了解,威睿电动汽车技术(宁波)有限公司是吉利控股集团旗下的全资子公司,主要从事新能源汽车动力电池、电机电控驱动系统、充电系统及储能系统的研发、制造与销售等,其产品应用于极氪、沃尔沃、路特斯等品牌车型。
而此前报道曾显示,2024年10月份,部分极氪001车主曾接到4S店通知,称其车辆电池采用了欣旺达电芯,因电芯存在质量问题,有起火风险,需要召回并更换电池包。

游乐网为非赢利性网站,所展示的游戏/软件/文章内容均来自于互联网或第三方用户上传分享,版权归原作者所有,本站不承担相应法律责任。如您发现有涉嫌抄袭侵权的内容,请联系youleyoucom@outlook.com。
同类文章
工信部发布防范 OpenClaw(“龙虾”)开源智能体安全风险“六要六不要”建议
工信部发布“六要六不要”,为OpenClaw(“龙虾”)开源智能体安全风险划出红线 近日,工业和信息化部网络安全威胁和漏洞信息共享平台发布了一份重磅文件,针对当前热门的OpenClaw(因其图标酷似龙虾,业内常昵称为“龙虾”)开源智能体,提出了清晰的安全使用指引——“六要六不要”。这份建议可不是空穴
荣耀 CEO 李健:荣耀机器人全栈自研,将聚焦消费市场
荣耀CEO李健详解机器人战略:全栈自研,聚焦三大核心消费场景 荣耀春季旗舰新品发布会圆满结束后,关于公司未来发展的蓝图更加清晰。在随后的媒体沟通会上,荣耀CEO李健不仅公布了年度销售目标,更首次系统性地阐述了荣耀在机器人领域的完整战略规划与市场布局。 在探讨机器人业务发展方向时,李健明确了荣耀的坚定
别只盯着“上门装龙虾赚26万”!看懂OpenClaw背后的“意图入口”大战
别再只关注“上门装龙虾赚26万”!深度解读OpenClaw背后的“意图入口”新战争 最近科技行业的热潮,充满了戏剧性的现实色彩。一只“红色龙虾”AI智能体搅动了整个市场:有人通过提供安装服务,收取每次五百元,短短几天就赚取二十六万元收入;腾讯大厦前甚至排起长队,大家竞相领取免费的安装体验权限。这场全
openclaw安装配置
一、系统要求 在开始安装 OpenClaw 之前,请务必确认您的计算机满足以下最低配置要求。这如同搭建房屋前检查地基,是确保后续安装流程顺利、软件稳定运行的前提。更高的硬件配置将为复杂任务处理和流畅体验提供有力保障。 操作系统:支持 Windows 10 及以上版本、macOS 最新稳定版,以及主流
自研第一个SKILL-openclaw入门
自研第一个SKILL:手把手教你开发openclaw自定义技能 当你成功构建好openclaw之后,如何让它真正“智能”起来?关键在于为其开发SKILL——这些技能是openclaw的“内功心法”,决定了它能帮你做什么、做多好。 本文将带你亲自动手,从零开始开发你的第一个openclaw自定义技能,
- 日榜
- 周榜
- 月榜
相关攻略
2015-03-10 11:25
2015-03-10 11:05
2021-08-04 13:30
2015-03-10 11:22
2015-03-10 12:39
2022-05-16 18:57
2025-05-23 13:43
2025-05-23 14:01
热门教程
- 游戏攻略
- 安卓教程
- 苹果教程
- 电脑教程

