欣旺达卷入23亿电池质量索赔诉讼,企业如何应对?

免费影视、动漫、音乐、游戏、小说资源长期稳定更新! 👉 点此立即查看 👈
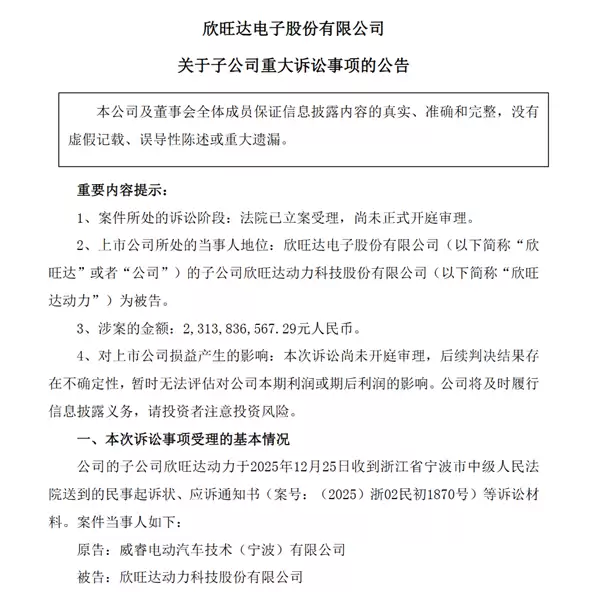
欣旺达电子股份有限公司近日发布公告,披露其子公司欣旺达动力科技股份有限公司涉及一起民事诉讼案件。根据公告内容,欣旺达动力于2025年12月25日收到浙江省宁波市中级人民法院送达的民事起诉状、应诉通知书等相关法律文件,案号为(2025)浙02民初1870号。
本案原告为威睿电动汽车技术(宁波)有限公司,因买卖合同纠纷对欣旺达动力提起诉讼。原告主张,在2024年6月至2024年12月期间,欣旺达动力向其供应的电芯产品存在质量问题,导致其遭受经济损失,据此请求法院判令被告承担相应赔偿责任。
原告诉讼请求具体包括:要求被告赔偿损失人民币2,313,836,567.29元,并支付自起诉之日起至实际清偿之日止,按全国银行间同业拆借中心公布的贷款市场报价利率计算的利息。
公开信息显示,威睿电动汽车技术(宁波)有限公司为一家专注于新能源汽车核心部件的企业,业务涵盖动力电池系统、电驱电控系统、充电及储能系统的研发、生产与销售,其产品广泛应用于多个高端新能源汽车品牌。
另据此前相关信息,2024年10月,部分搭载欣旺达电芯的车型用户曾接到售后服务通知,称因电池存在潜在安全风险,需进行召回并更换电池包,以消除隐患。此次诉讼或与相关产品质量问题存在关联。
游乐网为非赢利性网站,所展示的游戏/软件/文章内容均来自于互联网或第三方用户上传分享,版权归原作者所有,本站不承担相应法律责任。如您发现有涉嫌抄袭侵权的内容,请联系youleyoucom@outlook.com。
同类文章
奥特迅:公司兆瓦级矩阵式柔性充电堆技术可用于比亚迪闪充等
有投资者向奥特迅(002227 SZ)提问,你们在搞什么?70个通过国网招标资质的供应商名单里都进不了!你们可是行业标准的制订者之一啊,现在70分之一都进不去。4月7日,公司回答表示,在新能源电动汽
AI安全焦点追踪丨我国人工智能安全标准体系加速构建
新华社北京4月7日电 《经济参考报》4月7日刊发记者叶健、吴蔚采写的文章《AI安全焦点追踪丨我国人工智能安全标准体系加速构建》。文章称,随着我国“人工智能+”行动的深入推进,各类智能体及AI应用
绿色能源阻燃复合材料研究有重要进展
来源:科技日报科技日报记者 赵汉斌记者6日从昆明理工大学获悉,该校化学工程学院磷化工团队近期在纳米黑磷阻燃聚合物复合材料研究领域取得重要进展,为绿色能源转化与多功能复合材料研发提供了全新思路。国际材
清明假期为春季消费注入活力;苹果首款折叠屏手机已在试产|早资道
清明假期为春季消费注入活力清明假期,多地实施春假连休,消费需求得到释放,为春季消费市场注入活力。商务部商务大数据显示,清明假期,全国重点零售和餐饮企业日均销售额同比增长2 4%,商务部重点监测的78
腾讯开发AI产品「探梦DreamNow」,布局AI互动平台
4月7日消息,据读佳获悉,腾讯在开发一款名为“探梦DreamNow”的AI产品,这是一个AIGC内容创作内容展示互动平台,用户可以看到其他人创作的AI视频和图片,包含互动影游的创作和展示,不过,目前
- 日榜
- 周榜
- 月榜
1
2
3
4
5
6
7
8
9
10
相关攻略
2015-03-10 11:25
2015-03-10 11:05
2021-08-04 13:30
2015-03-10 11:22
2015-03-10 12:39
2022-05-16 18:57
2025-05-23 13:43
2025-05-23 14:01
热门教程
- 游戏攻略
- 安卓教程
- 苹果教程
- 电脑教程

