2025年全球通信芯片:超1715亿美元市场现状与趋势
以下数据及分析来自于前瞻产业研究院通信芯片研究小组发布的《中国通信芯片行业市场前瞻与投资战略规划分析报告》。
行业主要上市公司:力合微(688589)、乐鑫科技(688018)、博通集成(603068)、全志科技(300458)等。
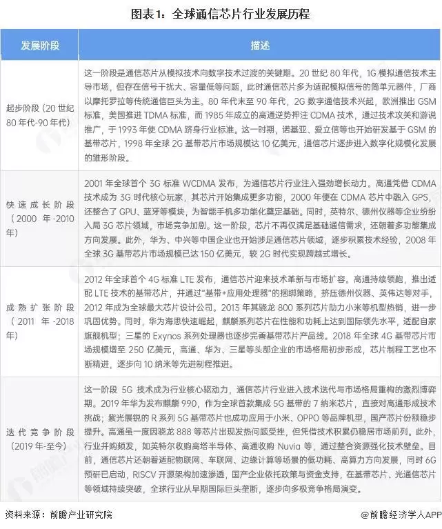
全球通信芯片行业发展历程
全球通信芯片行业的发展和通信技术代际迭代深度绑定,从20世纪80年代-90年代1G模拟技术向2G数字技术过渡、奠定数字化规模化雏形,到2000年-2010年3G驱动下芯片功能集成加速、中国企业开始涉足,再到2011年-2018年4G普及推动技术革新与市场扩容、头部企业格局初步形成,进而步入2019年至今5G主导的迭代竞争期,国产芯片持续突破、行业向多极格局演变,整体沿着技术从简单到复杂、功能从单一到集成、格局从国际巨头垄断到多元博弈的路径演进,当前正朝着低功耗高算力方向发展并推进6G预研。

全球通信芯片行业细分类型:特高频(SHF)器件占据了射频半导体市场约38%的份额
2024年,特高频(SHF)器件占据了射频半导体市场约38%的份额,这主要得益于卫星通信、高分辨率雷达系统和5G基站等领域的广泛应用。超高频器件在高数据速率和低延迟通信方面具有优势,因此不仅对商业市场,而且对国防市场都至关重要。此外,无线回程网络的不断发展,以及航空航天和电信领域对实时信息传输日益增长的需求,也推动了超高频器件市场地位的进一步巩固。

全球通信芯片行业区域分布:电信产业和消费电子产业是市场最大份额
从通信芯片行业应用分布来看,2024年,消费电子领域占据了最大的市场份额。智能手机、平板电脑和其他无线设备的普及增加了对通信芯片的需求。这些设备依赖射频组件来处理无线通信,包括蜂窝网络、Wi-Fi、蓝牙和GPS。通信芯片性能的持续提升,例如更高的功率效率、更好的信号完整性和更低的干扰,对于满足现代消费电子产品的高要求至关重要。

2024年全球通信芯片行业市场规模约为1715.2亿美元
全球通信芯片行业当前处于5G技术持续深化、6G研发稳步推进的关键阶段,零中频架构成为通信芯片的主流设计方向并广泛应用于多个相关设备领域。市场竞争呈现头部集中与细分突围并存的态势,国际巨头凭借先进的性能参数和高度集成化设计占据显著优势,而海思半导体、紫光展锐等中国本土企业在基带芯片等关键领域实现逐步突破,推动市场格局从垄断向多元博弈转变。行业内企业常通过并购整合资源以强化技术壁垒,同时RISCV开源架构加速渗透,chiplet等新技术路线被广泛探索应用。受地缘政治等因素影响,供应链呈现区域化布局特征,各国也纷纷出台相关政策扶持本土产业发展,此外通信芯片还在朝着适配物联网、车联网等多元场景的低功耗、高算力方向演进,且与AI技术的融合不断加深,以满足不同场景下的场景化需求。根据Mordor Intelligence披露的信息,2024年全球通信芯片市场规模约为1715.2亿美元。

预计2030年全球通信芯片行业市场规模超过2800亿美元
全球通信芯片行业未来将迎来技术持续革新与市场需求稳步扩容的发展前景,5G技术的深化普及与6G技术的预研推进将持续牵引行业技术迭代,制程工艺将不断向更先进节点突破,异构计算、开源架构等新技术路线会逐步成为主流,同时芯片与AI、边缘计算的融合将进一步加深,以适配数据密集型应用对高速传输与高效处理的需求。市场需求上,智能汽车、智能家居、工业物联网等多元场景会持续催生大量定制化、低功耗的芯片需求,车规级、光通信等细分领域的芯片将成为新的增长亮点。供应链层面,区域化布局趋势会愈发明显,企业会通过强化本土产能建设与产业链协同来增强供应链韧性,同时知识产权竞争将成为行业竞争的关键,各类技术创新与场景拓展将共同推动通信芯片在全球数字化转型中发挥更核心的作用。初步估计,2030年全球通信芯片行业市场规模超过2800亿美元,年均复合增长率约为8.7%。

更多本行业研究分析详见前瞻产业研究院《中国通信芯片行业市场前瞻与投资战略规划分析报告》
同时前瞻产业研究院还提供产业新赛道研究、投资可行性研究、产业规划、园区规划、产业招商、产业图谱、产业大数据、智慧招商系统、行业地位证明、IPO咨询/募投可研、专精特新小巨人申报、十五五规划等解决方案。如需转载引用本篇文章内容,请注明资料来源(前瞻产业研究院)。
更多深度行业分析尽在【前瞻经济学人APP】,还可以与500+经济学家/资深行业研究员交流互动。更多企业数据、企业资讯、企业发展情况尽在【企查猫APP】,性价比最高功能最全的企业查询平台。
游乐网为非赢利性网站,所展示的游戏/软件/文章内容均来自于互联网或第三方用户上传分享,版权归原作者所有,本站不承担相应法律责任。如您发现有涉嫌抄袭侵权的内容,请联系youleyoucom@outlook.com。
同类文章
4月规上工业原油产量1794万吨 同比增长1.2%
国家统计局最新发布的能源数据显示,四月份我国原油生产与加工领域呈现出截然不同的发展态势。总体来看,上游生产保持稳健增长,而下游加工环节则面临一定压力。 从生产端来看,四月份规模以上工业原油产量达到1794万吨,同比增长1 2%,增速较三月份提升1 0个百分点。日均产量约为59 8万吨,生产节奏稳步加
iPhone 18 Pro手机壳曝光 相机模组尺寸或进一步增大
知名爆料人分享了iPhone18Pro系列保护壳图片。设计延续前代风格,但相机模组尺寸可能进一步扩大,机身或略增厚,导致新保护壳与旧款不兼容。屏幕尺寸预计保持不变。综合信息显示,该系列更像是前代的强化升级版,重点在于内部性能与影像系统的提升。
百望股份与中关村两院战略合作共建产学研创投生态
百望股份与中关村学院、中关村人工智能研究院达成战略合作,共建产学研创投生态。依托百望的真实企业交易数据与两院的科研人才优势,在合规前提下挖掘数据要素价值。双方聚焦财税金融领域,利用AI技术研发智能应用,并通过共建数据沙箱、人才通道与共创机制,推动数据智能从学术创。
小米SU7 GT发布会5月21日举行 多款新品同步亮相
小米创始人雷军宣布,小米YU7GT将于5月21日晚7点发布。新车定位纯血GT,拥有修长车头、跑车宽体设计,最大马力1003匹,续航705公里。同场还将推出小米17Max手机、耳夹式耳机等多款生态新品。雷军解释,YU7GT侧重长途旅行与日常使用平衡,其纽北测试旨在验证极端条件下的整车性能。
英伟达洽谈领投印度AI初创公司Simplismart
英伟达正洽谈领投印度AI初创公司Simplismart,计划投资约2000万美元,投后估值预计达1亿美元。该公司专注于生成式AI和MLOps,若交易达成,其估值将在数月内从2500万美元跃升近四倍,增长迅猛。英伟达今年在AI领域投资已超400亿美元,持续扩张其生态布局。
- 日榜
- 周榜
- 月榜
1
2
3
4
5
6
7
8
9
10
相关攻略
2015-03-10 11:25
2015-03-10 11:05
2021-08-04 13:30
2015-03-10 11:22
2015-03-10 12:39
2022-05-16 18:57
2025-05-23 13:43
2025-05-23 14:01
热门教程
- 游戏攻略
- 安卓教程
- 苹果教程
- 电脑教程
热门话题

