中芯国际拟406亿元收购北控49%股权,重组成半导体控股公司
感谢网友 刺客、三元不一、Kazuto 提供的重要线索!
免费影视、动漫、音乐、游戏、小说资源长期稳定更新! 👉 点此立即查看 👈
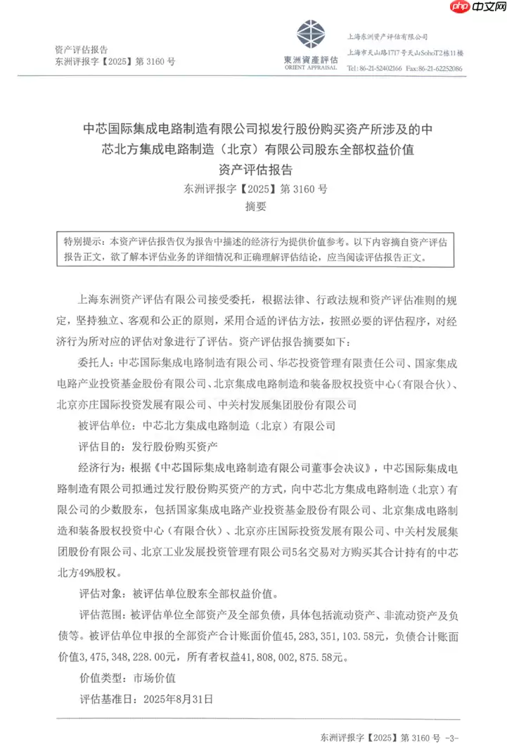
12 月 30 日消息,中芯国际于昨日晚间正式发布《发行股份购买资产暨关联交易报告书(草案)》,公司计划向国家集成电路产业投资基金等共计 5 家中芯北方现有股东,以发行股份方式收购其合计持有的中芯北方 49.00% 股权,本次交易作价为 406.01 亿元。


公开资料显示,中芯北方系中芯国际控股的子公司,专注于面向客户提供涵盖多种工艺节点的 12 英寸晶圆代工服务及相关配套支持。本次重组完成后,中芯国际对中芯北方的持股比例将由当前的 51% 提升至 100%,中芯北方将正式成为中芯国际的全资子公司。
目前,中芯北方剩余 49% 的股权分别由国家集成电路产业投资基金(“大基金一期”)、北京集成电路制造和装备股权投资中心(有限合伙)、北京亦庄国际投资发展有限公司、中关村发展集团股份有限公司以及北京工业发展投资管理有限公司持有。
根据草案披露的最新财务数据,中芯北方近年经营业绩持续向好,营收与利润均保持增长态势。2023 年、2024 年及 2025 年 1 至 8 月,其实现营业收入分别为 115.76 亿元、129.79 亿元和 90.12 亿元;对应期间的净利润则分别为 5.85 亿元、16.82 亿元和 15.44 亿元。
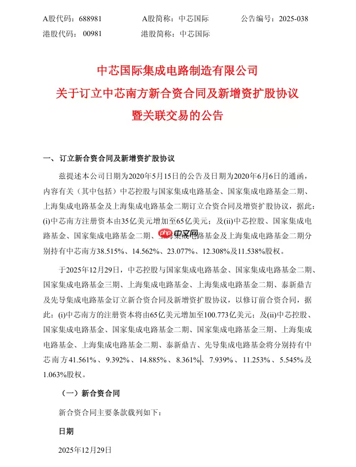
此外,中芯国际同步披露,其全资子公司——中芯国际控股有限公司已与国家集成电路基金及其他多家国家级、地方级集成电路产业基金签署新一轮增资协议,共同对中芯南方集成电路制造有限公司实施增资。增资完成后,中芯控股所持中芯南方股权比例将由原来的 38.515% 上升至 41.561%。
中芯国际指出,此次对中芯南方的增资有助于优化其资本结构,有效降低资产负债率,进一步夯实集团整体财务稳健性。

据此前披露的财报信息,中芯国际在 2025 年前三季度实现营业收入 495.1 亿元,同比增长 18.20%;归属于上市公司股东的净利润达 38.18 亿元,同比增长 41.10%;基本每股收益为 0.48 元。

游乐网为非赢利性网站,所展示的游戏/软件/文章内容均来自于互联网或第三方用户上传分享,版权归原作者所有,本站不承担相应法律责任。如您发现有涉嫌抄袭侵权的内容,请联系youleyoucom@outlook.com。
同类文章
我国自主研发新晶体刷新世界纪录实现从零到一突破
近日,我国科研领域传来重大捷报:由中国科学家自主创新研发的氟化硼酸铵(ABF)非线性光学晶体,成功实现了真空紫外激光的158 9纳米直接倍频输出,创下该波段全球最短波长纪录。这项发表于国际顶级学术期刊《自然》(Nature)的研究成果,标志着我国在深紫外激光晶体材料这一战略前沿领域,实现了从理论原创
AI泡沫远未到来当前发展更似互联网早期阶段
当前这场人工智能基础设施建设热潮,究竟处于互联网发展历程中的哪个阶段?是类似1995年互联网商业化起步的加速期,还是1997年基础设施全面铺开的中段,抑或已接近1999年泡沫破裂的前夜?华尔街资深投资者们依据各自的历史经验,给出了截然不同的判断。 基金经理、Niles Investment Mana
七彩虹将星X16 Pro 2026款16英寸游戏本上市 首发价7799元
备受关注的七彩虹将星 X16 Pro 2026 游戏本现已登陆京东商城开启预售。这款16英寸性能猛兽以“英特尔酷睿i7-14650HX处理器 + NVIDIA RTX 5060笔记本电脑GPU”的强劲组合为核心,辅以16GB DDR5高频内存与512GB PCIe 4 0高速固态硬盘,首发到手价仅为
索尼WH-1000X系列新款耳机渲染图曝光 或命名The ColleXion
索尼的头戴式降噪耳机产品线,或将迎来一位定位独特的新成员。近日,网络上流传出一组据称是索尼新一代高端头戴式降噪耳机的高清渲染图,其暂定名称为“The ColleXion”。多方信息显示,这款新品并非旨在取代当前旗舰WH-1000XM6,而是定位在其之上的一个全新高端系列,旨在满足对设计和质感有更高要
中国天眼FAST望远镜国产钢丝绳自主研发制造全解析
为“中国天眼”FAST研制一根完全国产化的高性能钢丝绳,这不仅是简单的部件替代,更是一场历时近三年、汇聚全国顶尖力量的系统性技术攻关。如今,FAST索驱动系统所需的核心部件——特种钢丝绳,已实现从原材料冶炼、结构设计到专用检测设备的全链条自主可控,彻底摆脱了长期依赖进口的局面。 作为全球最大单口径射
- 日榜
- 周榜
- 月榜
1
2
3
4
5
6
7
8
9
10
相关攻略
2015-03-10 11:25
2015-03-10 11:05
2021-08-04 13:30
2015-03-10 11:22
2015-03-10 12:39
2022-05-16 18:57
2025-05-23 13:43
2025-05-23 14:01
热门教程
- 游戏攻略
- 安卓教程
- 苹果教程
- 电脑教程
热门话题

