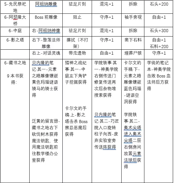
地下城堡4:骑士与破碎编年人性选择攻略,1-6章选择分支
本文将为玩家提供《地下城4》中人性路线选择的详细参考表。针对人性路线的加点,我们建议如下分配:自私4点、混沌15点、秩序15点、光明20点、黑暗20点。需要注意的是,达到自私4点后即可解锁强大的辅助效果,大幅提升全队的暴击率与爆伤能力。
免费影视、动漫、音乐、游戏、小说资源长期稳定更新! 👉 点此立即查看 👈

《地下城4:骑士与破碎编年史》人性选择1-6章攻略:
一、人性路线加点推荐
人性路线建议配置为:自私4点、混沌15点、秩序15点、光明20点、黑暗20点
自私属性只需加到4点,就能激活实用的辅助效果,提升队伍暴击伤害。
混沌15点可培养出强力的射手,秩序15点则能塑造出坚实的战士
作为最强坦克,治疗型角色和法师在剧情初期都是默认4点属性,其中ad属于控制型射手,擅长使用缴械弓,能够有效应对策略卡牌。
玩家无需过于纠结,这张表仅供大致参考(主要对前3章有帮助)。随着剧情推进,你会解锁一个亡灵npc,赠送礼物即可获得人性点数。届时根据需要查漏补缺即可,每天都可以进行操作。



游乐网为非赢利性网站,所展示的游戏/软件/文章内容均来自于互联网或第三方用户上传分享,版权归原作者所有,本站不承担相应法律责任。如您发现有涉嫌抄袭侵权的内容,请联系youleyoucom@outlook.com。
同类文章
《三角洲行动》长弓溪谷藏宝堆全点位
三角洲行动长弓溪谷藏宝堆位置全攻略 各位特战队员,S9赛季全新登场的“藏宝堆”你们都收集齐了吗?这并非普通的地形装饰,而是地图上带有独特牛角标记的珍贵容器。其背景源于阿萨拉人在收藏大师马苏德引领下开展的祈福仪式,为《三角洲行动》的战场探索增添了丰富的趣味性与文化深度。 《三角洲行动》长弓溪谷藏宝堆全
《汉字找茬梗》找老梗2怎么过-找齐所有老梗通关图文攻略
《汉字找茬梗》找老梗2关卡全攻略:轻松解锁所有经典网络梗 许多玩家在挑战《汉字找茬梗》的“找老梗2”时遇到了困难,感觉无从下手。别担心,这份超详细的图文通关指南,将手把手教你识别所有隐藏的老梗,助你快速完成挑战,顺利进入下一关。 找老梗2全答案图文解析 本关卡的核心玩法,是在上方图片中找出所有曾经火
天涯明月刀手游可以截镖吗 天涯明月刀手游截镖玩法介绍
天涯明月刀手游截镖玩法全攻略 在《天涯明月刀手游》中,押镖是重要的日常玩法,而截镖则为其增添了刺激的对抗乐趣。玩家可以化身为“绿林豪杰”,在镖师押运的必经之路上设伏,成功击败对手即可夺取其押运的物资。那么,如何高效截镖?本文将为你详细解析截镖的机制、前置条件与实战技巧,助你成为江湖中令人闻风丧胆的截
洛克王国艾尔技能搭配
洛克王国全新宠物“艾尔”正式登场,凭借其独特的“百茶回甘”主题与优雅造型,迅速成为玩家们热议和培养的焦点。如何为艾尔搭配一套强力的技能组合,是许多训练师关心的问题。本文将深入解析艾尔的技能机制,并提供一套经过实战检验的高效配招方案,助你在对战中掌握先机。 洛克王国艾尔技能搭配全攻略 经过多方测试与实
红色沙漠铋元素长枪在哪
《红色沙漠》铋元素长枪获取全攻略:位置、升级与实战解析 在开放世界游戏《红色沙漠》中,探索并获取强力武器是提升战力的关键。铋元素长枪以其独特的异常状态效果,成为许多玩家搜寻的目标。本攻略将为您详细解析铋元素长枪的获取位置、升级路线以及其在实战中的强大价值。 铋元素长枪在哪?具体位置与获取方法 需要说
- 日榜
- 周榜
- 月榜
1
2
3
4
5
6
7
8
9
10
相关攻略
2015-03-10 11:25
2015-03-10 11:05
2021-08-04 13:30
2015-03-10 11:22
2015-03-10 12:39
2022-05-16 18:57
2025-05-23 13:43
2025-05-23 14:01
热门教程
- 游戏攻略
- 安卓教程
- 苹果教程
- 电脑教程
热门话题

