国产算力巨头超聚变启动上市辅导,2025年剑指营收500亿
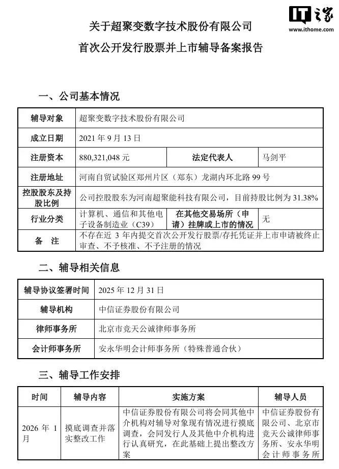
1月7日消息,证监会披露的信息显示,超聚变数字技术股份有限公司(简称“超聚变”)已于昨日启动上市辅导工作,中信证券担任其辅导机构。
免费影视、动漫、音乐、游戏、小说资源长期稳定更新! 👉 点此立即查看 👈

公开资料显示,超聚变成立于2024年9月,其业务源于华为在同年剥离的x86服务器部门,目前由河南地方国资控股。根据长城战略咨询的研究,超聚变在2024年的估值已达到89亿美元(按当前汇率计算,约合622.58亿元人民币)。
过去两年,AI服务器的需求呈现爆发式增长,这直接推动了超聚变等服务器厂商业绩的显著提升。市场上也不时流传着关于超聚变“借壳上市”或“并购上市”的传闻。
据《河南日报》报道,作为全球领先的算力基础设施与算力服务提供商,超聚变发展迅猛:其2024年销售收入突破100亿元,2024年全年超过280亿元,而在2024年当年即实现营收435亿元。进入2025年,仅上半年销售额便达到268亿元,跃居国内服务器市场第二位,仅次于浪潮。此外,公司已连续两年稳居中国标准液冷服务器市场份额榜首。超聚变董事长刘宏云透露,公司2025年全年的营收目标将突破500亿元大关。
游乐网为非赢利性网站,所展示的游戏/软件/文章内容均来自于互联网或第三方用户上传分享,版权归原作者所有,本站不承担相应法律责任。如您发现有涉嫌抄袭侵权的内容,请联系youleyoucom@outlook.com。
同类文章
2026 游戏手柄手感深度实测:盖世小鸡 5 大手感黄金指标成选购新标准
挑选游戏手柄:手感,才是那件“小事”中的大事 面对市面上五花八门的游戏手柄,玩家常会为各种炫酷参数和功能纠结。但真正决定你是否能沉浸游戏世界的,往往不在于那些天花乱坠的宣传,而在于你掌心的真实触感——那就是手感。过分追求附加功能而忽视核心握持感受,无疑是买椟还珠。大量玩家反馈与市场检验表明,手柄的握
智能穿戴新物种风靡鹏城,深圳智造引领 AI 时代新生活
深圳是中国创新之都,更是全球人工智能应用与硬件制造深度融合的重要策源地 最近,一股由新型智能穿戴设备引领的AI健康生活风潮,正在深圳悄然兴起。你猜它有什么特别?它无需复杂的装备,只需佩戴一副智能耳机,就能将你的碎片时间转化为高效燃脂的“运动场”,甚至还能随时安排一场5分钟的快速减压“心灵SPA”。
2026 年清明档总票房破 3 亿,《超级马力欧银河大电影》领跑
2026清明档票房观察:经典IP领跑,市场热度超预期 假期刚过,电影市场的“春温”就体现在了数据上。根据猫眼专业版的最新统计,截至4月6日晚上7点49分,今年清明档(4月4日至6日)的总票房已经突破3亿元大关。这个数字背后,是假期观影热情的集中释放,也折射出当前市场的一些有趣动向。 票房榜排位:合家
2026 年清明假期进入尾声,小车高速免费通行今晚 24 时截止
清明假期返程高峰来临:高速免费今晚截止,这份避堵省钱攻略务必收藏 清明小长假即将结束,全国高速路网从今天起正式进入返程客流高峰。对于广大自驾返程的车主而言,有一个至关重要的时间节点需要牢记:根据国家规定,2026年清明假期高速公路对小客车(7座及以下)的免费通行政策,将于今天(4月6日)晚上24时准
消息称三星电子泰勒逻辑厂启动光刻机调试,平泽 DRAM 厂下达设备订单
三星半导体扩产提速:泰勒厂光刻机调试中,平泽P4大单落地 这波AI浪潮带来的算力饥渴,正在倒逼半导体巨头们把油门踩到底。最近几天,两家韩国主流媒体《edaily》和《ZDNET Korea》接连曝光了三星电子半导体部门的最新动作,指向非常明确:无论是面向未来的先进逻辑芯片,还是眼下火热的存储产品,三
- 日榜
- 周榜
- 月榜
1
2
3
4
5
6
7
8
9
10
相关攻略
2015-03-10 11:25
2015-03-10 11:05
2021-08-04 13:30
2015-03-10 11:22
2015-03-10 12:39
2022-05-16 18:57
2025-05-23 13:43
2025-05-23 14:01
热门教程
- 游戏攻略
- 安卓教程
- 苹果教程
- 电脑教程

