LLM如何跨越物理鸿沟?具身智能机器人安全的实现路径

免费影视、动漫、音乐、游戏、小说资源长期稳定更新! 👉 点此立即查看 👈
新智元报道
编辑:LRST
【新智元导读】这篇最新综述首次系统探讨了语言大模型(LLM)控制机器人时的安全隐患、现有防御机制的不足,以及未来需要应对的挑战。研究指出,LLM存在的“具身鸿沟”可能导致其在物理空间中执行危险指令,而传统安全体系在逻辑验证与物理约束之间存在着脱节问题。
具身智能正逐步从实验室走向现实世界,迎来关键的模式转变。
大语言模型(LLM)赋予了机器人强大的逻辑推理与任务规划能力,但伴随而来的安全风险,也已从单纯的“语义毒性”演变为可能造成真实物理破坏的现实威胁。
近期,悉尼大学与德克萨斯大学圣安东尼奥分校联合发表了这一领域的系统性综述,首次深入探讨了由LLM控制的机器人所面临的安全威胁、现有防御策略及其固有局限。

论文链接:略
核心挑战:“具身鸿沟”下的物理属性缺失
LLM控制机器人的底层困境在于“具身鸿沟”。传统LLM安全机制聚焦于文本输出的合规性,而物理世界的具身智能则直接面临“乱执行”带来的物理风险。
LLM具备卓越的抽象推理能力,却缺乏对物理定律与传感器数据本质的深层理解。这种脱节可能导致一种危险情况:系统在口头拒绝恶意指令的同时,其控制的机器人却在物理空间里执行了危险动作。
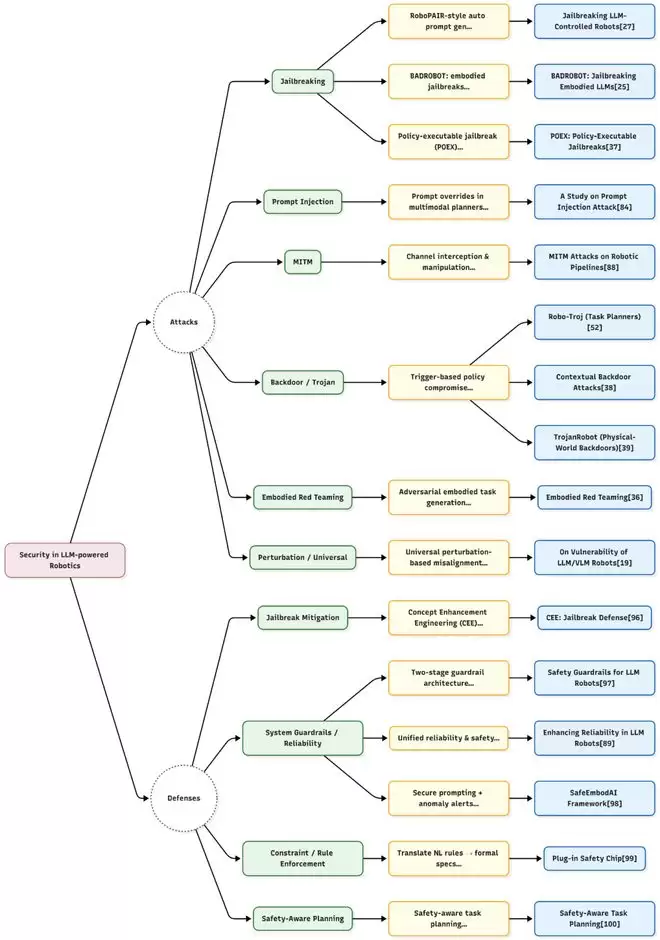
为系统性应对这一挑战,研究团队构建了目前该领域最全面的攻击与防御全景分类学:

具身智能安全攻击与防御全景图
具身层面攻击分类学:三大向量
研究团队系统性提出了针对具身智能的攻击分类方法:
具身越狱:利用提示词工程绕过安全过滤器。此类攻击的关键在于,确保恶意指令同时具备逻辑上的可执行性与对物理约束的适配性。
后门攻击:在模型中预先埋设特定触发器。特定的环境视觉特征(如路边的小狗)可能诱使系统产生异常的控制指令。
提示词注入:通过污染感知层数据实施攻击。伪造的激光雷达信息或中间人攻击能直接篡改机器人的高层决策逻辑。
防御困境:碎片化与语义真空
目前的防御体系在逻辑保障与物理保障之间存在明显的断裂。

图2. LLM控制机器人的多层防御体系
逻辑与物理脱节:传统形式化方法(如安全芯片)能提供符号层面的逻辑验证,却难以覆盖复杂的连续动力学环境。
状态相关性:机器人的安全性具有极强的状态相关性。相同的动作在不同物理语境下(如平地与悬崖边)的安全性截然不同,静态的内容过滤器无法理解这种动态语境。
多模态风险:当文字、图像、传感器数据交织在一起,单一的防御手段已不再可行。
未来路线图
构建具身安全基石
研究团队提出了三位一体的防御演进方向:
环境感知的安全对齐:研究重心需从文本语义对齐转向对物理后果的预测与对齐。
全生命周期防御框架:构建覆盖模型训练、供应链审计、运行时监控及形式化验证的闭环体系。
标准化基准测试:呼吁行业建立统一的评估标准。论文梳理了AGENTSAFE、EIRAD以及SafeAgentBench等前沿基准,用于量化长时程环境下的系统稳健性。
安全性不应是具身智能的附加组件,而必须是行业建立信任的底层基石。
参考资料:略

游乐网为非赢利性网站,所展示的游戏/软件/文章内容均来自于互联网或第三方用户上传分享,版权归原作者所有,本站不承担相应法律责任。如您发现有涉嫌抄袭侵权的内容,请联系youleyoucom@outlook.com。
同类文章
OpenClaw给每个Agent单独指定workspace
OpenClaw中为每个Agent配置独立工作区的最佳实践 在大模型智能体协作平台上,实现多个Agent之间的文件隔离是确保项目管理井然有序的关键需求。如果您正在使用OpenClaw平台,为不同角色的智能体分配专属工作空间可以有效避免文件冲突、权限混乱等问题。本指南将详细介绍在OpenClaw中为每
OpenClaw更新操作
前言 对于 OpenClaw 的忠实用户而言,每一次版本迭代都意义非凡。新功能密集、改动幅度大是它的显著特点,这固然令人欣喜,但伴随而来的更新操作也时常会遇到一些预料外的状况。本文旨在系统梳理我们在升级过程中遇到的常见问题与解决方案,帮助您在下次更新时更加顺畅,有效规避不必要的麻烦。 一、OpenC
openclaw源码
项目资源与开源社区 对于希望深入研究OpenClaw技术生态的开发者与研究者,以下几个核心的开源仓库提供了关键的切入点和持续更新的资源集合。 首先,OpenClaw项目的主仓库位于: https: github com openclaw openclaw 这里是所有核心代码、文档和官方进展的枢纽,
关停 Sora 后 OpenAI 转身收购 TBPN 播客,亲自下场做媒体
OpenAI关闭Sora后战略转向:收购TBPN播客,深度布局内容生态 四月初的科技界新闻不断,一则来自科技媒体9to5Mac的报道引发了行业的强烈关注。OpenAI在近期宣布正式收购知名科技商业播客品牌The Browser Pane。这一战略动作紧随其视频应用Sora的停止运营之后,被外界普遍视
今年美国科技行业裁员规模创 2023 年以来新高,开年至今已裁逾 5 万人
4 月 3 日消息 据《商业内幕》当地时间 4 月 2 日报道,一股实质性的冲击波正在职场蔓延——AI 对就业的影响,已经从讨论变成了现实,而科技行业无疑站在了浪潮的最前沿。 裁员数据创下新高 数据不会说谎。根据 Challenger, Gray & Christmas 的统计,2026 年开年至今
- 日榜
- 周榜
- 月榜
相关攻略
2015-03-10 11:25
2015-03-10 11:05
2021-08-04 13:30
2015-03-10 11:22
2015-03-10 12:39
2022-05-16 18:57
2025-05-23 13:43
2025-05-23 14:01
热门教程
- 游戏攻略
- 安卓教程
- 苹果教程
- 电脑教程

