多地取消固定分时电价:3个技巧助你家电费不升反降
1月28日消息,据国内媒体报道,进入2026年,国内电力行业迎来市场化改革的重要节点,取消失行固定分时电价机制成为行业热点议题。
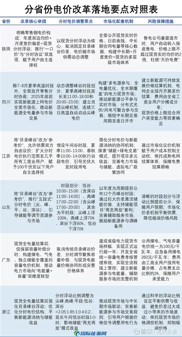
截至目前,全国已有十一个省市发布了相关通知,明确直接参与电力市场交易的用户将不再执行政府核定的固定分时电价。其中,贵州、河北(主要是河北南网)、湖北、陕西、吉林、云南、重庆、辽宁、河南九地已正式落地取消相关政策,江苏、山西两省的调整方案仍处于征求意见阶段。
实际上,自2025年9月起,市场变局就已正式拉开序幕。江苏、湖南等十六省的电价差集体跌破每度0.6元的关口,部分时段价差甚至低至每度0.03元。
随着目录电价的价差缩小乃至消失,电力零售市场的合同模式也随之重构,传统固定电价合同正逐步退出,“一口价+浮动”、“分时协议价”成为主流模式。
售电公司必须基于现货价格曲线,为用户定制“光伏+储能+可调负荷”一体化组合套餐,帮助客户把用电曲线优化至趋近“现货低价”形态,才能通过提供专业服务赚取收益。
这标志着,过去售电行业依靠信息不透明赚取差价的时代,已经正式终结。

此次市场变革的影响不仅局限于储能领域,还延伸到了分布式光伏行业,直接重塑了分布式光伏“自发自用”的收益模型。
在午间光伏大发时段,电力批发侧价格大概率会低于每度0.2元,这一低价会同步传导至零售侧。
这意味着,自发自用节省的电费成本不再是每度0.6元的目录电价,而是每度0.2元左右的市场电价,收益率将下降两到三个百分点。
开发商必须绑定储能,把午间的电力转移到傍晚用电高峰时段,通过峰谷价差弥补收益缺口,或者干脆签订“光储直柔”合同,以“零碳属性+电价保价”组合形式打包出售。
举个例子,取消首年,陕西预计午间用电均价在每度0.18元,晚间用电均价在每度0.42元,峰谷价差十分显著。
若用户维持原有用电作息,电费支出可能上涨5%至8%;而一旦将可调负荷转移到上午9点至下午5点之间的低价时段,电费反而比目录电价时期节省10%以上。简单来说,核心就是鼓励用户错峰用电。
2025年目录电价差逐渐消退,虽给储能、光伏、售电等相关领域带来短期阵痛,但也倒逼行业摆脱了过去对单一收益模式的依赖。

游乐网为非赢利性网站,所展示的游戏/软件/文章内容均来自于互联网或第三方用户上传分享,版权归原作者所有,本站不承担相应法律责任。如您发现有涉嫌抄袭侵权的内容,请联系youleyoucom@outlook.com。
同类文章
路虎揽胜SV ULTRA首发:搭载静电音响系统,限量邀约订购
路虎近日正式发布全新揽胜SV ULTRA,将其定位为品牌史上最豪华、科技最先进、体验最尊贵的旗舰SUV。这款车型目前仅面向受邀客户开放订购,以极致专属性彰显其顶级身份。 新车最引人注目的革新在于全球首次搭载的车载静电音响系统。该技术采用21个厚度仅1毫米的超轻振膜传感器,相比传统扬声器,响应速度提升
F5助力企业AI推理服务:异构芯片部署下的高效省心解决方案
随着大模型从概念验证迈向企业核心生产系统,一个关键趋势正在显现:产业竞争的焦点正从单纯的模型性能竞赛,转向推理服务的效率与稳定性之争。最新行业数据显示,截至2026年3月,中国市场的日均词元(Token)处理量已突破140万亿,相较两年前的千亿级别,实现了超千倍的爆发式增长。这标志着AI应用正经历从
千问AI推出119种语言图片翻译功能覆盖全球98%人口
4月29日,AI翻译技术迎来重大突破。千问APP全面升级其图片翻译功能,率先在行业内实现了对全球119种语言的“图片到图片”即时翻译。这一创新意味着,全球约98%人口所使用的语言,现在都能通过简单的拍照动作完成精准互译。 此次升级的语言覆盖范围之广,堪称行业里程碑。它不仅全面支持英语、日语、法语、德
跨境电商自动化营销工具盘点与智能体应用解析
步入2026年,跨境电商领域的营销自动化已彻底告别了早期仅能定时群发邮件的“单点工具”时代。整个生态已演进为一个由多个“智能体”协同运作的精密网络。其核心价值在于,能够自主完成从市场洞察到策略执行的全链路营销任务。以“实在Agent”为代表的先进技术,凭借其独特的ISS(智能屏幕语义理解)能力,已成
亚马逊是美国公司吗?跨境电商平台背景解析
许多亚马逊卖家都曾疑惑:“亚马逊究竟是哪个国家的企业?” 这看似一个基础问题,但其答案却紧密关联着平台的规则基因、合规框架与市场逻辑。仅仅知道表面答案远远不够,深入理解其背后的商业本质,才能在日常运营中规避风险、把握先机。本文将为您透彻解析亚马逊的美国属性,阐明其对卖家策略的关键影响,并探讨如何在全
- 日榜
- 周榜
- 月榜
1
2
3
4
5
6
7
8
9
10
相关攻略
2015-03-10 11:25
2015-03-10 11:05
2021-08-04 13:30
2015-03-10 11:22
2015-03-10 12:39
2022-05-16 18:57
2025-05-23 13:43
2025-05-23 14:01
热门教程
- 游戏攻略
- 安卓教程
- 苹果教程
- 电脑教程
热门话题

