国产AI芯片龙头寒武纪首度年度盈利,净利润激增4.5倍
1月30日消息,素有“寒王”之称的寒武纪,作为国产AI芯片第一股,其股价在去年经历大幅上涨。公司成立十年以来,首次实现了年度盈利。
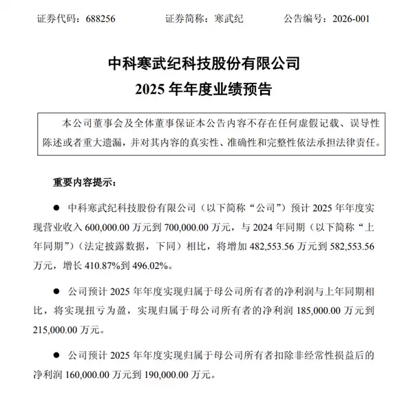
该公司今晚公布了2025年度业绩预告,预计在2025财年,公司营业总收入将达到60亿至70亿元人民币。与上年同期(以下简称“上年同期”)的法定披露数据相比,这一数字将增加约48.26亿至58.26亿元,同比增幅达410.87%至496.02%。
公司预计在2025年度,将实现归属于母公司所有者的净利润扭亏为盈,预计盈利范围为18.5亿至21.5亿元人民币。
对于业绩实现逆转的原因,寒武纪在公告中解释称,公司始终深耕于人工智能芯片产品的研发与技术创新领域。
报告期内,受益于人工智能行业算力需求的持续攀升,公司凭借产品的优异竞争力不断拓展市场,积极推动人工智能应用场景落地。本期营业收入较上年同期大幅增长,进而带动公司整体经营业绩提升,最终实现了净利润的扭亏为盈。

寒武纪公司成立于2016年,主业是AI人工智能芯片研发,并于2020年在科创板上市,创造了当时审核最短时间纪录。
由于先进芯片研发到上市需要大量资金和时间投入,寒武纪过去几年一直处于亏损状态。从2018年到2024年的六年间,累计亏损额超过50亿元。公司在2024年第四季度首次实现单季度盈利,并在2025年首次实现全年盈利。
寒武纪的AI芯片拥有多个系列,不过由于众所周知的原因,其正式上市的最新产品线仍停留在多年前的思元370系列,规格已然落后。公开可查的信息显示,公司在2023年发布了思元590,旨在对标英伟达的A100芯片;随后的思元690性能翻倍,对标的是H100,据称能达到后者性能的80%至90%。
更新一代产品线的信息尚不明确。网络上有关于思元790的传闻,称其采用Chiplets芯粒封装技术,但相关性能信息比较混乱,似乎与思元690的描述有所混淆,同样也宣称对标H100,这显然不太符合行业发展的常理。
截至1月30日收盘,寒武纪股价报1258.89元,市值超过5300亿元。其股价在去年一度冲高至1600元左右,市值接近7000亿元。

游乐网为非赢利性网站,所展示的游戏/软件/文章内容均来自于互联网或第三方用户上传分享,版权归原作者所有,本站不承担相应法律责任。如您发现有涉嫌抄袭侵权的内容,请联系youleyoucom@outlook.com。
同类文章
国产内存新架构突破30TB带宽实现自主供应链
随着人工智能技术从模型训练大规模转向实际应用部署,AI算力的需求重心正发生深刻变化。一个关键的行业转折点已经到来:单纯追求算力峰值不再是唯一焦点,内存带宽与延迟正成为制约性能提升的新瓶颈。如何构建高带宽、低延迟、高能效的内存子系统,已成为全球AI芯片行业必须攻克的核心挑战。近期,国内科技企业在这一前
Edge浏览器网页捕获功能使用教程 截取全屏与区域截图详解
Edge浏览器内置了强大的网页截图功能,无需安装插件。可通过右上角菜单、快捷键Ctrl+Shift+S、网页右键菜单、开发者工具命令或地址栏常驻按钮启动。支持截取整个长网页或自定义选定区域,截图后可直接编辑保存。
千度手机版官网免费入口手机端专用访问链接
千度是一个免注册、无广告的教育信息服务平台,提供资料库、文苑、课栈等核心板块。平台内容涵盖广泛学习资料,支持离线缓存与语义搜索,移动端设计简洁,无广告干扰。所有资源免费开放,不收集用户敏感信息,无商业化会员体系,注重隐私保护与内容纯粹性。
ES文件浏览器复制文件内容到剪贴板详细步骤教程
使用ES文件浏览器复制文件时,需先开启剪贴板悬浮按钮。长按文件可呼出菜单进行复制,也可批量选择多个文件一并复制。如需复制文件路径,则需长按文件进入属性页面,手动复制路径文本。若使用平板或外接键盘,还可通过Ctrl+C快捷键快速完成复制操作。
如何设置鼠标连点器的固定点击间隔秒数
鼠标连点器通过设定毫秒级点击间隔实现精准自动化操作。用户需将目标秒数换算为毫秒值进行设置,并可配置热键、点击按键与固定坐标。建议正式使用前进行测试验证,并注意避免间隔过短或安全软件拦截,以保障运行稳定。
- 日榜
- 周榜
- 月榜
1
2
3
4
5
6
7
8
9
10
1
2
3
4
5
6
7
8
9
10
相关攻略
2015-03-10 11:25
2015-03-10 11:05
2021-08-04 13:30
2015-03-10 11:22
2015-03-10 12:39
2022-05-16 18:57
2025-05-23 13:43
2025-05-23 14:01
热门教程
- 游戏攻略
- 安卓教程
- 苹果教程
- 电脑教程
热门话题

