2025年美国图片订阅驱动预测:净利润或增长60%至66%

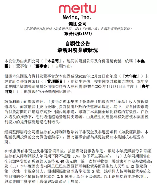
美图公司(股份代号:1357)近日公布了截至2025年度的业绩预告。根据初步测算,在截至2025年12月31日的财政年度内,依照非国际财务报告准则统计,公司经调整后的归属于母公司权益持有人的净利润预计将实现显著提升,较上一财年增长幅度约在百分之六十至六十六之间。
这一积极增长主要得益于其核心业务板块——“影像与设计产品”的强劲带动。该业务收入增长势头迅猛,背后的驱动力在于全球付费订阅用户数量的持续攀升。特别值得注意的是,海外市场用户规模的扩张速度已领先于内地市场。
若按国际财务报告准则计算,预计本年度净利润同比可能出现一定下滑,但降幅预计将控制在百分之三十以内。这一变动主要受两项非经营性因素影响:其一,上一年度因处置加密资产曾产生一次性较高收益,形成了较高的比较基数;其二,本年度公司完成了可转换债券发行,并因此确认了一笔非现金性质的一次性费用。需要明确的是,上述事项均不反映公司日常的实质经营状况,也未改变主营业务的盈利向好趋势。
需要说明的是,本次预告数据基于公司初步管理账目编制,尚未经过审计。最终的全年业绩详情,将以2026年3月正式发布的年度业绩公告为准。
游乐网为非赢利性网站,所展示的游戏/软件/文章内容均来自于互联网或第三方用户上传分享,版权归原作者所有,本站不承担相应法律责任。如您发现有涉嫌抄袭侵权的内容,请联系youleyoucom@outlook.com。
同类文章
2026年第一季度手机排行榜:iPhone持续领先,行业价值竞争成主流
2026年第一季度全球最畅销十款手机出货量占比达四分之一,创季度新高,行业加速向价值化转型。iPhone17系列包揽前三,标准版因关键配置升级而热销。安卓阵营中,三星多款A系列机型凭借新兴市场需求进入前十。高端市场韧性凸显,厂商需从“以量取胜”转向“以价值取胜”。
分形工艺Dynamic 3风扇系列发布:120mm与140mm ARGB版本可选
分形工艺推出Dynamic3系列风扇,提供120mm和140mm规格及黑白两色。新品采用来福轴承与弧形叶片,兼顾静音、寿命与风量。支持PWM调速与菊花链连接,简化理线。ARGB版本可自定义灯效,海外起售价约14 99美元。
苹果 iPhone 17 Pro 将首次全程直播 MLS 赛事提供多视角画面
北京时间5月24日,一场美国职业足球大联盟比赛将全程由iPhone17Pro拍摄转播,不再使用传统专业摄像机。此举标志着iPhone首次独立完成大型职业赛事拍摄。手机的小巧灵活使其能置于球门后等特殊位置,提供更多独特视角与临场画面。这是苹果在体育转播领域从辅助到主导的关键尝试。
神舟二十三号任务公布将开展为期一年的太空驻留实验
神舟二十三号任务将执行长期驻留试验,挑战一年在轨生活。航天员将完成太空会师与轮换,开展出舱活动以安装防护装置和调试设备。任务还包括前沿科学实验,如构建太空胚胎研究体系及制备高性能新材料,旨在验证长期太空生存能力并拓展空间站应用效益。
SpaceX星舰V3成功发射完成IPO前关键测试
5月23日,SpaceX升级版星舰V3成功发射并部署模拟卫星,完成首次亮相。此次试飞验证了关键性能升级,虽过程有波折,但意义重大。同期公司正式提交IPO申请,计划以高估值融资,并设置特殊股权结构确保创始人控制权。此次发射被视为面向资本市场的技术展示。
- 日榜
- 周榜
- 月榜
1
2
3
4
5
6
7
8
9
10
相关攻略
2015-03-10 11:25
2015-03-10 11:05
2021-08-04 13:30
2015-03-10 11:22
2015-03-10 12:39
2022-05-16 18:57
2025-05-23 13:43
2025-05-23 14:01
热门教程
- 游戏攻略
- 安卓教程
- 苹果教程
- 电脑教程
热门话题

