2026年车价与税费双涨,消费者精明购车指南
2026年的中国新能源汽车市场,以一场意料之中却又格外凛冽的“寒流”正式启幕。
各家车企1月的销量环比降低20%是“基本操作”,乐道和腾势品牌销量更是环比下降了62%和67%。
作为新能源车的龙头企业,比亚迪在1月的销量同比减少30%左右,环比下降50%,甚至还传出了比亚迪某经销商集团因经营问题,多家门店亏损,拖欠员工工资的消息。
车市的低迷从1月延伸到2月。近日,小米汽车位于北京朝阳长楹天街的小米之家比较冷清,看车的消费者更是少之又少。不止小米,多家品牌门店都是出现了销售人员比顾客多的情况。
购置税优惠退坡、需求提前透支、成本压力回升等多重因素交织,宣告了新能源汽车行业轻松增长时代的终结,一个“拼刺刀”的存量竞争时代全面到来。
为了生存,车企自然会在技术、成本与渠道的生死线上近身肉搏,而置身其中的消费者,则面临着更为复杂的购车抉择——如何穿越周期的迷雾,在变革的阵痛中做出明智而划算的决策呢?
2026年车市大逆风开局
事实上,大多数消费者已经用实际行动给出了答案,现在不是买车的好时机。
据中国汽车流通协会乘用车市场信息联席分会最新数据,1月,全国乘用车零售154.4万辆,同比下滑13.9%。

图/2026年1月零售、出口分析表来源/乘联分会 新能源观截图
处于新能源车的销售淡季,零跑、小米、小鹏和蔚来等2025年的销量强者也未能幸免。
零跑在2026年1月交付了32059辆,虽然同比增长了27%,但环比2025年12月的60423辆,还是降低了约47%;小米汽车1月交付了超过39000辆,相较于2025年12月的超50000辆,环比下滑约22%;小鹏汽车2026年1月交付20011辆,环比下滑47%;蔚来全品牌1月份交付27182辆,环比下滑43%,乐道和萤火虫都超过了60%。
值得一提的是,龙头企业比亚迪2026年1月销售了210051辆,其中海外的销量为100009辆,比亚迪在国内的乘用车的数量或低于110000辆,而比亚迪在2025年12月国内乘用车销量约为287000辆,环比也下降了62%左右。

图/2026年1月比亚迪销量快报来源/互联网 新能源观截图
销量骤降的背后,是市场需求在政策切换节点前的集中释放与后续乏力的直接体现。
自2026年1月1日起,实施了多年的新能源汽车购置税“免征”政策正式退场,取而代之的是“减半征收”,并设置了1.5万元的减免上限。同时,享受税收优惠的插电混动车型的纯电续航门槛也从43公里提升至100公里。

图/2026年购置税政策来源/互联网 新能源观截图
这项调整促使大量购车需求在2025年底被提前透支,导致2026年初市场出现“真空期”。
我们接触了多位2025年12月底完成购车的消费者,他们都是对比了多个品牌后发现,12月购车优惠力度最大,以特斯拉为例,它提供5年0息或7年超低贷款方案,老车主引荐下单还可获得8000元车漆选装礼金,而购买Model 3还有8000元的限时保险补贴,再结合免征购置税的政策,果断出手。

图/特斯拉优惠活动来源/互联网 新能源观截图
如果2026年1月出手买车,即便是10万元的车,都需要缴纳几千元的购置税,而2025年不用缴纳购置税的30万元级车,在2026年更是要缴纳上万元。
在如今的政策切换初期,消费者观望情绪浓厚,终端订单阶段性减少的状况还在持续。
2车企想生存必须拼刺刀
当市场从“增量分享”步入“存量争夺”的残酷阶段,“拼刺刀”式的近身肉搏成为所有车企的生存法则。这场战役围绕技术、成本和效率三个核心维度展开,行业洗牌加速,格局重塑在所难免。
对于头部企业来说,除了规模效应,技术领先是它们“卷死”竞争对手的第一把尖刀。
比亚迪能成为新能源车的标杆,就是得益于它的技术储备,而近一年比亚迪销售增速放缓、销量下滑,比亚迪董事长王传福将其归结为“技术领先度不如从前”。
这揭示了行业的残酷现实:持续巨额研发投入,保持迭代速度,是保持头部地位的唯一路径。
成本控制则是决定车企生存的“生命线”。根据瑞银投资银行的研报数据,受2026年初刺激措施退坡、购置税恢复与大宗商品成本上涨的三重挑战冲击,预计一辆普通的中型智能化电动汽车的成本涨幅高达4000至7000元。

图/瑞银关于电动汽车成本的数据来源/互联网 新能源观截图
面对金属原材料和碳酸锂价格波动和终端价格战的双重压力,车企纷纷对内“动刀”,推行降本增效的极限改革。
销售渠道的“瘦身健体”也在同步进行。比如理想汽车计划在2026年上半年关闭多家效益不佳的零售门店;小鹏汽车则推进“木星计划”,收缩直营体系,转向更轻资产的授权经销商模式;蔚来则在三、四线城市试点“用户合作店”,由合作伙伴承担交付与售后成本。

图/木星计划来源/互联网 新能源观截图
而加速出海成为了各车企2026年的“必修课”。比如小鹏汽车近日官宣正式登录新西兰,并在奥克兰等地开设了首批服务中心;蔚来计划在2026年推出全新的Firefly萤火虫系列作为全球化先锋车型;理想L9、L7、L6等车型已登陆埃及、哈萨克斯坦、阿塞拜疆等市场,完成了横跨中亚、高加索及非洲的初步布局。
在此背景下,行业分化结局已可预见:少数头部车企依靠技术和规模优势占据市场主导;部分腰部企业面临“要么被并购,要么转型出海”的抉择;而大量缺乏核心竞争力的尾部品牌,将在严冬中黯然退出市场。
消费者在2026年什么时候买车更划算?
对于我们普通消费者而言,置身于行业剧烈变革的2026年,购车既面临更复杂的选择,也可能迎来更具性价比的机遇。判断何时出手,需要综合考量政策、市场、技术等多重因素。
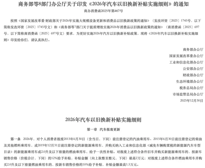
政策窗口的转换是首要考量点。2026年起实施的购置税新政,已经影响了购车成本。现阶段,消费者需要关注当地的2026年汽车以旧换新补贴细则。比如北京、上海、湖北和西藏等地已发布具体实施方案,补贴申请已于近日正式启动。
另外,细则中的申请截止日期和资金可能“先报先得,用完即止”也是需要我们留意的,不能错过任何落地差价。

图/《2026年汽车以旧换新补贴实施细则》部分内容来源/互联网 新能源观截图
其次,市场的季节性波动与竞争压力带来价格机遇。2026年第一季度,由于需求被提前透支,经销商面临巨大的库存和销售指标压力。为了回流资金、完成考核,厂商和经销商往往会推出力度较大的临时性促销政策。
特别是对于销量下滑明显的品牌或车型,降价求售的可能性更高。消费者可以密切关注目标车型的月度销量数据(如乘联会发布的榜单)和终端库存信息,在竞争最激烈、商家最焦虑的时段介入议价。
再者,技术迭代的节奏值得关注。2026年,半固态电池、800V高压平台、城市高阶智能驾驶等新技术将加速商业化落地。新旧技术的交替期,往往是“买旧享折扣”或“买新尝鲜”的决策岔路口。

图/800V高压平台技术原理来源/互联网 新能源观截图
通常,搭载上一代技术的车型在生命周期末端会有可观的清库优惠。而新款车型价格坚挺,但能获得更前沿的体验。消费者需根据自身对技术敏感度和预算的权衡来做选择。
综合来看,2026年可能不存在一个“绝对最佳”的购车时间点,但存在“相对更优”的决策逻辑:追求极致性价比的消费者,可以重点关注2026年第二、三季度。此时年初的销售压力已充分传导,部分车企为冲刺半年考或年度目标,价格可能更为松动。同时,经过几个月的市场检验,哪些车型面临严峻销售困境、更有可能大幅让利,趋势会更为清晰。
无论何时购车,在行业洗牌期,消费者应更加重视产品的长期可靠性、品牌的可持续发展能力以及售后服务体系的质量。
选择一个能在这场“刺刀见红”的竞争中存活并胜出的品牌,其意义可能远超短期获得的价格优惠。毕竟,汽车不仅是一次性消费,更是未来数年甚至十年关乎安全与体验的长期伙伴。
游乐网为非赢利性网站,所展示的游戏/软件/文章内容均来自于互联网或第三方用户上传分享,版权归原作者所有,本站不承担相应法律责任。如您发现有涉嫌抄袭侵权的内容,请联系youleyoucom@outlook.com。
同类文章
Java序列化中ObjectStreamField自定义字段控制详解
ObjectStreamField是描述序列化字段的元信息载体。通过声明serialPersistentFields数组并确保字段名、类型、顺序与类定义严格一致,可控制序列化字段。字段不匹配会导致静默反序列化失败。配合writeObject readObject方法可实现动态控制。应避免使用isUnshared、getOffset等底层方法。
实时操作系统RTOS线程调度与Java强实时变量处理对比分析
实时操作系统(RTOS)通过优先级调度和中断机制确保微秒级确定性,而Java因垃圾回收、同步延迟和内存分配不确定性,难以满足强实时场景的严格时间要求,因此这类系统通常将核心逻辑交由RTOS处理。
Java并行流性能优化CollectorsgroupingByConcurrent方法详解
Collectors groupingByConcurrent专为无需保持插入顺序、高并发写入的场景设计,能显著提升并行流分组性能。其底层通过所有线程直接写入同一个ConcurrentHashMap,避免了普通groupingBy的合并开销。适用于日志聚合、实时统计等高吞吐任务,但不适用于要求分组顺序的场景。使用时必须搭配并行流,且不支持自定义有序Map。在
循环队列数组实现详解头尾指针操作与取模运算实战指南
循环队列通过数组实现,核心在于头尾指针的职责与取模运算。front指向队首,rear指向下一个空位,移动时需取模以确保回环。判空条件为front等于rear,判满则需牺牲一个存储单元。入队和出队操作后需立即取模,避免越界。动态内存管理时需注意分配与释放顺序,防止内存泄漏。
ThinkPHP入口文件配置参数修改与环境变量动态加载指南
在ThinkPHP框架中动态调整数据库连接等配置参数,是许多开发者实现多环境部署的核心需求。然而,你是否曾遇到这样的困境:在入口文件中修改了配置值,刷新页面后却发现更改并未生效?这通常源于对框架配置加载机制的理解偏差。 本文将深入解析ThinkPHP配置生效的唯一正确路径,帮助你彻底规避“本地测试通
- 日榜
- 周榜
- 月榜
1
2
3
4
5
6
7
8
9
10
相关攻略
2015-03-10 11:25
2015-03-10 11:05
2021-08-04 13:30
2015-03-10 11:22
2015-03-10 12:39
2022-05-16 18:57
2025-05-23 13:43
2025-05-23 14:01
热门教程
- 游戏攻略
- 安卓教程
- 苹果教程
- 电脑教程
热门话题

