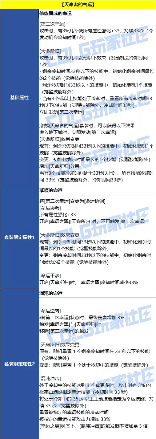
DNF天命者气运誓约套装效果解析与属性一览
《地下城与勇士》千海天版本定于3月26日正式上线。届时,游戏将推出全新的誓约装备系统,共计提供12种誓约供玩家选择,例如天命者的气运誓约。那么,天命者的气运誓约套装具体效果如何呢?接下来就为大家详细展示这套套装的效果一览。
天命者的气运誓约套装效果一览

游乐网为非赢利性网站,所展示的游戏/软件/文章内容均来自于互联网或第三方用户上传分享,版权归原作者所有,本站不承担相应法律责任。如您发现有涉嫌抄袭侵权的内容,请联系youleyoucom@outlook.com。
同类文章
江湖赌石玩法全攻略:新手入门与实战技巧详解
在浩瀚的中华文化长河中,有一门独特而充满魅力的艺术——赌石,它不仅考验着人的眼光与胆识,更是玉石文化中不可或缺的一环。赌石,顾名思义,即通过观察未经切割的原石表面特征,预测其内部玉
时间:2026-03-31 15:24
梦境护卫队哪个奶妈好?强力奶妈角色推荐
梦境护卫队奶妈哪个好?梦境护卫队里面的奶妈,其实也是很多玩家在阵容选择梦灵的时候,会首选的一类角色,梦境护卫队奶妈哪个好要找到他们自身的特殊能力是很重要的,因为奶妈角色代表了能够给
时间:2026-03-31 15:18
S17赛季星界羁绊详解:金铲铲之战新星系特攻队效果一览
金铲铲之战S17中,新星特攻队羁绊在战斗开始6秒后触发全屏效果,根据上场的新星弈子附带不同额外效果。激活5新星后还会出现选择器,可自主选择所需效果。金铲铲之战S17新星特攻队羁绊效
时间:2026-03-31 15:12
S17斯卡加斯实战教学:金铲铲之战技能全面解析
金铲铲之战S17中,科加斯为1费卡,羁绊为暗星、斗士。技能是对当前目标造成魔法伤害并永久增加自身生命值,若击杀目标则叠加更多生命值,未完成击杀也可叠层数。金铲铲之战S17大虫子科加
时间:2026-03-31 15:06
乱涂彩世界装饰商店位置及货币兑换攻略
乱涂彩世界配饰商店位于兑换商店内,使用高级挂件兑换币、高级贴纸兑换币、挂件兑换币、贴纸兑换币四种货币。挂机类兑换币通过配饰分解及无限游戏厅获取,贴纸类兑换币通过乱涂天堂及配饰分解获
时间:2026-03-31 15:00
- 日榜
- 周榜
- 月榜
相关攻略
2015-03-10 11:25
2015-03-10 11:05
2021-08-04 13:30
2015-03-10 11:22
2015-03-10 12:39
2022-05-16 18:57
2025-05-23 13:43
2025-05-23 14:01
热门教程
- 游戏攻略
- 安卓教程
- 苹果教程
- 电脑教程
江湖赌石玩法全攻略:新手入门与实战技巧详解
发布于 2026-03-31
梦境护卫队哪个奶妈好?强力奶妈角色推荐
发布于 2026-03-31
S17赛季星界羁绊详解:金铲铲之战新星系特攻队效果一览
发布于 2026-03-31
S17斯卡加斯实战教学:金铲铲之战技能全面解析
发布于 2026-03-31
乱涂彩世界装饰商店位置及货币兑换攻略
发布于 2026-03-31
统考商店在哪?乱涂彩世界货币获取与兑换优先级详解
发布于 2026-03-31
《原神》深层螺旋打法攻略:5步轻松通关满星深渊
发布于 2026-03-31
《魔王城物语》最强三人阵容解析:核心角色与实战搭配
发布于 2026-03-31
解锁《燕云十六声》濒灭版成就:食物相关指南
发布于 2026-03-31
洛克王国火神队首通世界BOSS全攻略
发布于 2026-03-31
洛克王国独角兽币3步速刷指南
发布于 2026-03-31
心动小镇细木工调味架配置方位全攻略
发布于 2026-03-31
洛克王国世界玛雅石像鬼打法攻略:5步轻松通关
发布于 2026-03-31
菲布洛克野外石台宝箱谜题解法完全指南
发布于 2026-03-31
洛克王国饰品指南:高效搭配与世界饰品使用技巧
发布于 2026-03-31
永冬地下宝箱攻略:云之国悼霜地宫谜题解法
发布于 2026-03-31
2026最新版Yandex官网直达:俄罗斯搜索引擎首页网址解析
发布于 2026-03-31
开启QQ浏览器网页翻译功能的详细图文教程
发布于 2026-03-31
百度云网页版登录入口:官方在线登录使用指南
发布于 2026-03-31
2026年Yandex俄罗斯官网:首页入口与高效访问指南
发布于 2026-03-31
Yandex中文官网入口:直达俄罗斯搜索的网页版链接
发布于 2026-03-31
查看与设置vivo浏览器证书加密算法:完整图文指南
发布于 2026-03-31
夸克浏览器长截图教程:轻松掌握网页截取操作指南
发布于 2026-03-31
浏览器标签页自动刷新怎么办?3步教你轻松禁止
发布于 2026-03-31

