《红色沙漠》想白金耗时超300小时!首批玩家已拿奖杯
《红色沙漠》白金需300小时以上!首批硬核玩家已达成全奖杯
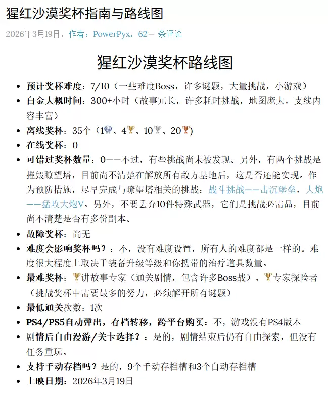
近期,游戏社区热议不断:想要解锁《红色沙漠》的PlayStation白金奖杯究竟需要投入多少时间?专注于提供白金攻略的知名网站PowerPyx给出了权威性评估——总耗时预计超过300小时。这个时长在当代大型游戏中无疑属于“硬核”级别,对玩家的耐心与策略都是巨大考验。令人惊讶的是,游戏正式发售仅仅12天后,已有少数顶尖玩家率先完成了这项堪称“马拉松”式的成就,成功将白金奖杯收入囊中。
免费影视、动漫、音乐、游戏、小说资源长期稳定更新! 👉 点此立即查看 👈

那么,这漫长的300多小时会消耗在哪些环节?根据PowerPyx的深度解析,耗时主要集中于开放世界游戏常见的几大内容板块,它们共同构成了白金之路上的主要挑战:
流程漫长的核心主线故事
需要反复尝试的各类高难度挑战
面积广阔、细节丰富的可探索地图
数量繁多、类型各异的额外支线任务

具体来看,玩家的白金任务清单将异常繁重:这包括达成100%全地图探索进度、搜集游戏内全部种类的武器装备、在所有内置小游戏中获得最高排名等等。客观而言,其中单个奖杯的获取难度或许并非最高,但当这些条件全部叠加,其累积所需的时间投入便达到了一个惊人的量级。
当然,PowerPyx的分析也指出了一个有趣的现象:300小时的预估时长可能略显保守。若严格按发售12天计算,要达到300小时,则日均游戏时间需超过25小时,这显然不符合常理。因此,更合理的推测是,那些已达成白金的先锋玩家,普遍采用了高度优化的“速通”攻略路径。他们目标明确,极大程度地跳过了非必要的探索与体验,从而在效率上实现了突破,大幅缩短了总体用时。

来自官方的数据也印证了其超高难度。尽管多数第三方奖杯统计网站的数据仍显示为0.00%,但在PlayStation官方数据页面上,已有0.01%的玩家获得了白金奖杯。进一步观察游戏全部的34个奖杯(不含白金杯本身),仅有3个奖杯的获得率超过了0.1%。这组直观的数据,无疑比任何文字都更能说明其奖杯系统的苛刻程度。
回顾《红色沙漠》的发售历程,其实并非一路坦途。游戏发售初期,媒体评价普遍中庸,在Steam平台上的玩家评测也一度处于“褒贬不一”的状态。然而,开发团队后续推出的一系列针对性能优化和游戏性改进的更新补丁,有效地扭转了局势。目前,该作在Steam上的总体评价已强势逆转,并攀升至“特别好评”级别,Reddit等玩家社区的讨论风向也逐渐转向积极与肯定。这一案例再次证明,持续而诚恳的后续更新与支持,是赢得玩家长期口碑与提升游戏评分的关键所在。
游乐网为非赢利性网站,所展示的游戏/软件/文章内容均来自于互联网或第三方用户上传分享,版权归原作者所有,本站不承担相应法律责任。如您发现有涉嫌抄袭侵权的内容,请联系youleyoucom@outlook.com。
同类文章
落基尖嘴狐仙守护地探秘:世界顶级生态保护区在哪
在洛克王国的奇妙世界里,尖嘴狐仙可是备受瞩目的神秘角色。想要找到它的守护地,开启一段独特冒险吗?那就跟着这份攻略来一探究竟吧!神秘山谷探秘首先,来到王国中神秘而幽静的山谷。这里树木
《失落星船:马拉松》IGN9分好评!已经沉迷无法自拔
《失落星船:马拉松》震撼评测:一场冷酷、迷人且令人上瘾的科幻“大逃杀” 提起缔造了《光环》与《命运》传奇的工作室Bungie,资深玩家总会想到顶级的科幻世界观与卓越的射击手感。如今,他们携虚幻引擎5的惊人力量,将1994年的经典IP《马拉松》重启为一部全新的科幻PvPvE撤离射击游戏——《失落星船:
洛克王国世界记忆石沙暴阵容如何搭配
在洛克王国的世界记忆石玩法中,沙暴队可是相当厉害的存在!下面就为大家详细介绍沙暴队的超强阵容搭配攻略。核心宠物选择1 沙暴领主:作为沙暴队的核心,它拥有强大的沙暴技能,能持续给对
洛克王国世界兔平衡队阵容攻略与玩法介绍
核心宠物——世界兔世界兔是队伍的灵魂所在。它拥有出色的种族值,各项能力较为均衡。其技能丰富多样,能适应各种战斗局面。比如“秘密力量”,可以根据场上形势提供不同的效果,为队伍创造优势
洛克王国星阵龙息星辰队完整配队与实战搭配攻略
1 龙息核心宠:选择具有强力龙系技能且生存能力较强的宠物,如龙王。龙王的龙系技能伤害高,能在战斗中起到关键的输出作用,其高血量和防御也能保证一定的站场能力。2 星陨主力宠:例如
- 日榜
- 周榜
- 月榜
相关攻略
2015-03-10 11:25
2015-03-10 11:05
2021-08-04 13:30
2015-03-10 11:22
2015-03-10 12:39
2022-05-16 18:57
2025-05-23 13:43
2025-05-23 14:01
热门教程
- 游戏攻略
- 安卓教程
- 苹果教程
- 电脑教程

