什么是Mango Network(MGO)币?MGO项目背景、代币经济学与未来价格预测
Mango Network (MGO):开启多虚拟机全链互操作新时代

免费影视、动漫、音乐、游戏、小说资源长期稳定更新! 👉 点此立即查看 👈
在区块链技术飞速演进的今天,多链并存的格局已成现实,但链与链之间的生态孤岛、流动性割裂以及用户体验的碎片化,始终是制约Web3大规模应用的瓶颈。开发者与用户亟需一个能够无缝连接、高效协同的底层解决方案。正是在此背景下,Mango Network (MGO) 应运而生,它并非又一个简单的Layer 1公链,而是一个创新的多虚拟机(Multi-VM)全链基础设施。通过融合OPStack的模块化优势与MoveVM的安全高性能,Mango Network旨在构建一个支持无缝跨链通信与多虚拟机互操作的下一代区块链网络,为Web3的未来提供了极具想象力的答案。
Mango Network (MGO) 深度解析:核心概念与愿景
Mango Network本质上是一个支持多虚拟机的第一层(Layer 1)公链。其核心使命是打破区块链之间的壁垒,为整个Web3世界提供一套完整的全链基础设施。该网络致力于解决应用部署零散、用户体验割裂以及资本流动性分散于各条孤链的行业顽疾。
通过采用Move编程语言并结合先进的并行执行技术,Mango Network实现了理论高达每秒30万笔交易(300,000 TPS)的惊人吞吐量。同时,网络集成了零知识证明(ZK)技术以增强交易隐私,为DeFi、GameFi等复杂应用提供了一个既安全又高性能的运行环境。

强大的团队背景与市场认可
项目的成功离不开卓越的团队。Mango Network的核心由一群Web3领域的资深专家组成。
首席技术官 David Brouwer 精通Move、Solidity和Rust,曾参与Libra(Diem)早期社区建设,在AI应用、高性能交易网络及复杂合约开发方面经验丰富。
首席执行官 Benjamin Kittie 毕业于新加坡国立大学,曾任职于全球知名交易所HTX,对加密货币市场与交易所生态有着深刻洞察。
基于创新的技术方案与实力团队,Mango Network成功获得了市场的青睐,完成了高达1350万美元的融资。投资方阵容亮眼,包括KuCoin Ventures、Connectito Capital、T Fund等顶级机构,彰显了其巨大的发展潜力。

核心技术架构:如何实现全链互操作?
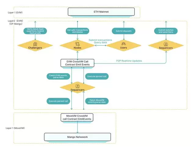
Mango Network的技术核心在于其独创的多虚拟机全链基础设施。它不仅仅追求高性能,更专注于实现真正的链间协同。
OP-Mango:跨链通信的关键层
这是基于OPStack构建的Layer 2解决方案,其独特价值在于强大的跨链通信能力。OP-Mango通过专用协议桥接了以太坊的EVM和Mango自身的MoveVM,允许数据和资产在两个虚拟机间自由流转与合约互调,从而为开发者和用户提供无缝的统一体验。

双虚拟机引擎:兼容与创新并举
- MoveVM:专为安全处理数字资产而设计,支持并行执行,显著提升交易效率与吞吐量。
- 以太坊虚拟机 (EVM):全面兼容,使海量现有的以太坊生态项目可以近乎零成本迁移,极大降低了开发门槛。
其他关键技术特性
- 委托权益证明(DPoS):通过质押MGO代币维护网络安全与去中心化。
- 高可扩展性:模块化架构确保在高并发场景下仍保持低费用与高吞吐。
- 统一流动性访问:构建于其上的应用可无障碍访问多链流动性,彻底解决碎片化问题。
MGO代币:生态系统的经济心脏
MGO是Mango Network的原生功能型代币,固定总供应量为1000亿枚。它在网络中扮演着不可或缺的多重角色。
- 支付Gas费:在Mango多虚拟机网络上进行交易和合约交互的燃料。
- 网络质押:用户可通过质押MGO参与网络共识,获得奖励,维护网络安全。
- 生态治理:持有者享有对网络升级、提案投票等治理权利。
- 跨链媒介:作为简化不同虚拟机间资产转移与dApp交互的通用桥梁。
MGO代币经济学与分配细则
透明的代币经济模型是项目健康发展的基石。MGO的代币分配规划如下:
- PoS质押池 (20%):用于激励验证节点,保障网络去中心化与安全。
- 基金会 (20%):支持长期协议开发、战略合作与社区运营。
- 生态系统创新基金 (17%):用于扶持DApp开发、流动性激励和项目孵化。
- 团队和早期贡献者 (15%):奖励核心团队及早期建设者。
- 投资者和私募轮 (13%):分配给早期支持的机构投资者。
- 公开销售和社区 (10%):用于扩大社区基础与增加流通性。
- 做市与流动性 (5%):确保在CEX和DEX上有充足的流动性,维持价格稳定。

MGO币市场表现与技术分析
根据权威数据,截止近期,MGO交易价格约为0.0207美元。其价格相较于历史高点仍有回撤,但需结合整体市场环境看待。
近期市场数据显示,MGO交易量出现显著增长,表明市场关注度正在提升。作为中等市值代币,其波动性通常高于大盘,这意味着在市场情绪转暖时,其反弹潜力也值得关注。

从技术分析角度看,短期价格面临一些调整压力,但关键支撑位附近存在博弈。相对强弱指数(RSI)等指标显示并未进入极端区域,为后续走势留出了空间。
MGO币未来价格预测与发展前景
MGO的未来价值与Mango Network生态的落地进展深度绑定。以下几个因素将成为关键驱动力:
- 技术验证:若其宣称的30万TPS高性能能在真实DApp环境中得到验证,将极大提升其作为高效Layer 1的公允价值。
- 生态扩张:同时兼容EVM与Move的独特优势,对开发者吸引力巨大,有望吸引一批高质量项目入驻,形成网络效应。
- 交易所上市:目前尚未在顶级交易平台上市,未来登陆更多主流CEX将是重要的流动性催化剂。
综合行业分析,MGO的价格在短期盘整后,中长期随着生态发展有望实现稳健增长。市场预期其年化增长率具备可观潜力,但投资者也需密切关注比特币大盘走势及整体加密市场周期的影响。
结语:Mango Network的全链未来
总而言之,Mango Network凭借其前瞻性的多虚拟机架构和全链互操作性设计,精准地切中了当前区块链行业发展的要害。它不仅是技术的整合,更是对未来Web3应用形态的一次重新定义。
通过OP-Mango层与双虚拟机引擎的协同,Mango Network正在编织一张连接不同区块链的流动性与用户网络。随着其不断优化开发者体验、扩展验证者社区并丰富应用生态,它有望成为驱动下一代去中心化应用(DApp)和跨链金融(DeFi)创新的关键基础设施。对于关注区块链基础设施赛道的投资者与建设者而言,Mango Network无疑是一个值得长期关注的重要项目。
游乐网为非赢利性网站,所展示的游戏/软件/文章内容均来自于互联网或第三方用户上传分享,版权归原作者所有,本站不承担相应法律责任。如您发现有涉嫌抄袭侵权的内容,请联系youleyoucom@outlook.com。
同类文章
凯茜·伍德:比特币(BTC)暴跌接近尾声,同时提出新的3.4万美元目标
凯茜·伍德:比特币(BTC)暴跌接近尾声,同时提出新的3 4万美元目标 ARK Invest的掌门人凯茜·伍德又发声了。4月1日,她在接受CNBC采访时给出了一个让币圈稍感宽慰的判断:那个动辄从历史高点暴跌85%甚至更多的比特币,可能已经成为“过去式”了。 这位长期力挺加密货币的投资界明星明确表示,
什么是拜占庭将军问题?一文读懂区块链如何创建信任
拜占庭将军问题:区块链信任根基的理论基石 在探讨区块链如何构建无需信任的协作体系时,一个源自分布式系统理论的核心概念绕不开,那就是“拜占庭将军问题”。它精准刻画了在网络参与者无法完全互信、通信也可能不可靠的环境下,达成稳定共识所面临的深层困境。这一理论挑战由Leslie Lamport等学者在198
BNB(币安币)是什么?BNB历史最高价与历年价格全解析
BNB(币安币):从交易所代币到生态巨擎的进化史 对于加密货币领域的新手而言,BNB(币安币)是一个绕不开的名字。它不仅背靠全球最大的交易所,更是整个币安生态不可或缺的“燃料”。从2017年以约0 11美元的价格诞生,到2025年一举突破1,370美元的历史高点,BNB在不到十年间完成了价值飞跃,书
PYBOBO币有什么用?游戏奖励与稀有度如何提升?
PYBOBO币:连接虚拟与现实的Web3潮玩生态核心 在Capybobo这个新兴的Web3潮玩生态里,PYBOBO币扮演着绝对的核心角色。它不仅是生态系统的原生治理与效用代币,总量锁定在1000亿枚,更是玩家解锁游戏乐趣、提升收藏价值的关键。简单来说,你想获得游戏奖励、参与稀有度提升、拿到未来新项目
Supra是什么?其核心团队有哪些背景?
在当今由众多区块链网络构成的多链世界中,数据孤岛问题日益凸显。将链外数据安全、可靠且实时地传输至链上,已成为支撑DeFi、GameFi、NFT等复杂应用发展的核心基础设施需求。正是在这一背景下,Supra应运而生,它并非单一的预言机服务,而是一个旨在构建统一、可信、多链互操作数据层的网络协议。 预言
- 日榜
- 周榜
- 月榜
相关攻略
2015-03-10 11:25
2015-03-10 11:05
2021-08-04 13:30
2015-03-10 11:22
2015-03-10 12:39
2022-05-16 18:57
2025-05-23 13:43
2025-05-23 14:01
热门教程
- 游戏攻略
- 安卓教程
- 苹果教程
- 电脑教程

