短命实锤!灵犀互娱的手游《神探诡事录》运营不足一年就匆匆下线
《神探诡事录》停运:一款小众手游的“短命”之旅
近日,灵犀互娱旗下的一款探案题材手游《神探诡事录》发布公告,宣布将于6月23日正式终止运营。目前,游戏已从各大应用商店下架,一个曾经崭露头角的项目,就此画上句号。
免费影视、动漫、音乐、游戏、小说资源长期稳定更新! 👉 点此立即查看 👈

回顾这款游戏的历程,它于2025年7月24日开启公测,定位是一款MUD(多用户对话)类角色扮演手游。其核心卖点在于“武侠”与“悬疑”的融合,主打文字互动和沉浸式剧情体验,试图在视觉轰炸的市场中,为玩家提供一种返璞归真的阅读与想象乐趣。

公测之初,市场曾给予过短暂的热情。游戏上线当日,一度冲至iOS免费游戏榜第7的位置,开局可谓亮眼。然而,这种热度并未能转化为持久的生命力。后续排名迅速下滑,加之遭遇iOS平台的“清榜”处理,使得游戏的新用户获取与商业变&现之路愈发艰难。这几乎是许多小众产品难以逃脱的宿命:高开低走,后劲不足。

根据官方公告,目前游戏的充值入口和新用户注册通道均已关闭,服务器仅对已注册的老玩家开放,直至最终关停。从公测到停服,生命周期不足11个月。这个时间跨度,无疑为“小众赛道手游的生存困境”提供了一个鲜活的注脚。它提醒我们,在巨头林立的游戏市场,一个独特的创意若要长久存活,需要面对的挑战远比想象中更为复杂。
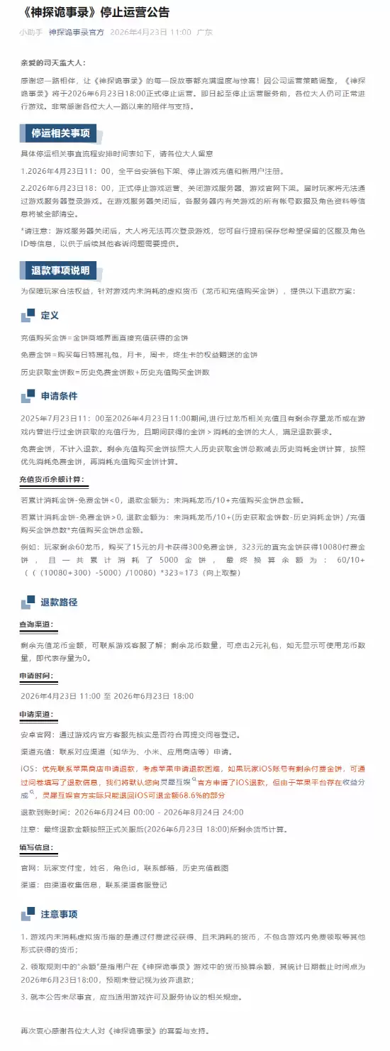
以下是公告原文:

游乐网为非赢利性网站,所展示的游戏/软件/文章内容均来自于互联网或第三方用户上传分享,版权归原作者所有,本站不承担相应法律责任。如您发现有涉嫌抄袭侵权的内容,请联系youleyoucom@outlook.com。
同类文章
COD救不了XGP!分析师早已预料到降价:毫不意外
微软调整XGP战略:降价与《使命召唤》延期入库的背后 最近游戏圈有个大消息:微软宣布下调Xbox Game Pass Ultimate和PC Game Pass的月度订阅价格。具体来看,Ultimate档位从每月29 99美元降到了22 99美元,PC Game Pass则从16 49美元降至13
XGP迎重大变革!降价还没完 还有“自选套餐”模式
2026年,Xbox新掌门的第一把火:Game Pass要变“自助餐”了 2026年2月,阿莎·夏尔马接棒菲尔·斯宾塞,成为Xbox的新任CEO。这位新官上任,动作可谓雷厉风行。就在昨天,她点燃了第一把火:Xbox Game Pass Ultimate的月费,从29 99美元直接降到了22 99美元
《AC起源》男主劝退"乔尔"演员做游戏:这行太残酷!
当明星演员想开游戏工作室:资深同行为何直言“别这么做”? 最近,游戏圈里发生了一场有趣的隔空对话。为《最后生还者》《死亡搁浅》等大作献声的知名演员特洛伊·贝克,在采访中透露了一个雄心勃勃的计划:他想创立自己的游戏工作室,去讲述“自己的故事”。他甚至提到,自己的灵感来源之一,正是曾为《刺客信条:起源》
突发!Steam新手柄售价曝光:评测已偷跑!
Steam新款手柄评测视频意外流出,定价信息同步曝光 游戏硬件圈最近有个不大不小的“意外”。根据海外多个科技消息源的报道,Valve即将推出的新款Steam Controller手柄,其评测视频竟然提前在网上泄露了。更关键的是,视频里还直接公布了这款产品的售价:99美元。 事情是这样的:一个名为“T
索尼新规主机断网不让玩:内部人士回应了!
此前,外网消息源透露,目前PlayStation在PS4和PS5的数字版游戏中加入了DRM验证(正版在线验证)机制。 前情提要>> 简单来说,这个新机制的效果是这样的:从今往后,如果你通过数字商店购买新游戏,那么主机就必须定期连接到PSN网络进行正版验证。具体规则是,如果主机连续超过30天处于离线状
- 日榜
- 周榜
- 月榜
1
2
3
4
5
6
7
8
9
10
相关攻略
2015-03-10 11:25
2015-03-10 11:05
2021-08-04 13:30
2015-03-10 11:22
2015-03-10 12:39
2022-05-16 18:57
2025-05-23 13:43
2025-05-23 14:01
热门教程
- 游戏攻略
- 安卓教程
- 苹果教程
- 电脑教程
热门话题

