类似影刀rpa的免费工具你还知道哪些?
在数字化办公浪潮中,寻找你的那把“自动化钥匙”
数字化办公的浪潮下,谁能拒绝一个能替自己处理枯燥重复工作的“数字员工”?机器人流程自动化(RPA)正是为此而生,它迅速成为个人和企业提升效率的利器。在国内,影刀RPA凭借对中文环境的深度友好和简单易用的特性,积累了大量用户,尤其在电商圈子里口碑颇佳。
不过,对于个人学习者、小团队或者预算有限的朋友来说,寻找功能相近的免费替代品,是个再实际不过的需求。必须坦诚地说,想在市场上找到一个在功能、生态和易用性上与影刀完全一致且完全免费的“平替”,几乎是不可能的。但好消息是,整个工具生态非常丰富,从轻量级到企业级,确实存在着大量免费或开源的选择,足以满足不同阶段的需求。
接下来的内容,就为您系统梳理这些选择,帮您找到最适合当下状态的那一把“自动化钥匙”。
一、国产轻量之选:适合新手的免费商业软件
这类工具大多由商业公司推出,它们提供功能完整的免费版本(通常限于个人或非商业用途),目的很明确:降低使用门槛,培养用户习惯。它们的共同特点是上手极快、中文支持到位,并且社区和交流资源比较丰富。
1. 火语言RPA:在很多评测里,它都被冠以“新手首选”的称号。其最大亮点在于真正的“零门槛”——完全采用拖拽式流程设计,对小白极其友好。更独特的是,它支持将自动化流程一键打包成独立的EXE可执行文件。这意味着,分享给同事或在其他电脑上运行时,连客户端都不用安装,部署和传播异常方便。免费版开放了300多个核心组件,没有运行时长限制,绝对是个人处理办公自动化任务(比如批量整理文件、收集网页信息)的绝佳起点。
2. 小帮软件机器人:顾名思义,它主打“极简型个人RPA”。操作逻辑近乎“傻瓜式”,其流程录制功能相当精准。你只需要像平常一样手动操作一遍电脑,它就能忠实记录下来并生成自动化脚本,几乎不需要理解背后的代码逻辑。软件内置的“模板市场”提供了诸如快递跟踪、社保查询等现成流程,直接套用即可。非常适合电脑基础相对薄弱、只想自动化几个简单点击和填写操作的用户。
3. 影刀RPA(个人版):影刀自家也提供了功能受限的个人免费版,支持单机器人运行,能满足基础的自动化需求。对于已经熟悉影刀界面和生态、想先体验再作决定的用户来说,直接从官方获取免费版试用,无疑是最直接的路径。
二、国际巨头馈赠:功能强大的免费社区版
国际上的RPA巨头为了培育开发者生态和社区,往往会推出功能非常接近企业版的免费社区版本。虽然明确限制商业用途,但对于学习和构建复杂流程而言,这无疑是不可多得的“宝藏”。
UiPath Community Edition:这是RPA学习者几乎无法绕开的名字。UiPath社区版提供了近乎完整的企业级功能,包括强大的可视化设计器、基础的AI组件(如OCR文字识别、表格提取)以及处理复杂逻辑(循环、条件判断、异常处理)的全部能力。其生态系统堪称完善,拥有海量的在线教程、官方认证课程以及由全球用户贡献的数千个预制自动化模板(UiPath Go!市场)。如果你有志于系统学习RPA的原理,甚至为将来进入企业级开发做准备,UiPath社区版是最专业、最够用的选择。
Microsoft Power Automate(桌面流):对于深度依赖微软Office 365生态的用户(比如整天与Excel、Outlook、Teams打交道),这可以说是一个无缝集成的神器。它的桌面流功能免费,允许用户创建自动化流程来处理本地应用程序和文件。其最大优势就是与Office套件的深度融合,可以轻松实现自动整理邮件附件、生成并格式化Excel报表等任务。对于中小企业的日常办公自动化而言,性价比极高。
三、极客开源乐园:自由与灵活的技术框架
对于有一定技术背景,喜欢折腾、追求完全控制权和定制化能力的开发者或技术团队来说,开源RPA框架才是一片真正的乐土。它们完全免费、高度灵活,但代价是需要自行搭建环境、调试脚本和维护更新。
以下是几个备受关注的主流开源框架对比:
| 框架名称 | 核心特点 | 典型适用场景 |
|---|---|---|
| Robot Framework | 企业级、关键字驱动、生态成熟、扩展性极强。 | 复杂的跨系统业务流程自动化,是许多技术团队构建稳健自动化流程的基石。 |
| Taskt | 内置强大的屏幕记录器,提供拖放设计和可视化脚本生成器,低代码友好。 | 快速原型构建,让非技术人员也能相对轻松地创建简单自动化。 |
| UI.Vision | 跨平台(Win/Mac/Linux),可作为浏览器插件独立运行,可视化操作无需脚本。 | 专注于网页自动化和跨操作系统的轻量级桌面任务。 |
| TagUI | 支持用自然语言(如简单英语)编写脚本,对办公软件集成友好,注重数据本地化安全。 | 办公场景自动化,以及注重隐私、不希望数据出境的任务。 |
重要提示:使用开源框架前,务必留意其开源协议。部分框架(如UI.Vision)明确禁止商业用途,或用于商业生产环境时需要购买许可。
四、智能化的进阶选择:实在Agent与其理念
在探寻免费工具的同时,了解行业的前沿发展同样很有必要。以实在智能为代表的厂商,正在推动RPA向“智能自动化”阶段演进。其核心产品“实在Agent”与“实在RPA”所代表的独特理念,或许能为我们理解自动化工具的未来提供启发——而且,它也提供了企业级的免费试用机会。
实在智能并非传统意义上的免费工具,但它指出了一个明确方向:“生成式AI+RPA”的深度融合。与传统工具需要用户手动拖拽组件、编排逻辑不同,实在RPA及实在Agent旨在让用户用自然语言描述需求,由AI自主分析、规划并生成可执行的自动化流程。举个例子,你只需要说“把上个月京东销量前20的手机信息和评论导出成Excel表格”,它便能尝试拆解任务、调用工具并执行。这种模式极大地降低了构建高级自动化的门槛,模糊了“使用者”与“开发者”的界限。
更重要的是,实在智能为希望体验其强大功能的企业和个人提供了长达30天的免费试用。这使得用户可以在完全投入之前,充分测试其“大脑(TARS大模型)+眼睛(ISSUT屏幕语义理解)+手脚(RPA执行)”这一独特架构,在解决复杂、非标准化任务上的真实能力。对于正从个人或团队自动化向企业级自动化过渡,且对智能文档处理、跨系统复杂操作有较高要求的用户来说,实在智能的试用版是一个值得认真考察的“高阶免费选项”。
为了更清晰地定位实在RPA在免费工具生态中的独特位置,可以参考下表:
| 工具类型 | 代表工具 | 核心优势 | 免费模式与适用场景 |
|---|---|---|---|
| 国产轻量工具 | 火语言RPA、小帮 | 零门槛、易上手、分享便捷 | 永久免费(个人/非商业),适合处理个人或小微团队的简单、规则化任务。 |
| 国际社区版 | UiPath, Power Automate | 功能强大、生态成熟、学习资源丰富 | 社区版免费(限制商业用途),适合系统学习RPA技能,构建较复杂的个人或原型项目。 |
| 开源框架 | Robot Framework, TagUI | 完全自由、可深度定制、技术主导 | 完全免费开源,适合开发者、技术团队进行研究、定制化开发或构建可控制的基础架构。 |
| AI增强型企业级工具(提供试用) | 实在智能 (实在RPA/Agent) | AI驱动、能处理复杂非标任务、降低开发门槛 | 30天免费全功能试用,适合有复杂业务场景、寻求智能自动化升级的企业或个人进行深度评估与概念验证。 |
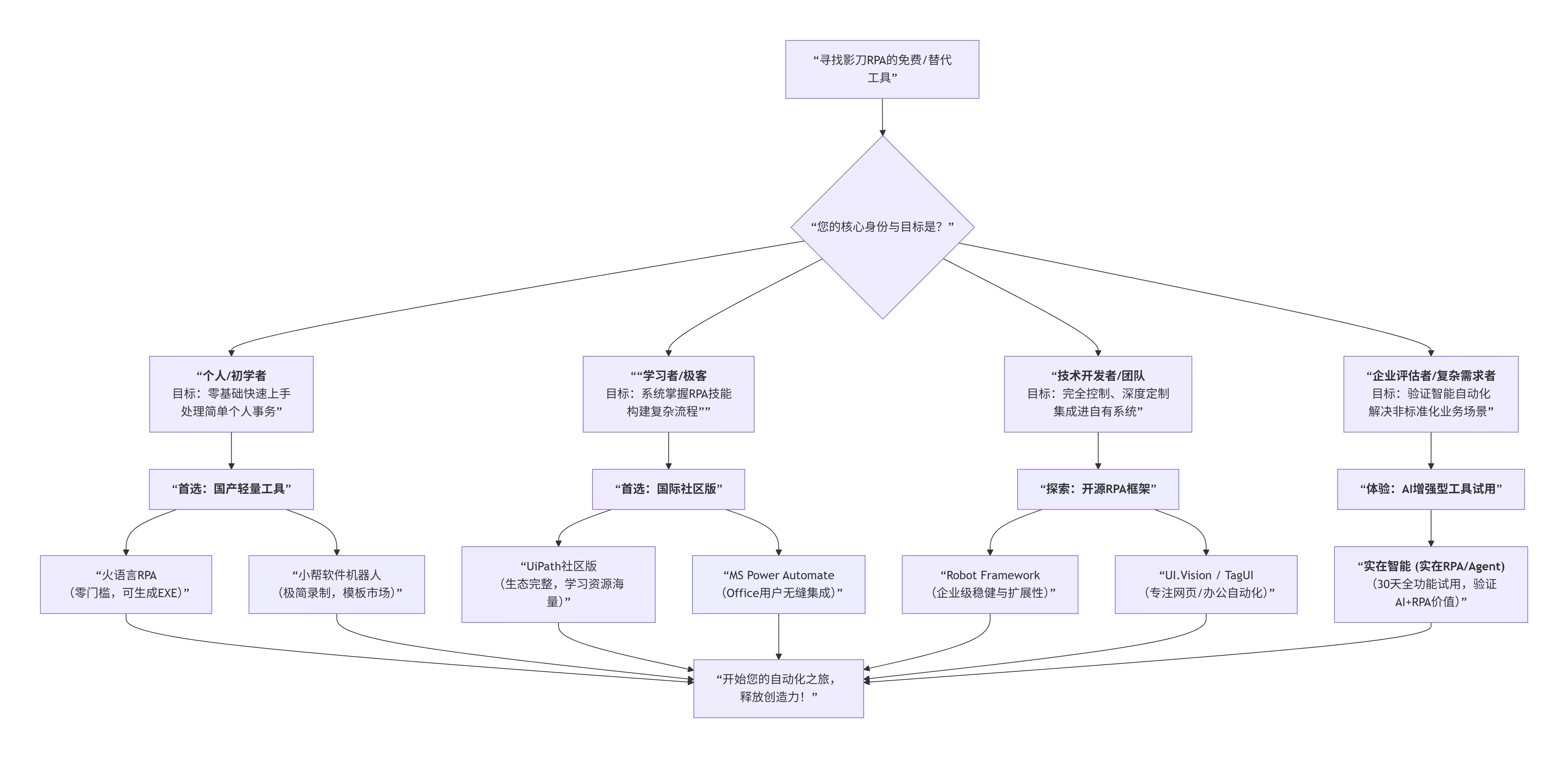
❓如何选择?一张图给你答案
面对这么多选择,是不是有点眼花?其实,您完全可以根据自己的身份和核心目标,参考下面的流程图来快速决策:

总而言之,在RPA的世界里,免费且好用的选择远比想象中要多。关键在于认清自己当下的核心需求:是急于解决一个迫在眉睫的重复操作,还是决心投资一项面向未来的技能;是进行轻量化的个人尝鲜,还是为企业的智能化转型做一次严肃的评估。无论是选择开箱即用的轻量工具、钻研功能强大的开源框架,还是通过试用期来探索像实在智能这样的前沿AI自动化平台,迈出自动化的第一步,就意味着您已经开始将宝贵的时间与精力,重新投向那些更具创造力的领域。
游乐网为非赢利性网站,所展示的游戏/软件/文章内容均来自于互联网或第三方用户上传分享,版权归原作者所有,本站不承担相应法律责任。如您发现有涉嫌抄袭侵权的内容,请联系youleyoucom@outlook.com。
同类文章
fba亚马逊货代是什么?fba亚马逊货代含义详解
刚入局亚马逊FBA的卖家,对“货代”这个词恐怕是既熟悉又陌生。听着同行总在提,但具体是做什么的,可能很多人心里还没个准谱。简单来讲,FBA货代就是专门负责将商品从国内运抵亚马逊海外仓库的物流服务商。从上门取货、安排运输,到国外清关、缴税,直至最终送货入仓——这一整套复杂流程,全部由他们包办。毫不夸张
RPA开源工具:企业降本增效的利器,怎么选、怎么用?
数字化转型浪潮中的效率推手:深度剖析RPA开源工具 在数字化转型的宏大叙事里,机器人流程自动化(RPA)早已不是新鲜词汇,它已成为企业提升运营效率不可或缺的“数字员工”。对于预算敏感或业务流程极具特性的公司而言,RPA开源工具以其独特的魅力,提供了一个值得认真考量的选项。今天,我们就来系统地拆解一下
亚马逊云科技是什么?
想要在跨境电商的赛道里跑得更稳、更快,技术底盘够不够扎实,往往是决定胜负的关键。因此,不少有远见的卖家开始将目光投向亚马逊云科技(Amazon Web Services,简称AWS),琢磨它到底能为自己的出海业务带来什么实质性的助力。今天,我们就来拆解一下这个技术“引擎”的核心,聊聊它对卖家的实际价
跨境电商先垫付货款是真的吗?如何安全操作?
一、跨境电商先垫付货款是真的吗?模式解析与核心风险 跨境电商里,“先垫付货款”这事儿到底靠不靠谱?答案是:确有其事。但这绝非一个简单的“是”或“否”,而是一种真实存在、却又必须擦亮眼睛去甄别的供应链金融服务。它的本质,是第三方服务商或平台为卖家解决采购备货期的资金周转难题。不过,市场上信息鱼龙混杂,
跨境电商选品怎么做?
一、跨境电商选品为何是成败关键? 投身跨境电商,第一步棋怎么下,往往就决定了整盘局的走向。这一步,就是选品。一个精准的选择,几乎等同于成功垫下了半块基石。反过来看,不少新手卖家壮志满怀,投入了不菲的资金和心血,最终问题却频频出在产品上——库存积压、资金链紧绷,根源大多在于选品时仅凭直觉或个人喜好,缺
- 日榜
- 周榜
- 月榜
1
2
3
4
5
6
7
8
9
10
相关攻略
2015-03-10 11:25
2015-03-10 11:05
2021-08-04 13:30
2015-03-10 11:22
2015-03-10 12:39
2022-05-16 18:57
2025-05-23 13:43
2025-05-23 14:01
热门教程
- 游戏攻略
- 安卓教程
- 苹果教程
- 电脑教程
热门话题


