学习RPA难点在哪?知道这些内容让你快速提升
定义破题:难点不在“编码”,而在“解题”
我们得先扭转一个关键认知:RPA开发的核心,与其说是编程语法,不如说是“流程分析与设计思维”。真正的挑战通常集中在以下几个层面:
免费影视、动漫、音乐、游戏、小说资源长期稳定更新! 👉 点此立即查看 👈
首先是业务抽象能力。能把一个模糊的业务需求,清晰、完整、无歧义地拆解成机器人每一步的执行步骤吗?这往往是第一道坎。
其次是异常处理思维。流程中所有可能的“意外”——网页加载慢了半拍、突然弹出个验证码、数据格式不合预期——你都能预见到,并为它们设计好稳健的处置逻辑吗?这才是机器人是否可靠的关键。
最后是跨系统理解。不同的系统,比如ERP、浏览器、桌面软件,各有各的交互逻辑和数据规则。是否了解这些“脾性”,决定了你的机器人能否顺畅地在它们之间穿梭工作。
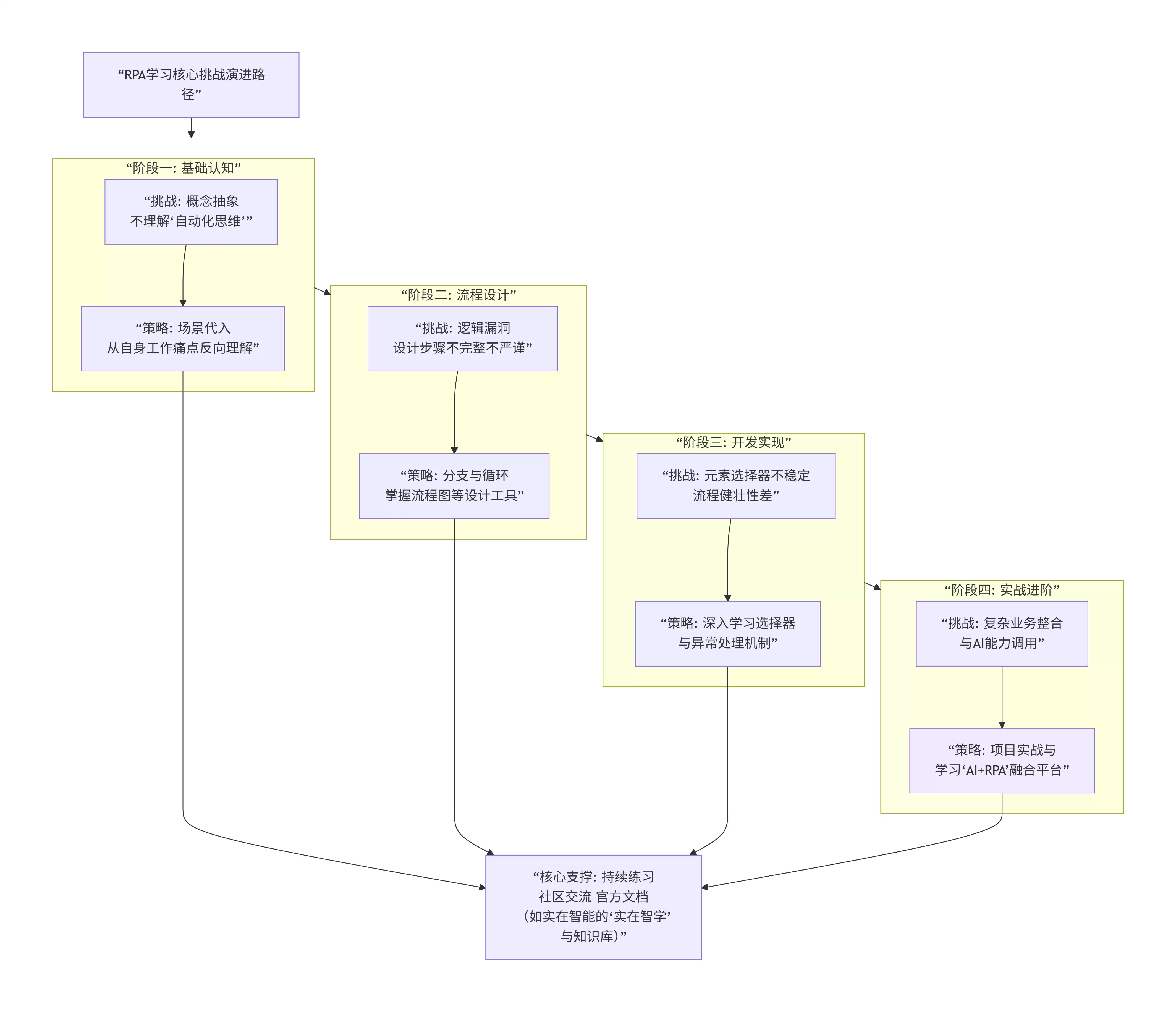
全景剖析:学习挑战与应对策略全景图
为了更直观地理解这条学习之路,下面的全景图系统梳理了RPA学习者在四个核心阶段面临的主要挑战,并提供了跨越这些挑战的关键策略与支撑资源。可以说,它清晰揭示了从入门到精通的完整进阶路径。


核心解构:以实在RPA为例,看如何攻克难点
理论说多了容易空泛,我们不妨以市面上主流的实在智能RPA平台为例,看看它是如何直指上述学习难点进行设计的。
如何攻克“抽象与设计”这道难关?其可视化、组件化的开发模式本身就是一种引导。它迫使开发者必须像“导演”构思剧本一样,先想清楚整个流程的脉络。平台提供的丰富行业模板库,则相当于提供了现成的“优秀剧本”参考,极大地降低了从零开始的设计门槛。
至于“异常处理”这个老大难问题,平台提供了强大的调试器、详尽的日志记录和内置的异常处理容器。这些工具在引导学习者主动思考“如果……怎么办”,并能便捷地植入重试、通知等逻辑,从而培养构建稳健流程的思维习惯。
在“进阶整合”阶段,处理发票、合同这类非结构化数据往往是高级难题。实在智能RPA将OCR、NLP等AI能力封装成易用的“AI组件”,让学习者无需深究底层算法,即可像调用普通组件一样在流程中使用。这无疑大大平滑了通往高阶应用的学习曲线。
行动指南:分步突破,快速提升
道理都懂了,具体该怎么行动?这里有一套可以立即上手的分步指南:
第一步,转变身份。从“软件用户”转变为“流程设计师”。面对任何自动化任务,先别急着打开软件,而是用纸笔画出一份完整的流程图,把所有判断分支和可能的异常点都标注出来,然后再动手开发。
第二步,选择“学练一体”的平台。工欲善其事,必先利其器。选择像实在智能RPA这样提供体系化教程、沙箱环境和实战案例的平台至关重要。其“实在智学”等模块,能为你规划清晰的学习路径。
第三步,遵循“模仿-改造-创新”的经典路径。起步时,不妨完整复现一个经典案例(比如多表合并);接着,尝试改造这个案例,来解决自己工作中一个微小的痛点;最后,大胆创新组合,去挑战更复杂的问题。
第四步,融入社区,学习“活”的代码。闭门造车效率最低。积极参与官方社区(如实在智能官方社区),多阅读他人分享的流程和排错经验,是提升实战能力最快的通道之一。

结论与行动指南
说到底,学习RPA的难点,本质上是将系统性、工程化的思维应用于解决具体业务问题的能力鸿沟。跨越它,你收获的远不止一项工具技能,更是一种能够提升任何工作效率的自动化思维范式。
那么,你的提升清单可以如下展开:
1. 诊断:对照上方的全景图,明确自己正卡在哪个挑战阶段。
2. 实战:立即在实在RPA或类似平台上,找一个与你当前阶段匹配的教程,从头到尾独立完成它,然后尝试思考如何优化它。
3. 分享:将你的学习心得或首个作品在社区分享。通过教学相长和外部反馈,往往是巩固和深化理解的最佳方式。
常见问题解答(FAQ)
Q1:没有编程基础,是不是很难学会RPA?
A:恰恰相反,RPA正是“低代码”的代表,目的就是让业务人员无需深厚编程基础也能开发。真正的门槛在于逻辑思维,而非编程语法。使用实在智能RPA这类可视化工具,就像搭积木,重点是理清业务逻辑。
Q2:流程总是运行失败,如何有效调试?
A:调试是核心技能。必须系统学习你所使用工具的调试功能(如逐步执行、变量监视)。对于常见的元素定位失败问题,需要掌握选择器的原理与优化方法(例如使用更稳定的属性)。实在智能RPA提供的“智能选择器”和详细运行日志,能在这方面提供极大帮助。
Q3:学会基础操作后,如何进阶学习处理复杂场景?
A:进阶的关键在于项目驱动。主动去寻找或模拟一个涉及多系统、包含非结构化数据(如图片、邮件)的真实项目。尝试运用实在智能RPA的AI组件去解决它,这个过程会迫使你综合运用所有知识,是实现能力跃迁的最佳途径。
游乐网为非赢利性网站,所展示的游戏/软件/文章内容均来自于互联网或第三方用户上传分享,版权归原作者所有,本站不承担相应法律责任。如您发现有涉嫌抄袭侵权的内容,请联系youleyoucom@outlook.com。
同类文章
财务系统更换的风险?企业转型的隐形陷阱与应对策略
一、财务系统更换:一场不容有失的“心脏手术” 如果把企业比作一个生命体,那么财务系统就是它的“心脏”。这颗“心脏”一旦老化,更换就成了必须面对的课题。但这绝非一次简单的软件升级,而是一场精密、复杂、牵一发而动全身的“外科手术”。数据显示,超过70%的ERP(企业资源计划)项目实施未能完全达到预期,问
模拟人工点击软件有哪些?类型盘点与应用指南
在企业数字化转型的浪潮中,模拟人工点击软件:从效率工具到智能伙伴 企业数字化转型的路上,绕不开一个话题:如何把那些重复、枯燥的电脑操作交给机器?模拟人工点击软件,正是因此而成为了提升效率、降低成本的得力助手。那么,市面上的这类软件到底有哪些?答案其实很清晰。它们大致可以归为三类:基础按键脚本、传统R
ai智能体发展前景:2026年AI Agent如何重塑全
一、核心结论:AI智能体是通往AGI的必经之路 时间来到2026年,AI智能体这个词儿,早就跳出了PPT和实验室的范畴。它不再是飘在天上的技术概念,而是实实在在地成了驱动全球数字化转型的引擎。和那些只能一问一答的传统对话式AI不同,如今的AI智能体(Agent)本事可大多了:它们能自己规划任务步骤、
ai智能体主要通过哪一层与外部系统交互:深度解析Agen
一、核心结论:AI智能体交互的“桥梁”是行动层 在AI智能体的标准架构里,它与外部系统打交道,关键靠的是“行动层”。可以这么理解:感知层是Agent的五官,决策层是它的大脑,而行动层,就是那双真正去执行和操作的手。这一层专门负责把大脑产出的抽象指令,“翻译”成外部系统能懂的语言,无论是调用一个API
ai智能体人设描述怎么写?构建高转化AI角色的深度方法论
一、核心结论:AI人设是智能体的“灵魂” 在构建AI应用时,一个核心问题摆在我们面前:如何写好AI智能体的人设描述?这个问题的答案,直接决定了智能体输出的专业度与用户端的信任感。业界实践表明,一个优秀的人设描述,离不开一个叫做RBGT的模型框架,它涵盖了角色、背景、目标和语气四个黄金维度。有研究数据
- 日榜
- 周榜
- 月榜
1
2
3
4
5
6
7
8
9
10
相关攻略
2015-03-10 11:25
2015-03-10 11:05
2021-08-04 13:30
2015-03-10 11:22
2015-03-10 12:39
2022-05-16 18:57
2025-05-23 13:43
2025-05-23 14:01
热门教程
- 游戏攻略
- 安卓教程
- 苹果教程
- 电脑教程
热门话题

