用DeepSeek做AI视频,10秒变导演轻松打造短视频
DeepSeek热度不减:从基础应用到足球AI视频的进阶玩法
整个春节假期至今,DeepSeek的热度丝毫没有减退的迹象。从最初的基础使用,到如今结合各类工具的组合玩法,其可能性正不断被挖掘。
免费影视、动漫、音乐、游戏、小说资源长期稳定更新! 👉 点此立即查看 👈
接下来,要分享一个极具实操性的组合技——如何用DeepSeek、Midjourney和海螺AI,轻松玩转足球主题的AI视频创作。
一、不会提示词?用填空法让AI自动补全
灵感枯竭是常事,面对空白对话框,脑子里可能只剩下“一个足球运动员在草坪上奔跑”这样干巴巴的句子。后续呢?往往就卡住了。
其实,DeepSeek交互的核心逻辑在于——让它替你补全细节。一个非常有效的方法是使用“填空模板”。
只需复制以下模板,将【】内的内容替换成你的初始想法:
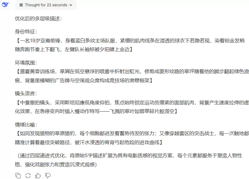
“你是一名AI视频教练,请优化我的描述:原始描述:【一个足球运动员在草坪上奔跑】。按层级优化:身份特征:(年龄/服装/外貌细节),环境氛围:(时间/天气/场景特点),镜头语言:(景别/运动方式),情绪比喻:如同…。”
生成的结果会让你惊喜。DeepSeek会输出一个细节饱满、极具画面感的描述:

看,画面感是不是瞬间就出来了?紧接着,将这段优化后的提示词复制到Midjourney或其他AI绘图工具,高质量的视觉素材便唾手可得。

二、让视频有戏剧感:四步故事冲突法
对于内容创作而言,故事感才是真正的流量密码。足球场本身就不乏戏剧性,但如何让AI生成的视频也具有抓人的冲突感?
关键在于结构。试试这个“四步故事冲突法”:“[平静开场] → [突发危机] → [对抗升级] → [悬念留白]”。
以“一名球员在决赛中罚点球”为例,让DeepSeek据此生成完整故事段落:
“开场:镜头缓慢推近球员,背景是热烈欢呼的人群;突发:裁判哨声未响,对方球员突然冲出干扰;升级:球员稳住情绪,特写显示他的冷汗;悬念:镜头切换到球在空中划过的轨迹,画面定格。”
有了这个脚本骨架,再辅以后期生成的环境光效和慢动作处理,这段视频的悬念感和张力足以吊足观众胃口。


三、分镜思维:提前规划视频脚本
对于有故事线的视频,提前用分镜大纲进行规划,能极大提升制作效率和成片质量。
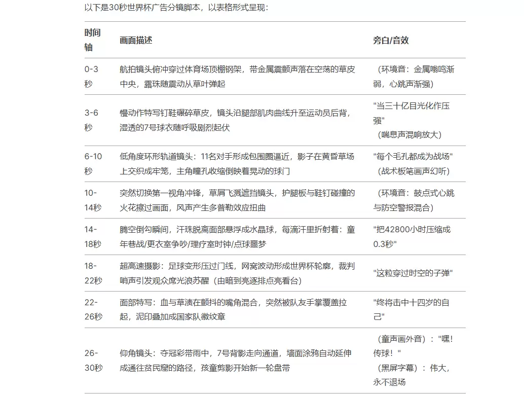
- 用DeepSeek生成分镜表:输入提示词:“我是视频创作者,想拍一支世界杯广告,请帮我生成30秒脚本、画面描述和时间轴。” DeepSeek通常会以清晰的表格形式输出结果,画面、时间点、旁白一目了然。

为了得到更精细的画面,可以进一步让DeepSeek生成适配AI绘画模型的提示词。例如:“动态中景:足球在泥泞场地飞溅水花,球员在雨中拼抢,远景背景有闪电划过…” 用这样的描述喂给Midjourney,出图效果往往非常到位。

四、剪辑与音效:让画面更具冲击力
素材准备齐全后,便进入最后的组装与打磨阶段——剪辑。国内用户推荐使用剪映,操作友好且功能强大。导入素材后,关键是根据分镜脚本的节奏进行卡点剪辑。
这里有几个小建议:
- 背景音乐选择激昂、热血的曲风,以契合足球运动的氛围。
- 灵活运用慢动作、快速切换等镜头语言,增强视觉冲击力。
- 在结尾处巧妙设置悬念或留白,能让观众意犹未尽。
五、总结:用AI快速创作电影级视频
如今,普通人高效创作优质内容已成为可能。其秘诀可以归纳为以下三段论:
- 提问法:善用模板引导DeepSeek生成专业级提示词,解决“无从下手”的难题。
- 冲突法:用四步剧情结构为内容注入故事钩子,提升观看完成率。
- 分镜法:通过提前规划分镜,系统性、批量化地产出电影感内容。
一个不争的事实是,像DeepSeek这样的工具出现后,善于利用它们的人将获得显著的优势。尽早掌握并应用这些AI工作流,无疑能让你在内容创作的浪潮中,离风口更近一步。
游乐网为非赢利性网站,所展示的游戏/软件/文章内容均来自于互联网或第三方用户上传分享,版权归原作者所有,本站不承担相应法律责任。如您发现有涉嫌抄袭侵权的内容,请联系youleyoucom@outlook.com。
同类文章
AI 生成内容泛滥,美国最大作家组织推出“人类创作”书籍认证
AI生成内容泛滥,美国最大作家组织推出“人类创作”书籍认证 最近出版界有个新动向:为了应对AI生成内容的冲击,美国最大的作家组织之一——“作家协会(The Authors Guild)”,推出了一项颇具标志性的举措。简单来说,作家现在可以为自己的作品申请一个“人类创作”认证,明确告诉读者:这本书,是
ChatWeb3 : 使web3生态系统对每个人都更加可访问
需求人群 如果你正在探索去中心化世界,那么ChatWeb3很可能是你的得力助手。无论是进行DeFi交易、开发下一代web3应用,还是畅游NFT市场,这个工具都能为你提供更精准的信息和更流畅的操作体验。 使用场景 场景一:DeFi交易。 面对瞬息万变的去中心化金融市场,如何捕捉高收益机会?ChatWe
不用开口:谷歌 AI 帮你致电商家,价格、预约一键搞定
不用开口:谷歌AI帮你致电商家,价格、预约一键搞定 1月31日消息,谷歌在搜索创新这件事上,又往前迈了一步。就在昨天(1月30日),谷歌通过官方渠道宣布,将在其Search Labs中推出一项名为“Ask for Me”的实验性新功能。简单来说,它能让你身边的人工智能助手代替你本人,去给商家打电话,
AI诈骗升级,全球 25 亿谷歌 Gmail 用户面临新威胁
AI诈骗升级,全球 25 亿谷歌 Gmail 用户面临新威胁 近日,《福布斯》发布的一则报道引发了广泛关注:谷歌已向全球超过25亿用户发出警示,提醒人们警惕一种借助AI技术发起的新型网络攻击。这场骗局的精密程度,足以让最老练的用户都心生寒意。 那么,这种诈骗究竟是如何运作的?攻击者首先利用AI语音模
剑指 OpenAI 和谷歌,马斯克的 Grok 3 AI 模型即将登场
剑指 OpenAI 和谷歌,马斯克的 Grok 3 AI 模型即将登场 科技圈又有大动作了。就在昨天,1月30日,科技媒体 testingcatalog 放出消息,埃隆・马斯克旗下的人工智能公司 xAI,即将推出其新一代模型——Grok 3。最引人注目的看点是什么?据推测,新模型将引入“思维链”(C
- 日榜
- 周榜
- 月榜
1
2
3
4
5
6
7
8
9
10
相关攻略
2015-03-10 11:25
2015-03-10 11:05
2021-08-04 13:30
2015-03-10 11:22
2015-03-10 12:39
2022-05-16 18:57
2025-05-23 13:43
2025-05-23 14:01
热门教程
- 游戏攻略
- 安卓教程
- 苹果教程
- 电脑教程
热门话题

