2025娱乐直播观察:团播火热、新人入场,行业加速洗牌…..
2025 娱乐直播行业大浪淘沙:合规、专业、精品化成为生存必修课

免费影视、动漫、音乐、游戏、小说资源长期稳定更新! 👉 点此立即查看 👈
站在2025年的尾巴上回望,这一年的娱乐直播行业,可谓风起云涌。监管的铁拳持续落下,新平台的入局搅动一池春水,团播的热潮与整顿并行,公会的内卷甚至蔓延到了培训赛道。种种迹象都在表明,那个野蛮生长的草莽时代已经彻底终结。接下来,我们就来盘一盘这一年行业经历的几场关键“大考”。
公会洗牌:平台重拳清退,合规成为生命线
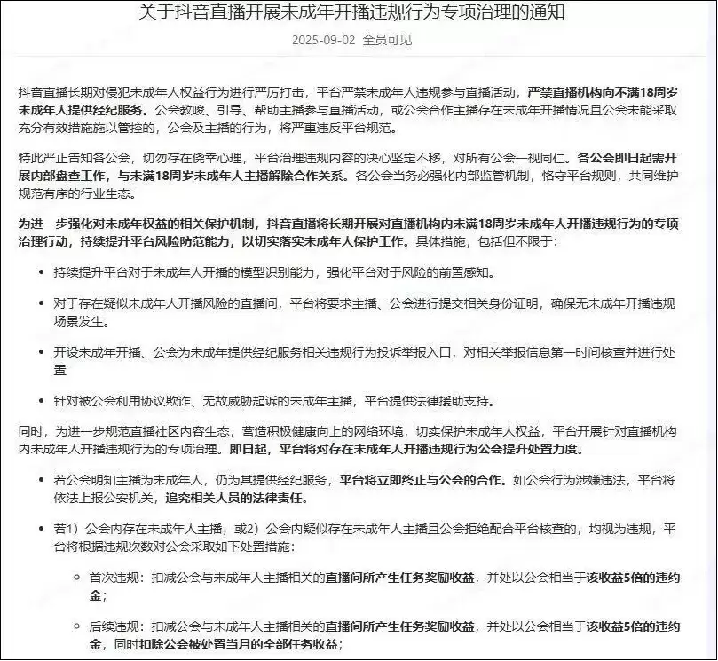
今年,娱乐公会们感受最深的,恐怕就是来自平台的“合规风暴”了。这可不是雷声大雨点小,而是实打实的重拳出击。
一个标志性的事件发生在9月10日,抖音直播一纸公告,直接清退了11家涉及“未成年开播违规行为”的公会。这仅仅是冰山一角。统计数据显示,仅下半年,各大直播平台清退的违规公会数量就十分惊人,抖音一家就近200家。快手、视频号等平台同样没有手软,例如快手在8月的一次整治中,就处置了295家公会,其中22家被直接清退。

平台的决心,由此可见一斑。如今的整治,早已不是简单的“扫黄打非”,而是进入了精细化、细分化的深水区。从低俗内容到团播乱象,再到未成年人保护,监管的触角延伸到了每一个可能的风险点。这意味着什么?意味着任何侥幸心理都是危险的。行业红利期已过,精细化运营时代,合规不再是挂在墙上的标语,而是关乎生死存亡的核心竞争力。只有将合规内化为基因的公会,才能积累下优质的资源与口碑,在这场马拉松中跑得更远。
新玩家入局:小红书强势进场,格局再生变数
当旧战场竞争白热化,新大陆的出现总是格外引人注目。今年4月,小红书正式宣布入局娱乐直播,向公会抛出橄榄枝,并在9月全面开放。这个坐拥庞大优质用户池的平台一出手,立刻在行业里激起了千层浪。
对于许多在传统平台增长见顶的公会而言,小红书无疑是一个充满诱惑的新掘金地。然而,现实很快给出了反馈:小红书的水土,似乎和传统秀场不太一样。有公会坦言,过去那套个播打法在这里有些失灵,反而是内容更丰富、互动更强的团播模式,更容易找到感觉。

近期,小红书启动了其首个年度盛典,设立了“年度实力爱播榜”、“年度直播红人榜”及“年度荣誉公会榜”三大赛道。值得注意的是,天犇传媒、小象大鹅、娱加娱乐等在其他平台已是头部的公会,早已悄然布局,并在公会榜上名列前茅。新平台的战争,从一开始就是高段位玩家的游戏。

团播热:冰与火之歌,内容价值决定未来
如果说2025年娱乐直播还有什么赛道持续高温,那一定是团播。但这份“热”里,同时掺杂了“冷却”的信号,上演着一场冰与火之歌。
先看火热的一面。根据中国演出行业协会的报告,2025年团播市场规模预计将突破150亿元,日均开播直播间超过8000个。更值得关注的是,团播已经迈入“价值转型期”,呈现出内容精品化、精品规模化的新特征。专业院团的入场,直接将直播间的舞台效果拉升到了专业演出级别,这无疑是内容升级的强力催化剂。

然而,监管的“冷却剂”也同步到位。年末,“清朗·整治网络直播打赏乱象”专项行动持续发力,各大平台对团播的管理尺度明显收紧。一批违规账号和机构被处置,给狂飙的行业踩下了刹车。这其实释放了一个清晰的信号:监管的“升温”,不是为了给行业“降温”,而是为了划定红线,驱逐劣币。团播的未来,不能再依赖野蛮的流量游戏,必须靠真正的、可持续的优质内容来说话。从“流量至上”到“内容为王”,这条路虽然更难,但却是唯一的正道。
新赛道:内卷新战场,公会开始“教人办公会”
行业竞争激烈到什么程度?一个有趣的現象是,公会们开始把“如何办公会”做成一门生意了。今年10月,抖音头部公会苏江传媒在杭州举办了一场面向公会长的免费培训,主题是公会搭建与团队管理,据说吸引了超过千家公会报名。
几乎在同一时期,市场上传出另一家公会——野行传媒(注:该公会此前因违规已被抖音清退)也在开展付费培训业务,课程价格从6980元到19800元不等。

公会卷向培训赛道,这背后是行业专业化转型的集体焦虑。当粗放式增长走到尽头,如何精细化运营、如何搭建团队、如何突破瓶颈,成了无数中小公会的痛点。于是,头部公会的经验成了稀缺资源。当然,这场培训热潮中,输出的是真材实料的干货,还是新一轮的“焦虑税”,就需要从业者擦亮眼睛仔细甄别了。归根结底,这反映了行业一个深刻的转变:知识和方法论,正在成为新的竞争力。
纠纷调解:平台介入,重塑主播与公会关系
主播与公会之间的纠纷,今年依然是行业的热点话题。从抖音主播“裘代表”被索赔800万,到千万粉丝网红“刀小刀”与前公司的解约风波,这些案例不断提醒我们,双方的利益博弈从未停止,也导致许多主播对签约公会愈发谨慎。
面对这一长期痛点,平台开始扮演更积极的角色。今年7月,抖音直播推出了“主播安心入会”政策,为核心纠纷提供了一条官方解决路径。当主播与公会在退会、合约等方面产生争议时,可以申请平台介入研判。政策实施仅3个月,平台就已协助超过5000名主播成功仲裁退会,并对近300家存在不当行为的机构进行了处罚。

平台的介入,正在重塑一种更健康、更公平的合作关系。它传递出一个明确信息:那种靠不平等合约绑定主播、粗放管理的时代过去了。未来的公会,必须沉下心来,思考如何真正赋能主播,用专业的内容运营和共赢的合作模式来吸引和留住人才。主播与公会,从简单的签约关系,正向更紧密的“事业合伙人”模式演进。
结语
纵观2025年,娱乐直播行业的每一个变化,都像是一块试金石。平台的强力监管,筛掉的是投机者;新玩家的入场,考验的是适应能力;团播的精品化转型,比拼的是内容创造力;甚至蔓延至培训的内卷,验证的也是真本事。
所有的线索,都指向同一个终点:那个凭运气和胆量就能闯出一片天的草莽时代,已经彻底翻篇了。行业的价值坐标已经重置——内容精品化、运营专业化、发展规范化,这些不再是空洞的口号,而是实实在在的生存必修课。
与此同时,专业力量的入场和新技术的赋能,正在共同拉高整个行业的天花板。挑战固然严峻,但机遇也蕴藏其中。对于所有参与者而言,唯有沉下心,做好内容,建好规范,寻求共赢,才能在这场没有终点的马拉松中,成为最后的赢家。
游乐网为非赢利性网站,所展示的游戏/软件/文章内容均来自于互联网或第三方用户上传分享,版权归原作者所有,本站不承担相应法律责任。如您发现有涉嫌抄袭侵权的内容,请联系youleyoucom@outlook.com。
同类文章
赛力斯 2026 年一季度净利润 7.54 亿元,同比增长 0.89%
赛力斯2026年一季度财报:营收增长背后的利润与现金流压力 4月29日,赛力斯集团发布了2026年第一季度业绩报告。开门见山,我们先来看核心数据。 营业总收入: 257 46 亿元,同比增长 34 46% 归母净利润: 7 54 亿元,同比增长 0 89% 扣非净利润: 1 03 亿元,同比下降 7
通富微电 2026 年一季度净利润 3.29 亿元,同比增长 224.55%
通富微电2026年一季报:净利润同比激增224%,高增长背后的信号与隐忧 4月29日,半导体封测龙头通富微电发布了其2026年第一季度财务报告。这份成绩单,用“亮眼”来形容毫不为过,尤其是净利润那一条陡峭的增长曲线,足以吸引所有市场目光。 先看核心数据: 营业总收入: 74 82 亿元,同比增长 2
从“看病”到“算病”:树兰医疗的双曲线突围
从“代运营”到“计算医学”:一家社会办医机构的十年科技长征 撰文 | 文 林 编辑 | 杨博丞 题图 | 豆包AI 2026年的序幕刚刚拉开,AI医疗赛道已然硝烟弥漫。OpenAI推出了ChatGPT Health,蚂蚁的“阿福”月活用户突破3000万,京东健康的“AI京医”上线了超过1500个专家
联想集团完成对Phoenix固件业务收购,强化AI产业链技术底座
联想完成对Phoenix Technologie固件业务收购,深化AI时代底层技术自主 4月29日,联想集团正式宣布,已完成对Phoenix Technologie公司固件(BIOS)技术业务的收购,相关知识产权、技术资产与核心研发团队已全面纳入麾下。这可不是一次普通的资产买卖,它标志着联想在计算设
Labubu冰箱二手平台溢价15倍 网传代工企业称客户有保密需求
泡泡玛特跨界小家电,限量冷藏箱未售先火 潮流玩具巨头泡泡玛特,这次把触角伸向了小家电领域。其首个小家电系列——The Monsters生活家系列冷藏箱,近日正式亮相。有意思的是,官方渠道还未开卖,闲鱼、千岛等二手交易平台上,代抢链接和溢价信息就已经悄然浮现。 这次的新品从冷藏箱切入,包括两款:红色款
- 日榜
- 周榜
- 月榜
1
2
3
4
5
6
7
8
9
10
相关攻略
2015-03-10 11:25
2015-03-10 11:05
2021-08-04 13:30
2015-03-10 11:22
2015-03-10 12:39
2022-05-16 18:57
2025-05-23 13:43
2025-05-23 14:01
热门教程
- 游戏攻略
- 安卓教程
- 苹果教程
- 电脑教程
热门话题

