四叶草剧场特殊状态效果大全
四叶草剧场特殊状态效果有哪些?四叶草剧场中有许多的特殊状态效果,分别为速度、行动、命中、暴击、状态等等,这些四叶草剧场特殊状态效果是什么呢?今天小编就为大家带来四叶草剧场特殊状态效果大全,赶紧来看看吧!
免费影视、动漫、音乐、游戏、小说资源长期稳定更新! 👉 点此立即查看 👈
四叶草剧场特殊状态效果大全

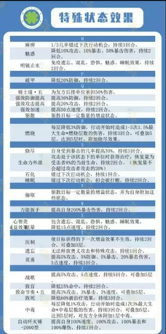
特殊状态效果总集:

图1

图2

图3

图4
图1图2按照类型排序
图3图4按照拼音排序
四叶草不正经攻略,仅供参考。
反击 受到攻击时进行反击,持续1回合。
恋战 受到攻击时有50%概率进行反击,持续1回合。
缠绕 错过下一次行动机会,持续1回合。
昏迷 错过下次行动机会,持续1回合。
击飞 被击飞的目标将暂时离场,处于不可选中状态,击飞在自身行动开始前或回合结束后落下。
麻痹 1/3几率错过下次行动机会,持续3回合。
石化 错过下次行动机会,持续1回合。
睡眠 错过下次行动机会,但会被打醒,持续2回合。
游乐网为非赢利性网站,所展示的游戏/软件/文章内容均来自于互联网或第三方用户上传分享,版权归原作者所有,本站不承担相应法律责任。如您发现有涉嫌抄袭侵权的内容,请联系youleyoucom@outlook.com。
同类文章
反恐精英OL官网首页入口在哪 反恐精英OL官网首页入口
《反恐精英OL》正式首页入口在哪里?相信有不少小伙伴还不知道反恐精英OL正式入口在哪里,接下来小编就给大家带来反恐精英OL首页入口分享,快来一起看看吧。《反恐精英OL》正式首页网址入口:反恐精英On
红色沙漠传奇坐骑银牙获取位置 红色沙漠传奇坐骑银牙获取方法
在红色沙漠中,传奇坐骑银牙在埃尔南德凶狼之森击败黑牙后,于贤者峰刷新,击败剥皮得银牙利齿,找女巫制作符咒使用后即可在坐骑轮盘解锁召唤,为可攻击、进城不警戒的永久坐骑。红色沙漠传奇坐骑银牙获取位置及方
红色沙漠保险箱位置及解谜攻略 利贝坦修道院保险箱解谜
红色沙漠中,德梅尼斯 - 利贝坦修道院内的书架城堡拼图保险箱,需触发大型书架机关进入隐藏房间找到,解谜时按 3 下、2 右、1 右、4 上、5 左、2 下、1 右、4 上、5 左、6 左的顺序移动
西游Ⅲ官网首页入口在哪 西游Ⅲ官网首页入口
《西游Ⅲ》正式首页入口在哪里?相信有不少小伙伴还不知道西游Ⅲ正式入口在哪里,接下来小编就给大家带来西游Ⅲ首页入口分享,快来一起看看吧。《西游Ⅲ》正式首页网址入口:西游3_经典回合制端游_游戏玩家点击
杀戮尖塔2精神过载卡牌有什么用 精神过载卡牌图鉴效果
杀戮尖塔2中有各种稀有度、耗能、能力效果的卡牌,精神过载卡牌是亡灵契约师的一张稀有能力牌,升级前后耗能都为0,效果是立即获得大量能量并抽牌,但作为代价,每回合开始时自身获得灾厄。杀戮尖塔2精神过载卡
- 日榜
- 周榜
- 月榜
相关攻略
2015-03-10 11:25
2015-03-10 11:05
2021-08-04 13:30
2015-03-10 11:22
2015-03-10 12:39
2022-05-16 18:57
2025-05-23 13:43
2025-05-23 14:01
热门教程
- 游戏攻略
- 安卓教程
- 苹果教程
- 电脑教程
热门话题

