鬼泣巅峰之战魔卡属性效果汇总
鬼泣巅峰之战不同的魔卡拥有不同的属性效果,对玩家的加成不一样。本站为大家带来了鬼泣巅峰之战魔卡属性效果汇总,希望对大家的游戏有所帮助。
免费影视、动漫、音乐、游戏、小说资源长期稳定更新! 👉 点此立即查看 👈

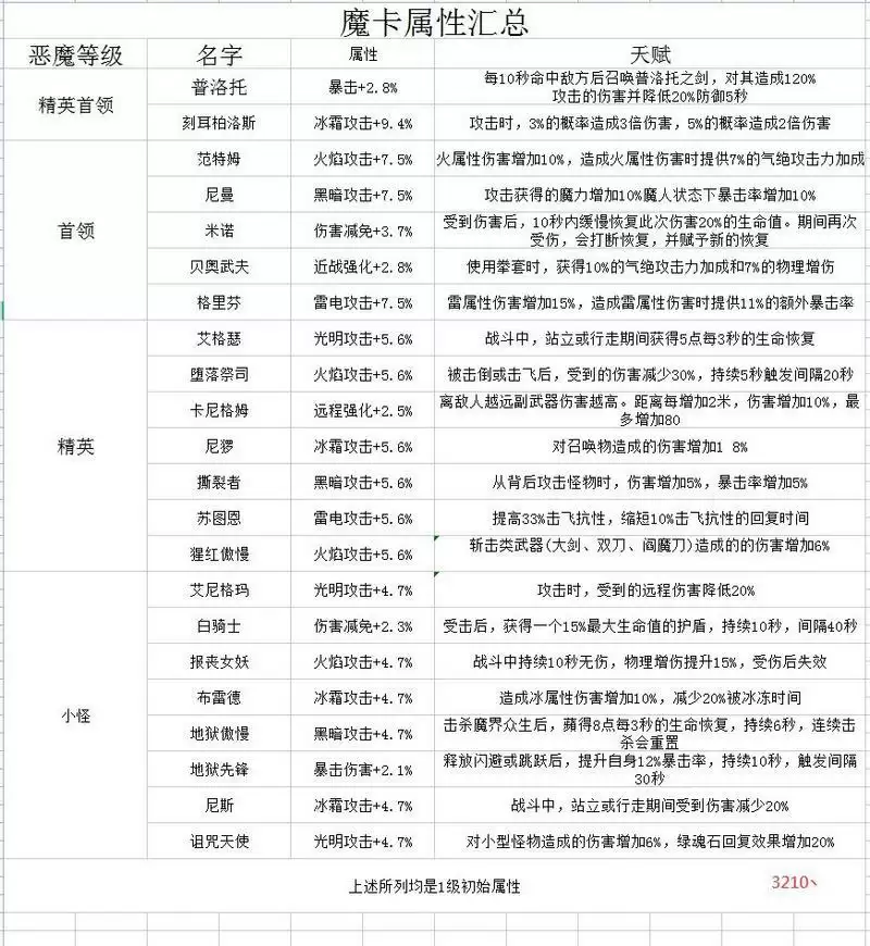
鬼泣巅峰之战魔卡属性一览
如图所示
1、每个武器和每张卡的属性只针对本武器生效,不对其他武器生效。天赋是给人物的,不管放哪组都生效。
2、适合当主卡的是,有各属性攻击加成的卡片
3、暴击越接近100%伤害越稳定,破防时间内输出更高
4、同属性加成能不能叠加,同卡天赋能不能叠加

想了解最新最热手游攻略秘籍,这里每天都有最新的资讯等你来看!敬请关注“游乐网”。
游乐网为非赢利性网站,所展示的游戏/软件/文章内容均来自于互联网或第三方用户上传分享,版权归原作者所有,本站不承担相应法律责任。如您发现有涉嫌抄袭侵权的内容,请联系youleyoucom@outlook.com。
同类文章
反恐精英OL官网首页入口在哪 反恐精英OL官网首页入口
《反恐精英OL》正式首页入口在哪里?相信有不少小伙伴还不知道反恐精英OL正式入口在哪里,接下来小编就给大家带来反恐精英OL首页入口分享,快来一起看看吧。《反恐精英OL》正式首页网址入口:反恐精英On
红色沙漠传奇坐骑银牙获取位置 红色沙漠传奇坐骑银牙获取方法
在红色沙漠中,传奇坐骑银牙在埃尔南德凶狼之森击败黑牙后,于贤者峰刷新,击败剥皮得银牙利齿,找女巫制作符咒使用后即可在坐骑轮盘解锁召唤,为可攻击、进城不警戒的永久坐骑。红色沙漠传奇坐骑银牙获取位置及方
红色沙漠保险箱位置及解谜攻略 利贝坦修道院保险箱解谜
红色沙漠中,德梅尼斯 - 利贝坦修道院内的书架城堡拼图保险箱,需触发大型书架机关进入隐藏房间找到,解谜时按 3 下、2 右、1 右、4 上、5 左、2 下、1 右、4 上、5 左、6 左的顺序移动
西游Ⅲ官网首页入口在哪 西游Ⅲ官网首页入口
《西游Ⅲ》正式首页入口在哪里?相信有不少小伙伴还不知道西游Ⅲ正式入口在哪里,接下来小编就给大家带来西游Ⅲ首页入口分享,快来一起看看吧。《西游Ⅲ》正式首页网址入口:西游3_经典回合制端游_游戏玩家点击
杀戮尖塔2精神过载卡牌有什么用 精神过载卡牌图鉴效果
杀戮尖塔2中有各种稀有度、耗能、能力效果的卡牌,精神过载卡牌是亡灵契约师的一张稀有能力牌,升级前后耗能都为0,效果是立即获得大量能量并抽牌,但作为代价,每回合开始时自身获得灾厄。杀戮尖塔2精神过载卡
- 日榜
- 周榜
- 月榜
相关攻略
2015-03-10 11:25
2015-03-10 11:05
2021-08-04 13:30
2015-03-10 11:22
2015-03-10 12:39
2022-05-16 18:57
2025-05-23 13:43
2025-05-23 14:01
热门教程
- 游戏攻略
- 安卓教程
- 苹果教程
- 电脑教程
热门话题

