英雄联盟不破不立试炼活动攻略
英雄联盟不破不立试炼活动怎么玩?不破不立试炼活动已经开启,不过很多玩家都不清楚这个活动的玩法,因此小编待会就会在下面的攻略中,为大家详细的介绍不破不立试炼活动的参与方法,具体玩法请参考攻略。
免费影视、动漫、音乐、游戏、小说资源长期稳定更新! 👉 点此立即查看 👈
英雄联盟不破不立试炼活动攻略
活动时间:2021年9月27日起至2021年10月31日23:59。
参与方式:必须通过游戏客户端上方的“不破不立试炼”按键参与。
进入活动页面后就到了选择主队的界面,从四个LPL队伍中任选一个即可开始任务。
这里有一点特别特别重要的:一定确保你登录的大区是你准备领奖励的区,就和十周年活动一样,一个qq只能绑定一个大区参与活动。如果选错了,就没有办法了,而且主队也只能更改一次。而且选择主队还关系到后面能额外获取一个战队升级图标,更换战队后就只能获得新战队的升级图标,所以一定想好自己支持的队伍。
![英雄联盟不破不立试炼活动攻略:lol不破不立试炼任务参加方法[多图]图片3](/uploadfile/2021/0930/20210930073803903.webp)
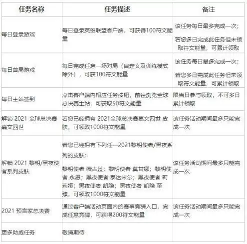
然后是任务完成方式
1.每日登录游戏、每日首局游戏、每日主站签到,都能获取符文能量(就是用来换奖励的)
2.解锁2021全球总决赛嘉文四世皮肤和2021黎明/黑夜使者皮肤有大量符文能量。
3.总决赛赛事竞猜(还没开)
第一个任务每日有250能量
第二个皮肤任务有2000能量(仅一次)
第三个竞猜任务可以获得200能量(仅一次)
![英雄联盟不破不立试炼活动攻略:lol不破不立试炼任务参加方法[多图]图片4](/uploadfile/2021/0930/20210930073808506.webp)
接下来是可兑换奖励
EDG、FPX、RNG、LNG战队图标
![英雄联盟不破不立试炼活动攻略:lol不破不立试炼任务参加方法[多图]图片5](/uploadfile/2021/0930/20210930073813121.webp)
EDG、FPX、RNG、LNG战队对应的表情
![英雄联盟不破不立试炼活动攻略:lol不破不立试炼任务参加方法[多图]图片6](/uploadfile/2021/0930/20210930073818271.webp)
2021全球总决赛限定 嘉文四世的炫彩和头像(炫彩需要搭配原皮才能用)
![英雄联盟不破不立试炼活动攻略:lol不破不立试炼任务参加方法[多图]图片7](/uploadfile/2021/0930/20210930073823231.webp)
![英雄联盟不破不立试炼活动攻略:lol不破不立试炼任务参加方法[多图]图片8](/uploadfile/2021/0930/20210930073828991.webp)
奖励兑换表
因为主队的头像和表情需要500能量,其他队伍头像和表情需要1000能量,兑换所有头像和表情都需要3500能量。
所有头像加表情再加上皇子炫彩总共需要8000能量
![英雄联盟不破不立试炼活动攻略:lol不破不立试炼任务参加方法[多图]图片9](/uploadfile/2021/0930/20210930073833827.webp)
省流助手:如果你不想研究这些乱七八糟的,每天完成每日任务,32天就够了。
想了解最新最热手游攻略秘籍,这里每天都有最新的资讯等你来看!敬请关注“游乐网”。
游乐网为非赢利性网站,所展示的游戏/软件/文章内容均来自于互联网或第三方用户上传分享,版权归原作者所有,本站不承担相应法律责任。如您发现有涉嫌抄袭侵权的内容,请联系youleyoucom@outlook.com。
同类文章
中医正骨疗法包括什么
一、了解中医正骨疗法中医正骨疗法是中国传统医学的瑰宝,有着悠久的历史和丰富的经验。它通过手法整复、按摩推拿等方式来调整骨骼关节的位置,达到治疗伤痛、恢复功能的目的。在游戏中,我们要
这城有良田绘卷商店购买优先级
《这城有良田》绘卷商店需拥有1个12星以上僚属解锁。优先兑换顺序:自选橙马蹄金(核心道具)、高级强化石(后期缺口大)、灵源液(洗炼必备)、自选书籍(可选)、专属武器宝箱(按需)、绝
伊瑟手游哪个角色厉害
在《伊瑟》手游的奇幻世界里,众多英雄角色各具特色,战力高低并非绝对,而是取决于其技能机制、战斗定位以及玩家的操作风格与实战需求。 近战爆发型核心——影刃 影刃是近战刺杀与瞬间爆发的典范。凭借鬼魅般的身法和极高的机动性,他总能从意想不到的角度切入战场。其核心玩法在于精准把握时机,在切入后以一套疾风骤雨
忍者必须死3修罗之心属性如何
《忍者必须死3》修罗之心核心属性全面解析:攻击、防御与技能循环优化指南 在《忍者必须死3》这款人气跑酷动作手游中,装备与道具对角色的战力提升至关重要。其中,【修罗之心】作为一件极具战略价值的核心装备,其全面的属性加成深刻影响着玩家的战斗节奏与通关效率。本文将深入剖析修罗之心的各项关键属性,帮助玩家充
燕云十六声青娥老万事知怎么做
在武侠开放世界《燕云十六声》中,“青娥老万事知”是一项深度探索玩法。 要解锁这段奇遇,玩家首先需要推进游戏剧情,完成必要的主线章节。这一步骤不仅是推进故事,更是获取资格的关键——它将为你开放相关区域与核心NPC的互动权限,是开启“青娥老万事知”任务链的基础前提。 进入任务场景后,细致入微的探索至关重
- 日榜
- 周榜
- 月榜
1
2
3
4
5
6
7
8
9
10
相关攻略
2015-03-10 11:25
2015-03-10 11:05
2021-08-04 13:30
2015-03-10 11:22
2015-03-10 12:39
2022-05-16 18:57
2025-05-23 13:43
2025-05-23 14:01
热门教程
- 游戏攻略
- 安卓教程
- 苹果教程
- 电脑教程

