皎月为什么不能无限连

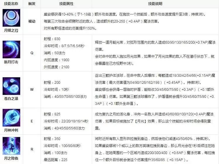
在游戏《英雄联盟》中,皎月女神不能无限连的原因是无论皎月使用新月打击给多少个敌人施加了月光效果,在皎月使用月神冲刺命中敌人后都会立即消除所有敌人身上的月光效果,因此只能QE一次不能无限连。

想了解最新最热游戏攻略秘籍,这里每天都有最新的资讯等你来看!敬请关注“游乐网”。
游乐网为非赢利性网站,所展示的游戏/软件/文章内容均来自于互联网或第三方用户上传分享,版权归原作者所有,本站不承担相应法律责任。如您发现有涉嫌抄袭侵权的内容,请联系youleyoucom@outlook.com。
同类文章
《全面战争:中世纪3》:只怀旧做不成好游戏经典需要现代化
《全面战争:中世纪3》:经典延续,如何平衡怀旧与创新? 近期,《全面战争:中世纪3》的项目负责人帕维尔·沃伊斯坦然指出,要打造一款真正优秀的续作,绝不能仅仅依赖对前作模式的简单复刻。这一观点引人深思——尽管《中世纪2:全面战争》至今仍在策略游戏爱好者心中占据着经典地位,但开发团队此次显然决心跳出“照
《游戏王DUEL LINKS》全新PvP模式「角色卡组决斗」登场!
《游戏王:决斗链接》上线全新PvP玩法「角色卡组决斗」:免费领取九大传奇预组! 各位决斗者,激动人心的消息来了!现在登录《游戏王:决斗链接》,即可免费领取包括暗游戏、海马濑人、城之内克也在内的九位超人气决斗者的专属主题卡组。这些并非普通卡组,每一套都深度还原了角色标志性的战术风格与灵魂特质。 新模式
知名爆料人透露《战神》系列新作将由奎爷亡妻菲当主角!2027年发售!
深入解析《战神》宇宙衍生新作:菲作为主角的全新动作冒险 近期,《战神》系列传出激动人心的全新动态,引发玩家社区广泛讨论。知名爆料人士NateTheHate透露,圣莫尼卡工作室正在着手开发一款基于《战神》世界观的全新衍生作品。值得关注的是,这款游戏的玩法将与近年来大获成功的北欧系列——即《战神4》与其
《阴阳师》地藏像活动将于3月4日开启!免费获取鬼女红叶新皮肤!
《阴阳师》地藏像活动开启:鬼女红叶新皮肤「心羽流枫」登场 各位阴阳师大人请注意,《阴阳师》全新活动现已正式官宣。备受期待的地藏像活动即将开启,活动时间有限,将从3月4日维护结束后开放,并于3月13日23:59截止。本次活动奖励丰厚,请各位务必把握时机,积极参与获取珍贵资源。 参与本次活动的具体方式非
心灵渡船手游上线时间是何时
官方渠道追踪 想搞清楚《心灵渡船》手游到底哪天能玩?最靠谱的办法,还是得从官方那儿找消息。我的经验是,第一站就该盯紧游戏的官网——所有重磅消息,比如上线日期的终极预告,通常都会在那里首发。 其次,千万别忽略了他们的社交媒体,像是微博、微信公众号这些。这些平台不只是发公告,官方运营人员经常会在上面和玩
- 日榜
- 周榜
- 月榜
相关攻略
2015-03-10 11:25
2015-03-10 11:05
2021-08-04 13:30
2015-03-10 11:22
2015-03-10 12:39
2022-05-16 18:57
2025-05-23 13:43
2025-05-23 14:01
热门教程
- 游戏攻略
- 安卓教程
- 苹果教程
- 电脑教程

